Suppr超能文献

STING 激动剂激活宫颈癌免疫微环境并克服抗 PD-1 治疗耐药性。

STING agonist inflames the cervical cancer immune microenvironment and overcomes anti-PD-1 therapy resistance.

机构信息

Department of Gynecology, The Second Affiliated Hospital, Zhejiang University School of Medicine, Zhejiang University, Hangzhou, China.

Department of Oncology, Tongji Hospital of Tongji Medical College, Huazhong University of Science and Technology, Wuhan, China.

出版信息

Front Immunol. 2024 Mar 14;15:1342647. doi: 10.3389/fimmu.2024.1342647. eCollection 2024.

Abstract

BACKGROUND

Cervical cancer poses a significant global threat to women's health. However, current therapeutic interventions, such as radiotherapy, chemotherapy, surgical resection, and immune checkpoint inhibitors, face limitations in the advanced stages of the disease. Given the immunosuppressive microenvironment in cervical cancer, it is imperative to explore novel perspectives. In this regard, STING agonists have emerged as promising candidates.

METHODS

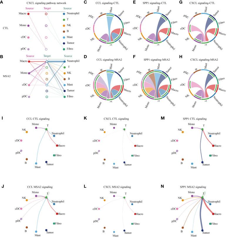
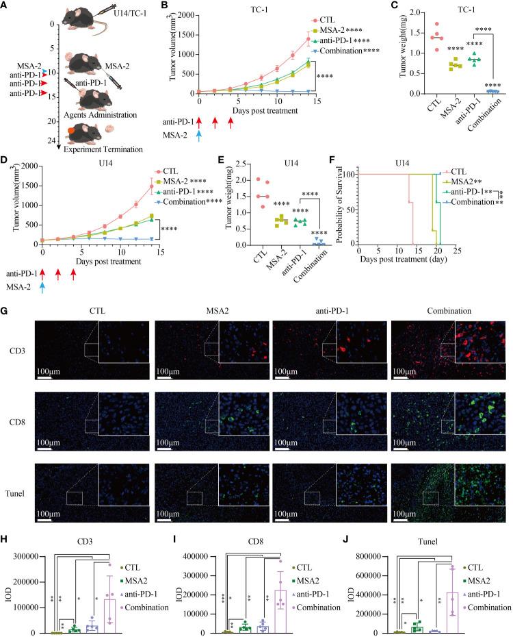
The expression profiles and clinicopathological data were obtained from The Cancer Genome Atlas (TCGA) and Gene Expression Omnibus (GEO) datasets. Prognostic analysis of STING downstream genes (CCL5, CXCL9, CXCL10) and immune infiltration analysis were conducted using Kaplan-Meier Plotter, ESTIMATE, and . Single-cell RNA-seq (scRNA-seq) analysis was conducted to evaluate the potential of MSA-2 in cervical cancer treatment employing SingleR, chi-squared test, and Gene Set Enrichment Analysis (GSEA). Cellular interaction analysis utilized the CellChat package to assess the potentiation of cellular interaction following MSA-2 administration. Murine tumor models involving U14 and TC-1, were conducted, and the IF of tissue was subsequently conducted to assess the tumor microenvironment status after treatment.

RESULTS

Prognosis in cervical cancer correlated with elevated expression of STING downstream genes, indicating prolonged survival and reduced recurrence. These genes positively correlated with immune infiltration, influencing stromal scores, immune scores, and estimate scores. Specific immune cell populations, including CD8 T cells, M1-type macrophages, NK cells, and T follicular helper cells, were associated with STING downstream genes. scRNA-seq in a classic immune-excluded model revealed that MSA-2 exerts priming and activating functions on vital components within TME, and intensifies their intercellular communications. The assay ultimately demonstrated that MSA-2, either as a standalone treatment or in combination with anti-PD-1, effectively suppressed the growth of subcutaneous cervical tumors. Moreover, the combination strategy significantly augmented efficacy compared to anti-PD-1 monotherapy by eliciting a robust antitumor immune response.

CONCLUSION

This study highlights the pivotal role of the STING pathway and the potential of MSA-2 in reshaping the immune microenvironment in cervical cancer. Combining MSA-2 with immune checkpoint inhibitors presents a transformative approach, holding promise for improved prognosis. Further investigations are warranted to explore the broader immune landscape and potential long-term effects of MSA-2 in cervical cancer treatment.

摘要

背景

宫颈癌对全球女性健康构成重大威胁。然而,目前的治疗干预措施,如放疗、化疗、手术切除和免疫检查点抑制剂,在疾病的晚期阶段面临着局限性。鉴于宫颈癌的免疫抑制微环境,探索新的视角势在必行。在这方面,STING 激动剂已成为有前途的候选者。

方法

从癌症基因组图谱(TCGA)和基因表达综合数据库(GEO)数据集获得表达谱和临床病理数据。使用 Kaplan-Meier Plotter、ESTIMATE 和单细胞 RNA-seq(scRNA-seq)分析评估 MSA-2 在宫颈癌治疗中的潜在用途。使用 SingleR、卡方检验和基因集富集分析(GSEA)对单细胞 RNA-seq 分析进行评估。采用 CellChat 包进行细胞间相互作用分析,评估 MSA-2 给药后细胞间相互作用的增强。进行 U14 和 TC-1 的小鼠肿瘤模型实验,然后对组织的 IF 进行检测,以评估治疗后肿瘤微环境状态。

结果

宫颈癌的预后与 STING 下游基因的高表达相关,表明生存时间延长,复发率降低。这些基因与免疫浸润呈正相关,影响基质评分、免疫评分和估计评分。特定的免疫细胞群体,包括 CD8 T 细胞、M1 型巨噬细胞、NK 细胞和滤泡辅助 T 细胞,与 STING 下游基因相关。在经典免疫排斥模型中的 scRNA-seq 显示,MSA-2 对 TME 中的重要成分具有启动和激活作用,并增强它们的细胞间通讯。最终的实验证明,MSA-2 无论是作为单一治疗还是与抗 PD-1 联合使用,都能有效抑制皮下宫颈癌肿瘤的生长。此外,与抗 PD-1 单药治疗相比,联合治疗策略通过引发强烈的抗肿瘤免疫反应,显著提高了疗效。

结论

本研究强调了 STING 通路的关键作用和 MSA-2 在重塑宫颈癌免疫微环境中的潜力。将 MSA-2 与免疫检查点抑制剂联合使用是一种变革性的方法,有望改善预后。需要进一步研究来探索 MSA-2 在宫颈癌治疗中的更广泛的免疫景观和潜在的长期影响。

https://cdn.ncbi.nlm.nih.gov/pmc/blobs/1079/10972971/ad1bae025550/fimmu-15-1342647-g001.jpg

文献AI研究员

20分钟写一篇综述,助力文献阅读效率提升50倍。

立即体验

用中文搜PubMed

大模型驱动的PubMed中文搜索引擎

马上搜索

文档翻译

学术文献翻译模型,支持多种主流文档格式。

立即体验