Suppr超能文献

用于黑色素瘤低毒性协同化学光动力疗法的杂合同型二聚体前药纳米组装体

Hybrid Homodimeric Prodrug Nanoassemblies for Low-Toxicity and Synergistic Chemophotodynamic Therapy of Melanoma.

作者信息

Xu Peirong, Meng Fanchao, Wan Jianqin, Zhu Hengyan, Fang Shijiang, Wang Hangxiang

机构信息

The First Affiliated Hospital, NHC Key Laboratory of Combined Multi-Organ Transplantation, Collaborative Innovation Center for Diagnosis and Treatment of Infectious Diseases, State Key Laboratory for Diagnosis and Treatment of Infectious Diseases, School of Medicine, Zhejiang University, Hangzhou 310003, Zhejiang Province, P. R. China.

Department of Chemical Engineering, Zhejiang University, Hangzhou 310027, Zhejiang Province, P. R. China.

出版信息

Biomater Res. 2024 Nov 1;28:0101. doi: 10.34133/bmr.0101. eCollection 2024.

Abstract

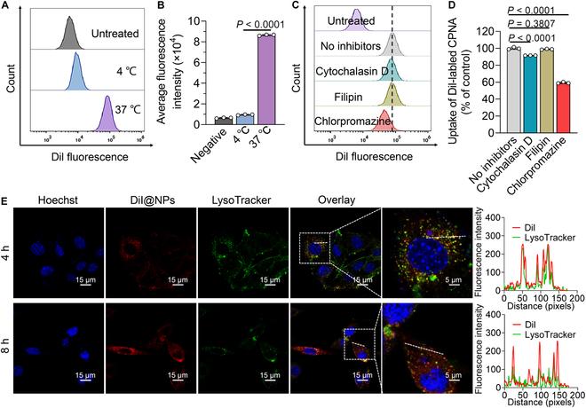
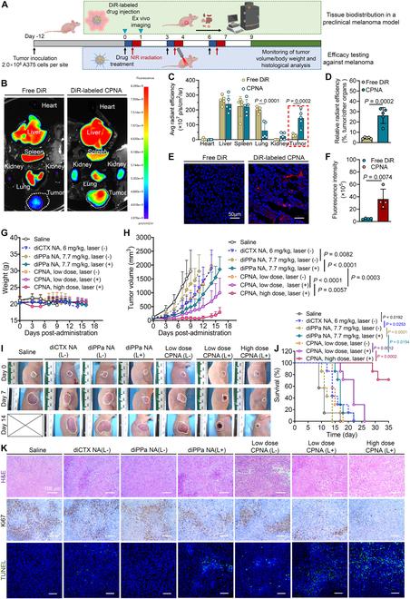
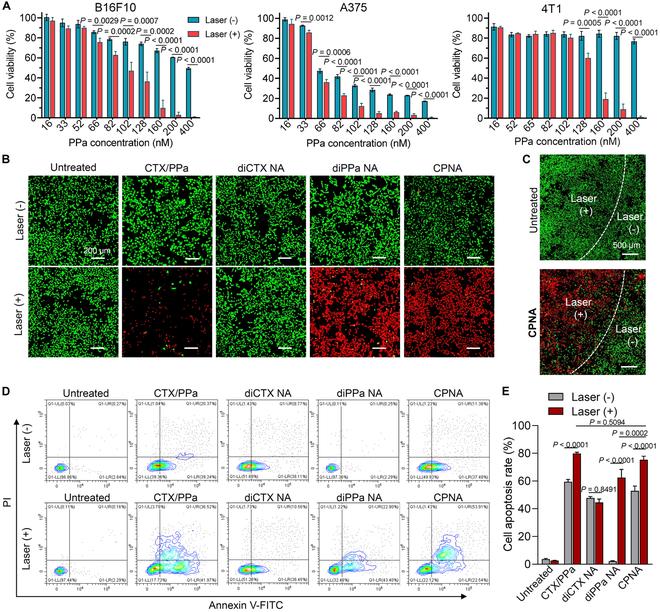
Synergistically active nanoparticles hold great promise for facilitating multimodal cancer therapy. However, strategies for their feasible manufacture and optimizing their formulations remain lacking. Herein, we developed hybrid homodimeric prodrug nanotherapeutics with tumor-restricted drug activation and chemophotodynamic pharmacology by leveraging the supramolecular nanoassembly of small molecules. The covalent dimerization of cytotoxic taxane chemotherapy via reactive oxygen species (ROS)-activated linker yielded a homodimeric prodrug, which was further coassembled with a ROS-generating dimeric photosensitizer. The nanoassemblies were readily refined in an amphiphilic PEGylation matrix for particle surface cloaking and in vivo intravenous injection. The nanoassemblies were optimized with favorable stability and combinatorial synergism to kill cancer cells. Upon near-infrared laser irradiation, the neighboring dimer photosensitizer generated ROS, subsequently triggering bond cleavage to facilitate drug activation, which in turn produced synergistic chemophotodynamic effects against cancer. In a preclinical model of melanoma, the intravenous administration of PEGylated nanoassemblies followed by near-infrared tumor irradiation led to significant tumor regression. Furthermore, animals treated with this efficient, photo-activatable nanotherapy exhibited low systemic toxicity even at high doses. This study describes a simple and cost-effective approach to integrate multimodal therapies by creating self-assembling small-molecule prodrugs for designing a combinatorial therapeutic nanosystem. We consider that this new paradigm holds substantial potential for advancing clinical translation.

摘要

具有协同活性的纳米颗粒在促进多模式癌症治疗方面具有巨大潜力。然而,其可行的制造策略和制剂优化策略仍然缺乏。在此,我们通过利用小分子的超分子纳米组装,开发了具有肿瘤限制性药物激活和化学光动力药理学的杂合同二聚体前药纳米治疗剂。通过活性氧(ROS)激活的连接子将细胞毒性紫杉烷化疗药物共价二聚化,得到一种同二聚体前药,该前药进一步与产生ROS的二聚体光敏剂共组装。纳米组装体很容易在两亲性聚乙二醇化基质中进行精制,以实现颗粒表面包覆和体内静脉注射。对纳米组装体进行优化,使其具有良好的稳定性和组合协同作用,以杀死癌细胞。在近红外激光照射下,相邻的二聚体光敏剂产生活性氧,随后触发键断裂以促进药物激活,进而产生针对癌症的协同化学光动力效应。在黑色素瘤的临床前模型中,静脉注射聚乙二醇化纳米组装体,随后进行近红外肿瘤照射,导致肿瘤显著消退。此外,即使在高剂量下,接受这种高效的、可光激活的纳米治疗的动物也表现出低全身毒性。这项研究描述了一种简单且经济高效的方法,通过创建自组装小分子前药来整合多模式疗法,以设计组合治疗纳米系统。我们认为这种新范式在推进临床转化方面具有巨大潜力。

https://cdn.ncbi.nlm.nih.gov/pmc/blobs/46d6/11529783/410c445ca5cb/bmr.0101.fig.001.jpg

文献AI研究员

20分钟写一篇综述,助力文献阅读效率提升50倍。

立即体验

用中文搜PubMed

大模型驱动的PubMed中文搜索引擎

马上搜索

文档翻译

学术文献翻译模型,支持多种主流文档格式。

立即体验