Suppr超能文献

探索肝素对晚期糖基化终末产物诱导的内皮损伤的保护机制。

Exploring heparin's protective mechanism against AGEs induced endothelial injury.

作者信息

Shi Junfeng, Guan Yudong, Song Hongwei, Zhu Liang, Li Jingjing, Li Qinying, Hou Ningning, Han Fang, Wang Meng, Zhang Kexin, Shan Ming, Sun Xiaodong, Qiu Hongyan

机构信息

Department of Endocrinology and Metabolism, Affiliated Hospital of Shandong Second Medical University, Weifang, China.

Clinical Research Center, Affiliated Hospital of Shandong Second Medical University, Weifang, China.

出版信息

iScience. 2024 Oct 3;27(11):111084. doi: 10.1016/j.isci.2024.111084. eCollection 2024 Nov 15.

Abstract

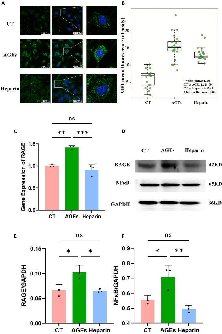
Advanced glycation end products (AGEs) in diabetes can cause endothelial damage. Heparin, widely known as a recognized anticoagulant, is also a multifunctional therapeutic drug. This study investigated whether heparin could ameliorate AGEs-induced endothelial injury. Remarkably, heparin effectively attenuated this cellular damage and assumed a reparative role. Furthermore, heparin inhibited the AGEs-RAGE-NFκB axis, thereby mitigating endothelial inflammatory injury. Comprehensive proteome and knockdown experiments suggested that heparin may exert a positive influence on cell growth and further alleviate pathological damage by upregulating the expression of LYAR (cell growth-regulating nucleolar protein). Diabetic mouse model was also used to further verify the changes of endothelial tissue in diabetic state and heparin intervention. In summary, these findings demonstrate that heparin has the potential to ameliorate AGEs-induced endothelial injury, opening new avenues for exploring the expanded therapeutic roles of heparin and its potential application in the management of diabetes and its associated complications.

摘要

糖尿病中的晚期糖基化终末产物(AGEs)可导致内皮损伤。肝素作为一种公认的抗凝剂广为人知,它也是一种多功能治疗药物。本研究调查了肝素是否能改善AGEs诱导的内皮损伤。值得注意的是,肝素有效地减轻了这种细胞损伤并发挥了修复作用。此外,肝素抑制了AGEs-RAGE-NFκB轴,从而减轻了内皮炎症损伤。综合蛋白质组学和基因敲低实验表明,肝素可能通过上调LYAR(细胞生长调节核仁蛋白)的表达对细胞生长产生积极影响,并进一步减轻病理损伤。还使用糖尿病小鼠模型进一步验证糖尿病状态下内皮组织的变化以及肝素干预情况。总之,这些发现表明肝素具有改善AGEs诱导的内皮损伤的潜力,为探索肝素的扩展治疗作用及其在糖尿病及其相关并发症管理中的潜在应用开辟了新途径。

https://cdn.ncbi.nlm.nih.gov/pmc/blobs/be76/11530820/e3467e52073d/fx1.jpg

文献AI研究员

20分钟写一篇综述,助力文献阅读效率提升50倍。

立即体验

用中文搜PubMed

大模型驱动的PubMed中文搜索引擎

马上搜索

文档翻译

学术文献翻译模型,支持多种主流文档格式。

立即体验