Suppr超能文献

在哺乳动物的生殖衰老过程中,DNMT1 乙酰化的增加导致卵泡颗粒细胞中的全基因组 DNA 甲基化抑制。

Increased DNMT1 acetylation leads to global DNA methylation suppression in follicular granulosa cells during reproductive aging in mammals.

机构信息

College of Animal Science and Technology, Hebei Agricultural University, Baoding, 071000, China.

Research Center of Cattle and Sheep Embryo Engineering Technique of Hebei Province, Baoding, 071000, China.

出版信息

BMC Genomics. 2024 Nov 4;25(1):1030. doi: 10.1186/s12864-024-10957-0.

Abstract

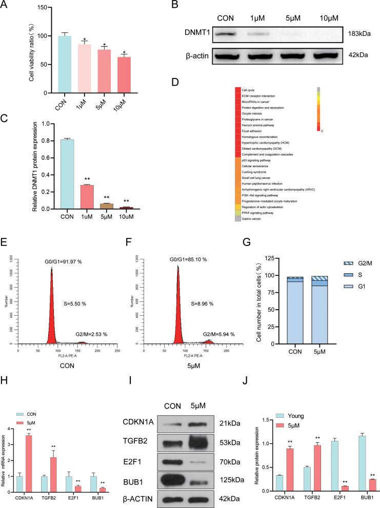
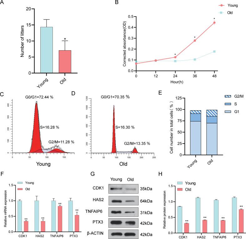
With increasing age, the reproductive performance of women and female animals declines. However, the molecular mechanisms underlying ovarian aging and age-related fertility decline remain unclear. Granulosa cells (GCs) are suspected to play an important role in reproductive aging, and their proliferation, apoptosis, and steroid hormone secretion are used to determine the fate of follicles and ovarian function. First, we found that the proliferative ability of GCs from the old mouse group (10-month-old) decreased compared with that from the young mouse group (6-week-old), and cell cycle arrest occurred in old mice. To investigate changes in protein modification, we compared the levels of protein acetylation in GCs from young and old mice. We found that the K1118, K1120, K1122, and K1124 sites of DNA methyltransferase 1 (DNMT1) were increasingly acetylated with age, resulting in a decrease in DNMT1 protein expression. Therefore, we performed whole-genome methylation sequencing of GCs in the two groups and found that the CG methylation levels in the old group were lower than those in the young group. Furthermore, the inhibition of DNMT1 expression in GCs resulted in cell cycle arrest. This study revealed the dynamics and importance of protein acetylation and DNA methylation in GCs during reproductive aging. The findings provide a theoretical basis for studying the mechanism of reproductive aging in mammals.

摘要

随着年龄的增长,女性和雌性动物的生殖性能下降。然而,卵巢衰老和与年龄相关的生育能力下降的分子机制尚不清楚。颗粒细胞 (GCs) 被怀疑在生殖衰老中发挥重要作用,其增殖、凋亡和类固醇激素分泌用于决定卵泡和卵巢功能的命运。首先,我们发现老年小鼠组 (10 个月大) 的 GCs 增殖能力较年轻小鼠组 (6 周大) 下降,老年小鼠出现细胞周期停滞。为了研究蛋白质修饰的变化,我们比较了年轻和老年小鼠 GCs 中蛋白乙酰化水平。我们发现 DNA 甲基转移酶 1 (DNMT1) 的 K1118、K1120、K1122 和 K1124 位点随年龄的增长而乙酰化程度增加,导致 DNMT1 蛋白表达减少。因此,我们对两组 GCs 进行了全基因组甲基化测序,发现老年组的 CG 甲基化水平低于年轻组。此外,GCs 中 DNMT1 表达的抑制导致细胞周期停滞。这项研究揭示了生殖衰老过程中 GCs 中蛋白质乙酰化和 DNA 甲基化的动态和重要性。这些发现为研究哺乳动物生殖衰老的机制提供了理论基础。

https://cdn.ncbi.nlm.nih.gov/pmc/blobs/98ed/11536882/eca094ef4afa/12864_2024_10957_Fig1_HTML.jpg

文献AI研究员

20分钟写一篇综述,助力文献阅读效率提升50倍。

立即体验

用中文搜PubMed

大模型驱动的PubMed中文搜索引擎

马上搜索

文档翻译

学术文献翻译模型,支持多种主流文档格式。

立即体验