Suppr超能文献

利用人类多能干细胞进行骨骼发育和疾病建模。

Modeling of skeletal development and diseases using human pluripotent stem cells.

作者信息

Hojo Hironori, Tani Shoichiro, Ohba Shinsuke

机构信息

Division of Clinical Biotechnology, Center for Disease Biology and Integrative Medicine, Graduate School of Medicine, The University of Tokyo, Tokyo 113-8655, Japan.

Department of Bioengineering, Graduate School of Engineering, The University of Tokyo, Tokyo 113-8655, Japan.

出版信息

J Bone Miner Res. 2024 Dec 31;40(1):5-19. doi: 10.1093/jbmr/zjae178.

Abstract

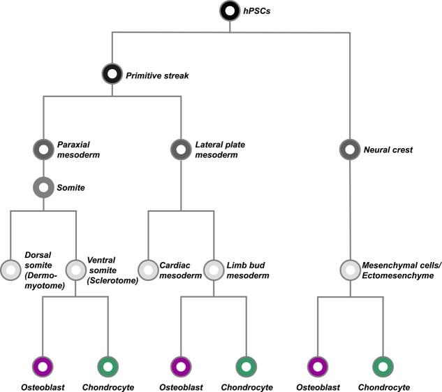
Human skeletal elements are formed from distinct origins at distinct positions of the embryo. For example, the neural crest produces the facial bones, the paraxial mesoderm produces the axial skeleton, and the lateral plate mesoderm produces the appendicular skeleton. During skeletal development, different combinations of signaling pathways are coordinated from distinct origins during the sequential developmental stages. Models for human skeletal development have been established using human pluripotent stem cells (hPSCs) and by exploiting our understanding of skeletal development. Stepwise protocols for generating skeletal cells from different origins have been designed to mimic developmental trails. Recently, organoid methods have allowed the multicellular organization of skeletal cell types to recapitulate complicated skeletal development and metabolism. Similarly, several genetic diseases of the skeleton have been modeled using patient-derived induced pluripotent stem cells and genome-editing technologies. Model-based drug screening is a powerful tool for identifying drug candidates. This review briefly summarizes our current understanding of the embryonic development of skeletal tissues and introduces the current state-of-the-art hPSC methods for recapitulating skeletal development, metabolism, and diseases. We also discuss the current limitations and future perspectives for applications of the hPSC-based modeling system in precision medicine in this research field.

摘要

人类骨骼元素在胚胎的不同位置由不同的起源形成。例如,神经嵴产生面部骨骼,轴旁中胚层产生中轴骨骼,侧板中胚层产生附肢骨骼。在骨骼发育过程中,不同的信号通路组合在连续的发育阶段从不同的起源进行协调。利用人类多能干细胞(hPSC)并借助我们对骨骼发育的理解,已经建立了人类骨骼发育模型。已设计出从不同起源生成骨骼细胞的逐步方案,以模拟发育过程。最近,类器官方法使骨骼细胞类型的多细胞组织能够重现复杂的骨骼发育和代谢。同样,利用患者来源的诱导多能干细胞和基因组编辑技术,对几种骨骼遗传疾病进行了建模。基于模型的药物筛选是识别候选药物的有力工具。本综述简要总结了我们目前对骨骼组织胚胎发育的理解,并介绍了用于重现骨骼发育、代谢和疾病的最新hPSC方法。我们还讨论了基于hPSC的建模系统在该研究领域的精准医学应用中的当前局限性和未来前景。

https://cdn.ncbi.nlm.nih.gov/pmc/blobs/632a/11700608/d8af49893ccb/zjae178f1.jpg

文献AI研究员

20分钟写一篇综述,助力文献阅读效率提升50倍。

立即体验

用中文搜PubMed

大模型驱动的PubMed中文搜索引擎

马上搜索

文档翻译

学术文献翻译模型,支持多种主流文档格式。

立即体验