Suppr超能文献

抗分泌因子 16(AF16):一种有前途的创伤性脑损伤治疗途径——体外模型方法。

Antisecretory Factor 16 (AF16): A Promising Avenue for the Treatment of Traumatic Brain Injury-An In Vitro Model Approach.

机构信息

Department of Physiological Sciences, Stellenbosch University, Merriman Avenue, Mike de Vries Building, Stellenbosch, 7600, South Africa.

Central Analytical Facilities, Stellenbosch University, Tygerberg Medical Campus, Clinical Building, 7Th Floor, Room 7063, Stellenbosch, South Africa.

出版信息

J Mol Neurosci. 2024 Nov 7;74(4):106. doi: 10.1007/s12031-024-02268-6.

Abstract

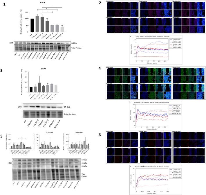
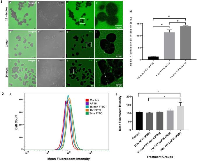
Traumatic brain injury (TBI) is caused by an external mechanical force to the head, resulting in abnormal brain functioning and clinical manifestations. Antisecretory factor (AF16) is a potential therapeutic agent for TBI treatment due to its ability to inhibit fluid secretion and decrease inflammation, intracranial pressure, and interstitial fluid build-up, key hallmarks presented in TBI. Here, we investigated the effect of AF16 in an in vitro model of neuronal injury, as well as its impact on key components of the autophagy pathway and mitochondrial dynamics. N2A cells were treated with AF16, injured using a scratch assay, and analysed using confocal microscopy, correlative light and electron microscopy (CLEM), flow cytometry, and western blotting. Our results reveal that AF16 enhances autophagy activity, regulates mitochondrial dynamics, and provides protection as early as 6 h post-injury. Fluorescently labelled AF16 was observed to localise to lysosomes and the autophagy compartment, suggesting a role for autophagy and mitochondrial quality control in conferring AF16-associated neuronal protection. This study concludes that AF16 has potential as a therapeutic agent for TBI treatment through is regulation of autophagy and mitochondrial dynamics.

摘要

创伤性脑损伤 (TBI) 是由头部的外部机械力引起的,导致异常的大脑功能和临床表现。抗分泌因子 (AF16) 是 TBI 治疗的潜在治疗剂,因为它能够抑制液体分泌,减少炎症、颅内压和间质液积聚,这些都是 TBI 的主要特征。在这里,我们研究了 AF16 在体外神经元损伤模型中的作用,以及它对自噬途径和线粒体动力学的关键成分的影响。用 AF16 处理 N2A 细胞,使用划痕实验损伤细胞,并使用共聚焦显微镜、相关光和电子显微镜 (CLEM)、流式细胞术和蛋白质印迹法进行分析。我们的结果表明,AF16 早在损伤后 6 小时就增强了自噬活性、调节了线粒体动力学并提供了保护作用。荧光标记的 AF16 被观察到定位于溶酶体和自噬区室,这表明自噬和线粒体质量控制在赋予 AF16 相关神经元保护方面发挥作用。本研究得出结论,AF16 通过调节自噬和线粒体动力学具有作为 TBI 治疗的治疗剂的潜力。

https://cdn.ncbi.nlm.nih.gov/pmc/blobs/f6b8/11541381/b2a4436cc24c/12031_2024_2268_Fig1_HTML.jpg

文献AI研究员

20分钟写一篇综述,助力文献阅读效率提升50倍。

立即体验

用中文搜PubMed

大模型驱动的PubMed中文搜索引擎

马上搜索

文档翻译

学术文献翻译模型,支持多种主流文档格式。

立即体验