Suppr超能文献

真核生物多样的基因组结构可能是应对遗传冲突的结果。

Diverse Genome Structures among Eukaryotes May Have Arisen in Response to Genetic Conflict.

机构信息

Department of Biological Sciences, Smith College, Northampton, MA 01063, USA.

American Museum of Natural History, Department of Invertebrate Zoology, Institute for Comparative Genomics, New York, NY, USA.

出版信息

Genome Biol Evol. 2024 Nov 1;16(11). doi: 10.1093/gbe/evae239.

Abstract

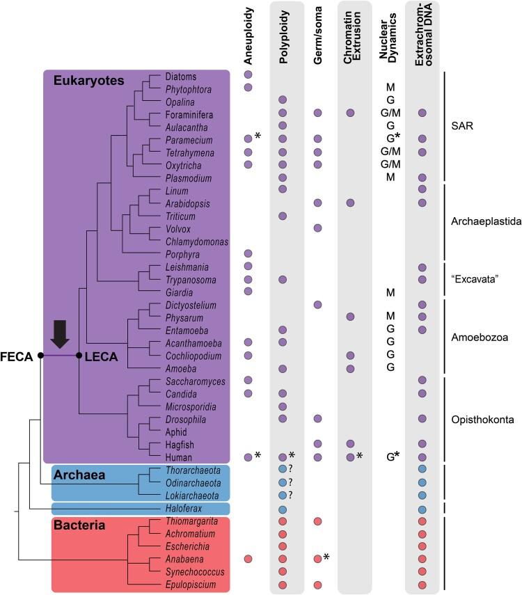
In contrast to the typified view of genome cycling only between haploidy and diploidy, there is evidence from across the tree of life of genome dynamics that alter both copy number (i.e. ploidy) and chromosome complements. Here, we highlight examples of such processes, including endoreplication, aneuploidy, inheritance of extrachromosomal DNA, and chromatin extrusion. Synthesizing data on eukaryotic genome dynamics in diverse extant lineages suggests the possibility that such processes were present before the last eukaryotic common ancestor. While present in some prokaryotes, these features appear exaggerated in eukaryotes where they are regulated by eukaryote-specific innovations including the nucleus, complex cytoskeleton, and synaptonemal complex. Based on these observations, we propose a model by which genome conflict drove the transformation of genomes during eukaryogenesis: from the origin of eukaryotes (i.e. first eukaryotic common ancestor) through the evolution of last eukaryotic common ancestor.

摘要

与基因组在单倍体和二倍体之间周期性变化的典型观点相反,从生命之树的各个分支都有证据表明基因组的动态变化会同时改变其拷贝数(即倍性)和染色体组成。在这里,我们强调了这些过程的例子,包括核内复制、非整倍体、额外染色体 DNA 的遗传以及染色质外推。对不同现存谱系中真核生物基因组动态的综合数据表明,这些过程可能存在于最后一个真核生物共同祖先之前。虽然在一些原核生物中存在这些特征,但在真核生物中,这些特征被真核生物特有的创新所调节,包括细胞核、复杂的细胞骨架和联会复合体,这些特征被夸大了。基于这些观察,我们提出了一个模型,即基因组冲突驱动了真核生物发生过程中基因组的转化:从真核生物的起源(即第一个真核生物共同祖先)到最后一个真核生物共同祖先的进化。

https://cdn.ncbi.nlm.nih.gov/pmc/blobs/ae0d/11606643/dbe96ac57d24/evae239f1.jpg

文献AI研究员

20分钟写一篇综述,助力文献阅读效率提升50倍。

立即体验

用中文搜PubMed

大模型驱动的PubMed中文搜索引擎

马上搜索

文档翻译

学术文献翻译模型,支持多种主流文档格式。

立即体验