Suppr超能文献

单细胞顺式调控元件的特征分析提示其对细胞分化的影响。

Characterization of Single-Cell Cis-regulatory Elements Informs Implications for Cell Differentiation.

机构信息

State Key Laboratory of Genetic Resources and Evolution, Kunming Institute of Zoology, Chinese Academy of Sciences, Kunming, China.

Key Laboratory of Genetic Evolution & Animal Models, Kunming Institute of Zoology, Chinese Academy of Sciences, Kunming, China.

出版信息

Genome Biol Evol. 2024 Nov 1;16(11). doi: 10.1093/gbe/evae241.

Abstract

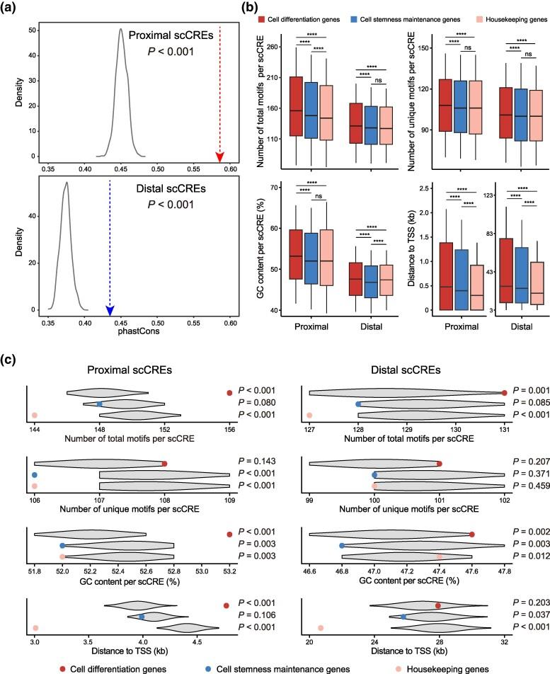
Cis-regulatory elements govern the specific patterns and dynamics of gene expression in cells during development, which are the fundamental mechanisms behind cell differentiation. However, the genomic characteristics of single-cell cis-regulatory elements closely linked to cell differentiation during development remain unclear. To explore this, we systematically analyzed ∼250,000 putative single-cell cis-regulatory elements obtained from snATAC-seq analysis of the developing mouse cerebellum. We found that over 80% of these single-cell cis-regulatory elements show pleiotropic effects, being active in 2 or more cell types. The pleiotropic degrees of proximal and distal single-cell cis-regulatory elements are positively correlated with the density and diversity of transcription factor binding motifs and GC content. There is a negative correlation between the pleiotropic degrees of single-cell cis-regulatory elements and their distances to the nearest transcription start sites, and proximal single-cell cis-regulatory elements display higher relevance strengths than distal ones. Furthermore, both proximal and distal single-cell cis-regulatory elements related to cell differentiation exhibit enhanced sequence-level evolutionary conservation, increased density and diversity of transcription factor binding motifs, elevated GC content, and greater distances from their nearest genes. Together, our findings reveal the general genomic characteristics of putative single-cell cis-regulatory elements and provide insights into the genomic and evolutionary mechanisms by which single-cell cis-regulatory elements regulate cell differentiation during development.

摘要

顺式调控元件控制着细胞在发育过程中基因表达的特定模式和动态,这是细胞分化的基本机制。然而,与发育过程中细胞分化密切相关的单个细胞顺式调控元件的基因组特征仍不清楚。为了探究这一点,我们系统地分析了约 25 万个来自发育中小鼠小脑 snATAC-seq 分析的假定单细胞顺式调控元件。我们发现,超过 80%的这些单细胞顺式调控元件表现出多效性,在 2 种或更多细胞类型中具有活性。近端和远端单细胞顺式调控元件的多效性程度与转录因子结合基序的密度和多样性以及 GC 含量呈正相关。单细胞顺式调控元件的多效性程度与其到最近转录起始位点的距离呈负相关,并且近端单细胞顺式调控元件的相关性强度高于远端的。此外,与细胞分化相关的近端和远端单细胞顺式调控元件都表现出增强的序列水平进化保守性,转录因子结合基序的密度和多样性增加,GC 含量升高,并且与最近基因的距离增大。总之,我们的研究结果揭示了假定单细胞顺式调控元件的一般基因组特征,并为单细胞顺式调控元件在发育过程中调节细胞分化的基因组和进化机制提供了新的见解。

https://cdn.ncbi.nlm.nih.gov/pmc/blobs/b123/11580522/650910aba062/evae241f1.jpg

文献AI研究员

20分钟写一篇综述,助力文献阅读效率提升50倍。

立即体验

用中文搜PubMed

大模型驱动的PubMed中文搜索引擎

马上搜索

文档翻译

学术文献翻译模型,支持多种主流文档格式。

立即体验