Suppr超能文献

人类胎盘和滋养层干细胞中部分甲基化域的表观遗传动态。

Epigenetic dynamics of partially methylated domains in human placenta and trophoblast stem cells.

机构信息

Advanced Genomics Center, National Institute of Genetics, Shizuoka, Japan.

Division of Epigenomics and Development, Medical Institute of Bioregulation, Kyushu University, Fukuoka, Japan.

出版信息

BMC Genomics. 2024 Nov 6;25(1):1050. doi: 10.1186/s12864-024-10986-9.

Abstract

BACKGROUND

The placenta is essential for nutrient exchange and hormone production between the mother and the developing fetus and serves as an invaluable model for epigenetic research. Most epigenetic studies of the human placenta have used whole placentas from term pregnancies and have identified the presence of partially methylated domains (PMDs). However, the origin of these domains, which are typically absent in most somatic cells, remains unclear in the placental context.

RESULTS

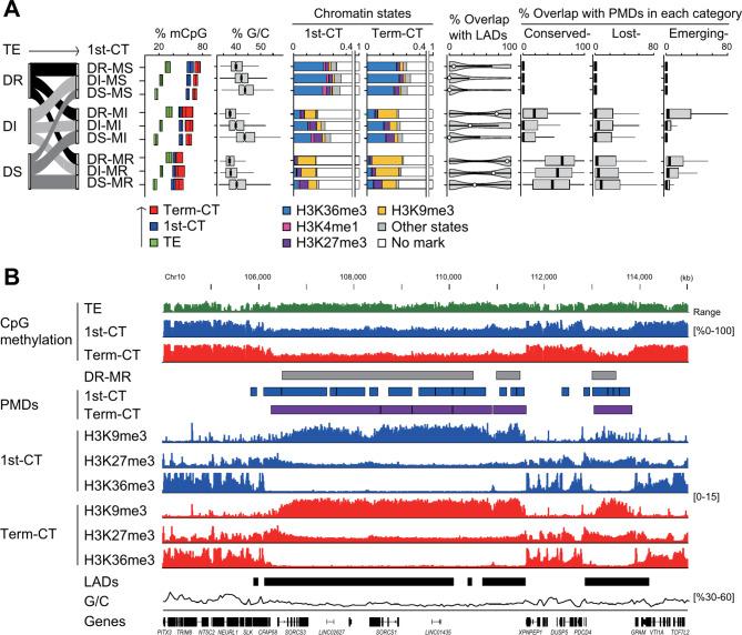
Using whole-genome bisulfite sequencing and analysis of histone H3 modifications, we generated epigenetic profiles of human cytotrophoblasts during the first trimester and at term, as well as human trophoblast stem cells. Our study focused specifically on PMDs. We found that genomic regions likely to form PMDs are resistant to global DNA demethylation during trophectoderm reprogramming, and that PMDs arise through a slow methylation process within condensed chromatin near the nuclear lamina. In addition, we found significant differences in histone H3 modifications between PMDs in cytotrophoblasts and trophoblast stem cells.

CONCLUSIONS

Our findings suggest that spatiotemporal genomic features shape megabase-scale DNA methylation patterns, including PMDs, in the human placenta and highlight distinct differences in PMDs between human cytotrophoblasts and trophoblast stem cells. These findings advance our understanding of placental biology and provide a basis for further research into human development and related diseases.

摘要

背景

胎盘对于母亲和发育中的胎儿之间的营养交换和激素产生至关重要,并且是表观遗传学研究的宝贵模型。大多数对人类胎盘的表观遗传学研究都使用来自足月妊娠的整个胎盘,并已确定存在部分甲基化域 (PMD)。然而,在胎盘环境中,这些域的起源在大多数体细胞中通常不存在,其仍然不清楚。

结果

我们使用全基因组亚硫酸氢盐测序和组蛋白 H3 修饰分析,生成了人类细胞滋养层在孕早期和足月以及人类滋养层干细胞的表观遗传图谱。我们的研究特别关注 PMD。我们发现,在滋养外胚层重编程过程中,可能形成 PMD 的基因组区域对全局 DNA 去甲基化具有抗性,并且 PMD 是通过核纤层附近浓缩染色质中的缓慢甲基化过程产生的。此外,我们发现细胞滋养层中的 PMD 与滋养层干细胞之间的组蛋白 H3 修饰存在显著差异。

结论

我们的研究结果表明,时空基因组特征塑造了人类胎盘的兆碱基规模的 DNA 甲基化模式,包括 PMD,并强调了人类细胞滋养层和滋养层干细胞中的 PMD 之间存在明显差异。这些发现增进了我们对胎盘生物学的理解,并为进一步研究人类发育和相关疾病提供了基础。

https://cdn.ncbi.nlm.nih.gov/pmc/blobs/4652/11542204/73437ea7e9b4/12864_2024_10986_Fig1_HTML.jpg

文献AI研究员

20分钟写一篇综述,助力文献阅读效率提升50倍。

立即体验

用中文搜PubMed

大模型驱动的PubMed中文搜索引擎

马上搜索

文档翻译

学术文献翻译模型,支持多种主流文档格式。

立即体验