Suppr超能文献

内源性逆转录病毒对人滋养层细胞基因表达的调控。

Regulation of human trophoblast gene expression by endogenous retroviruses.

机构信息

Blizard Institute, Faculty of Medicine and Dentistry, Queen Mary University of London, London, UK.

Department of Trophoblast Research, Institute of Molecular Embryology and Genetics, Kumamoto University, Kumamoto, Japan.

出版信息

Nat Struct Mol Biol. 2023 Apr;30(4):527-538. doi: 10.1038/s41594-023-00960-6. Epub 2023 Apr 3.

Abstract

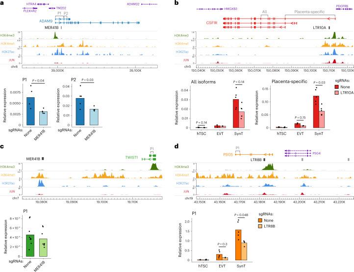
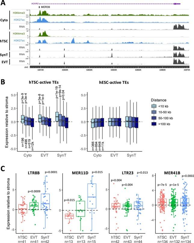
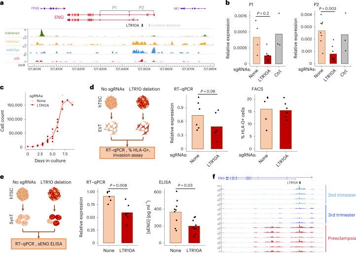
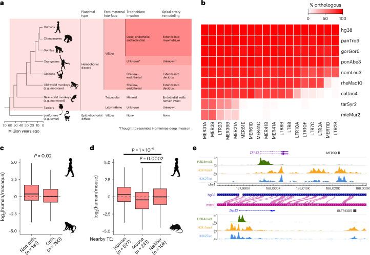
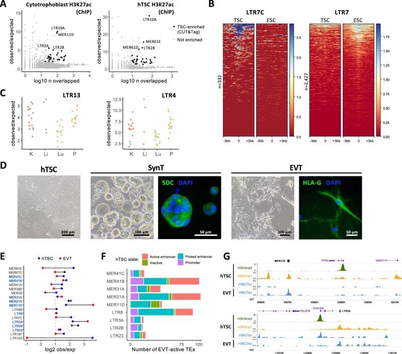
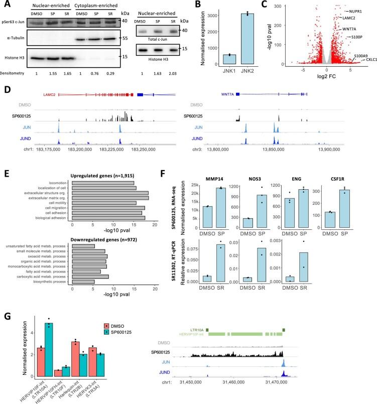
The placenta is a fast-evolving organ with large morphological and histological differences across eutherians, but the genetic changes driving placental evolution have not been fully elucidated. Transposable elements, through their capacity to quickly generate genetic variation and affect host gene regulation, may have helped to define species-specific trophoblast gene expression programs. Here we assess the contribution of transposable elements to human trophoblast gene expression as enhancers or promoters. Using epigenomic data from primary human trophoblast and trophoblast stem-cell lines, we identified multiple endogenous retrovirus families with regulatory potential that lie close to genes with preferential expression in trophoblast. These largely primate-specific elements are associated with inter-species gene expression differences and are bound by transcription factors with key roles in placental development. Using genetic editing, we demonstrate that several elements act as transcriptional enhancers of important placental genes, such as CSF1R and PSG5. We also identify an LTR10A element that regulates ENG expression, affecting secretion of soluble endoglin, with potential implications for preeclampsia. Our data show that transposons have made important contributions to human trophoblast gene regulation, and suggest that their activity may affect pregnancy outcomes.

摘要

胎盘是一个快速进化的器官,在真兽类动物中有很大的形态和组织学差异,但驱动胎盘进化的遗传变化尚未完全阐明。转座元件通过快速产生遗传变异和影响宿主基因调控的能力,可能有助于定义物种特异性滋养层基因表达程序。在这里,我们评估转座元件作为增强子或启动子对人类滋养层基因表达的贡献。使用来自原代人滋养层和滋养层干细胞系的表观基因组数据,我们鉴定了多个具有调节潜力的内源性逆转录病毒家族,它们靠近在滋养层中优先表达的基因。这些主要是灵长类动物特异性的元件与物种间基因表达差异相关,并与在胎盘发育中起关键作用的转录因子结合。通过遗传编辑,我们证明了几个元件作为重要胎盘基因 CSF1R 和 PSG5 的转录增强子发挥作用。我们还鉴定了一个调节 ENG 表达的 LTR10A 元件,影响可溶性内皮素的分泌,这可能对先兆子痫有影响。我们的数据表明,转座子对人类滋养层基因调控做出了重要贡献,并表明它们的活性可能影响妊娠结局。

https://cdn.ncbi.nlm.nih.gov/pmc/blobs/69d4/10113160/92ac5a4ad541/41594_2023_960_Fig1_HTML.jpg

文献AI研究员

20分钟写一篇综述,助力文献阅读效率提升50倍。

立即体验

用中文搜PubMed

大模型驱动的PubMed中文搜索引擎

马上搜索

文档翻译

学术文献翻译模型,支持多种主流文档格式。

立即体验