Suppr超能文献

一种突变的ASXL1-BAP1-EHMT复合物导致克隆性造血和慢性粒单核细胞白血病中的异染色质功能障碍。

A mutant ASXL1-BAP1-EHMT complex contributes to heterochromatin dysfunction in clonal hematopoiesis and chronic monomyelocytic leukemia.

作者信息

Dong Zhen, Sepulveda Hugo, Arteaga-Vazquez Leo J, Blouin Chad, Fernandez Jenna, Binder Moritz, Chou Wen-Chien, Tien Hwei-Fang, Patnaik Mrinal M, Faulkner Geoffrey J, Myers Samuel A, Rao Anjana

机构信息

Department of Signaling and Gene Expression, La Jolla Institute for Allergy and Immunology, La Jolla, CA 92037.

Sanford Consortium for Regenerative Medicine, La Jolla, CA 92037.

出版信息

Proc Natl Acad Sci U S A. 2025 Jan 7;122(1):e2413302121. doi: 10.1073/pnas.2413302121. Epub 2025 Jan 3.

Abstract

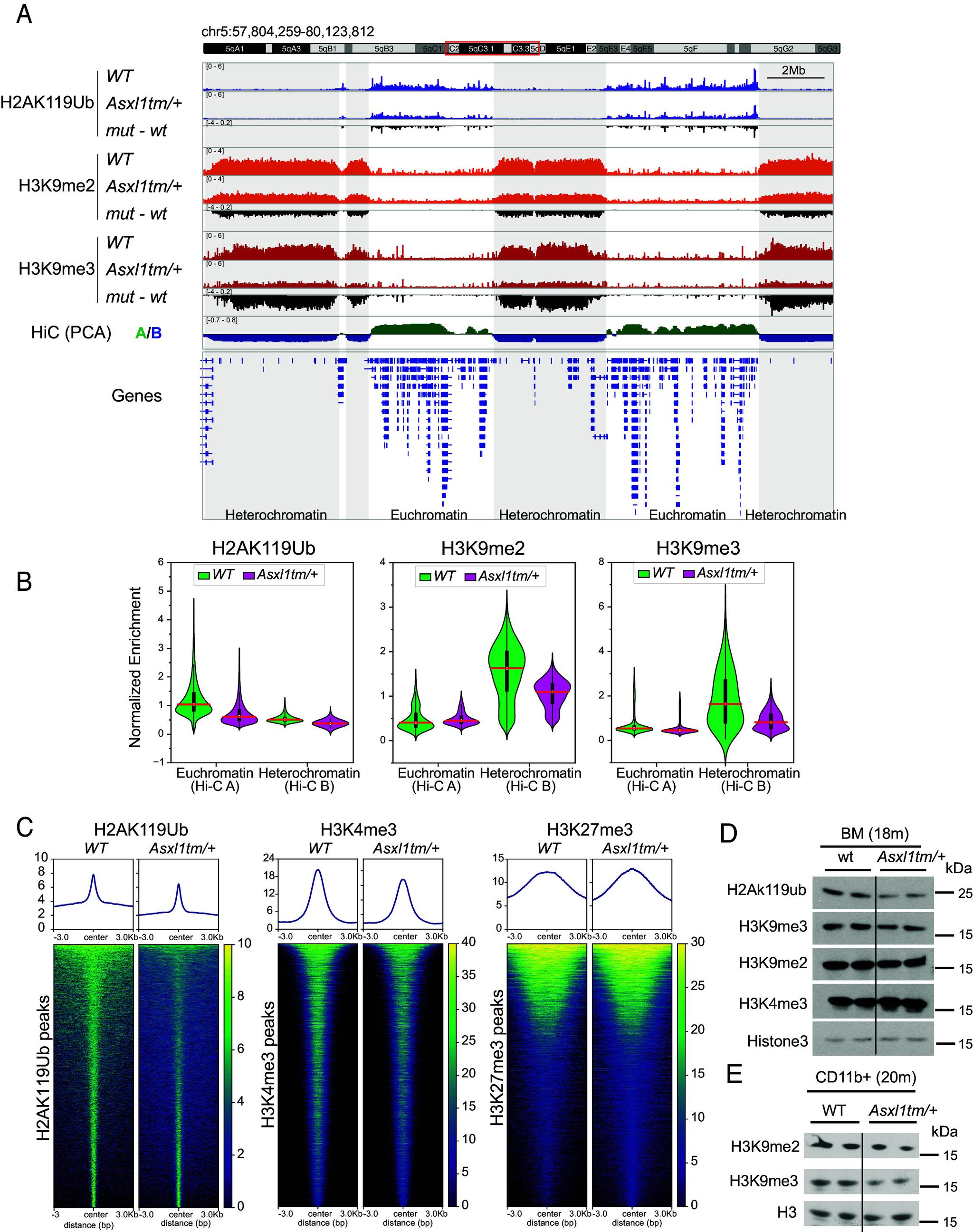
is one of the three most frequently mutated genes in age-related clonal hematopoiesis (CH), alongside and (. CH can progress to myeloid malignancies including chronic monomyelocytic leukemia (CMML) and is also strongly associated with inflammatory cardiovascular disease and all-cause mortality in humans. DNMT3A and TET2 regulate DNA methylation and demethylation pathways, respectively, and loss-of-function mutations in these genes reduce DNA methylation in heterochromatin, allowing derepression of silenced elements in heterochromatin. In contrast, the mechanisms that connect mutant ASXL1 and CH are not yet fully understood. CH/CMML-associated mutations encode C-terminally truncated proteins that enhance the deubiquitinase activity of the ASXL-BAP1 "PR-DUB" deubiquitinase complex, which removes monoubiquitin from H2AK119Ub. Here, we show that ASXL1 mutant proteins interact with the euchromatic histone lysine methyltransferases 1 and 2 (EHMT1-EHMT2) complex, which generates H3K9me1 and me2, the latter a repressive modification in constitutive heterochromatin. Compared to cells from age-matched wild-type mice, we found that expanded myeloid cells from old (≥18-mo-old) mice, a heterozygous knock-in mouse model of CH, display genome-wide decreases of H3K9me2, H3K9me3, and H2AK119Ub as well as an associated increase in expression of transposable elements (TEs) and satellite repeats. Increased TE expression was also observed in monocytes from -mutant CMML patients compared to monocytes from healthy controls. Our data suggest that mutant ASXL1 proteins compromise the integrity of both constitutive and facultative heterochromatin in an age-dependent manner by reducing the levels of H3K9me2/3 and H2AK119Ub. This increase in TE expression correlated with increased expression of nearby genes, including many interferon-inducible (inflammation-associated) genes (ISGs).

摘要

它是与年龄相关的克隆性造血(CH)中最常发生突变的三个基因之一,与[基因名称1]和[基因名称2]一起([具体参考文献])。CH可进展为髓系恶性肿瘤,包括慢性粒单核细胞白血病(CMML),并且在人类中也与炎症性心血管疾病和全因死亡率密切相关。DNMT3A和TET2分别调节DNA甲基化和去甲基化途径,这些基因的功能丧失突变会降低异染色质中的DNA甲基化,从而使异染色质中沉默元件的抑制解除。相比之下,连接突变型ASXL1与CH的机制尚未完全了解。与CH/CMML相关的[基因名称]突变编码C末端截短的蛋白质,这些蛋白质增强了ASXL-BAP1“PR-DUB”去泛素酶复合物的去泛素酶活性,该复合物从H2AK119Ub上去除单泛素。在这里,我们表明ASXL1突变蛋白与常染色质组蛋白赖氨酸甲基转移酶1和2(EHMT1-EHMT2)复合物相互作用,该复合物产生H3K9me1和me2,后者是组成型异染色质中的一种抑制性修饰。与年龄匹配的野生型小鼠的细胞相比,我们发现来自老年(≥18月龄)[小鼠品系名称]小鼠(一种CH的杂合敲入小鼠模型)的扩增髓系细胞在全基因组范围内H3K9me2、H3K9me3和H2AK119Ub水平降低,以及转座元件(TEs)和卫星重复序列的表达相应增加。与健康对照的单核细胞相比,在[基因名称]突变的CMML患者的单核细胞中也观察到TE表达增加。我们的数据表明,突变型ASXL1蛋白通过降低H3K9me2/3和H2AK119Ub的水平,以年龄依赖的方式损害组成型和兼性异染色质的完整性。TE表达的这种增加与附近基因的表达增加相关,包括许多干扰素诱导(炎症相关)基因(ISGs)。

https://cdn.ncbi.nlm.nih.gov/pmc/blobs/5571/11725933/b0c7750d62ab/pnas.2413302121fig01.jpg

文献AI研究员

20分钟写一篇综述,助力文献阅读效率提升50倍。

立即体验

用中文搜PubMed

大模型驱动的PubMed中文搜索引擎

马上搜索

文档翻译

学术文献翻译模型,支持多种主流文档格式。

立即体验