Suppr超能文献

氯吡格雷通过激活AMPK信号通路及其他机制改善高脂饮食诱导的小鼠肝脏脂肪变性。

Clopidogrel ameliorates high-fat diet-induced hepatic steatosis in mice through activation of the AMPK signaling pathway and beyond.

作者信息

Tai Ting, Shao Yuan-Yuan, Zheng Yu-Qi, Jiang Li-Ping, Han Hao-Ru, Yin Na, Li Hao-Dong, Ji Jin-Zi, Mi Qiong-Yu, Yang Li, Feng Lei, Duan Fu-Yang, Xie Hong-Guang

机构信息

Division of Clinical Pharmacology, General Clinical Research Center, Nanjing First Hospital, China Pharmaceutical University, Nanjing, China.

Department of Clinical Pharmacology, China Pharmaceutical University School of Basic Medicine and Clinical Pharmacy, Nanjing, China.

出版信息

Front Pharmacol. 2024 Oct 23;15:1496639. doi: 10.3389/fphar.2024.1496639. eCollection 2024.

Abstract

INTRODUCTION

Metabolic dysfunction-associated steatotic liver disease (MASLD) frequently confers an increased risk of vascular thrombosis; however, the marketed antiplatelet drugs are investigated for the prevention and treatment of MASLD in patients with these coexisting diseases.

METHODS

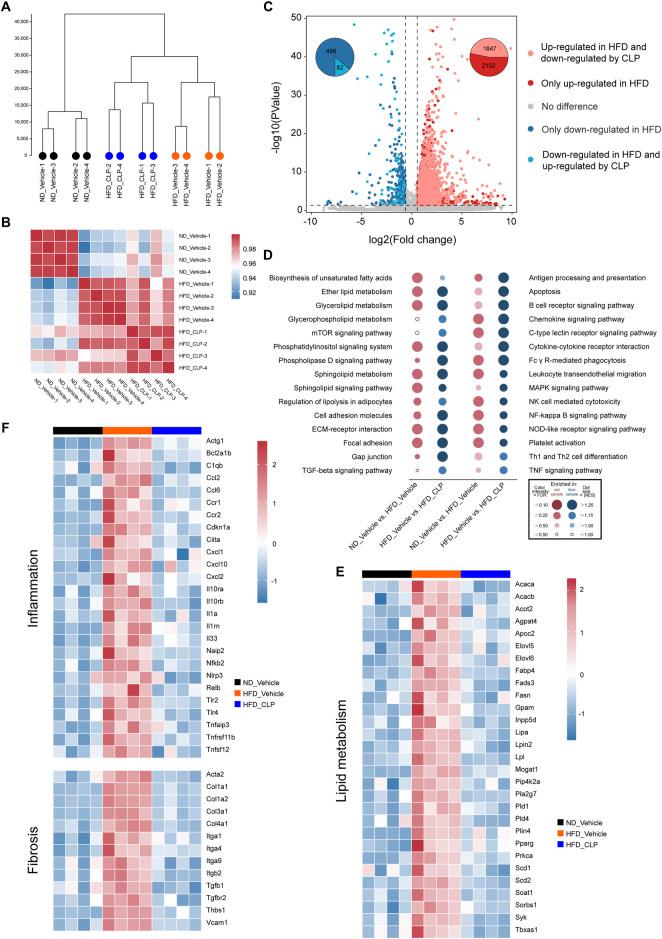
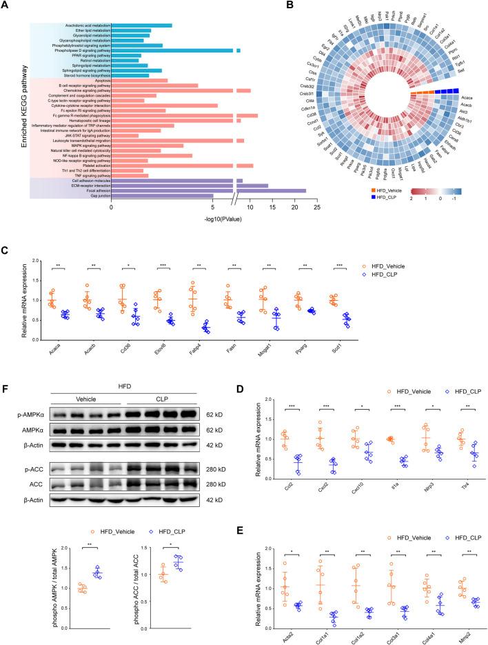
To determine whether clopidogrel could ameliorate high-fat diet (HFD)-induced hepatic steatosis in mice and how it works, mice were fed on normal diet or HFD alone or in combination with or without clopidogrel for 14 weeks, and primary mouse hepatocytes were treated with palmitate/oleate alone or in combination with the compounds examined for 24 h. Body weight, liver weight, insulin resistance, triglyceride and total cholesterol content in serum and liver, histological morphology, transcriptomic analysis of mouse liver, and multiple key MASLD-associated genes and proteins were measured, respectively.

RESULTS AND DISCUSSION

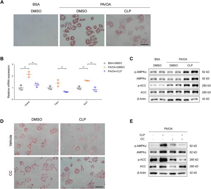
Clopidogrel mitigated HFD-induced hepatic steatosis (as measured with oil red O staining and triglyceride kit assay) and reduced elevations in serum aminotransferases, liver weight, and the ratio of liver to body weight. Clopidogrel downregulated the expression of multiple critical lipogenic (/, , , , , , , and ), profibrotic (, , , C, , and ), and proinflammatory (, , , , , and ) genes, and enhanced phosphorylation of AMPK and ACC. However, compound C (an AMPK inhibitor) reversed enhanced phosphorylation of AMPK and ACC in clopidogrel-treated primary mouse hepatocytes and alleviated accumulation of intracellular lipids. We concluded that clopidogrel may prevent and/or reverse HFD-induced hepatic steatosis in mice, suggesting that clopidogrel could be repurposed to fight fatty liver in patients.

摘要

引言

代谢功能障碍相关脂肪性肝病(MASLD)常常使血管血栓形成风险增加;然而,市售抗血小板药物在这些合并疾病患者中用于MASLD的预防和治疗的研究尚少。

方法

为确定氯吡格雷是否可改善高脂饮食(HFD)诱导的小鼠肝脂肪变性及其作用机制,将小鼠分别喂以正常饮食、单独的HFD、联合或不联合氯吡格雷的饮食14周,并将原代小鼠肝细胞分别用棕榈酸/油酸单独处理或与所检测的化合物联合处理24小时。分别测量体重、肝脏重量、胰岛素抵抗、血清和肝脏中的甘油三酯和总胆固醇含量、组织形态学、小鼠肝脏的转录组分析以及多个与MASLD相关的关键基因和蛋白质。

结果与讨论

氯吡格雷减轻了HFD诱导的肝脂肪变性(通过油红O染色和甘油三酯试剂盒测定),并降低了血清转氨酶、肝脏重量以及肝脏与体重之比的升高。氯吡格雷下调了多个关键的生脂基因(/, ,, ,, ,, ,和 )、促纤维化基因(, ,, C, ,, 和 )和促炎基因(, ,, ,, ,, 和 )的表达,并增强了AMPK和ACC的磷酸化。然而,化合物C(一种AMPK抑制剂)逆转了氯吡格雷处理的原代小鼠肝细胞中AMPK和ACC磷酸化的增强,并减轻了细胞内脂质的积累。我们得出结论,氯吡格雷可能预防和/或逆转HFD诱导的小鼠肝脂肪变性,这表明氯吡格雷可重新用于治疗人类脂肪肝。

https://cdn.ncbi.nlm.nih.gov/pmc/blobs/ff29/11537861/1a0cfb2ec578/fphar-15-1496639-g001.jpg

文献AI研究员

20分钟写一篇综述,助力文献阅读效率提升50倍。

立即体验

用中文搜PubMed

大模型驱动的PubMed中文搜索引擎

马上搜索

文档翻译

学术文献翻译模型,支持多种主流文档格式。

立即体验