Suppr超能文献

单细胞转录组图谱描绘了疾病各阶段的鼠类和人类多发性骨髓瘤免疫微环境。

A single-cell transcriptomic map of the murine and human multiple myeloma immune microenvironment across disease stages.

机构信息

Laboratory of Dendritic Cell Biology and Cancer Immunotherapy, VIB Center for Inflammation Research, Brussels, Belgium.

Translational Oncology Research Center, Lab of Hematology and Immunology, Vrije Universiteit Brussel, Laarbeeklaan 103, 1090, Brussels, Belgium.

出版信息

J Hematol Oncol. 2024 Nov 7;17(1):107. doi: 10.1186/s13045-024-01629-3.

Abstract

BACKGROUND

The long-term effectiveness of immunotherapies against Multiple Myeloma (MM) remains elusive, demonstrated by the inevitable relapse in patients. This underscores the urgent need for an in-depth analysis of the MM tumor-immune microenvironment (TME). Hereto, a representative immunocompetent MM mouse model can offer a valuable approach to study the dynamic changes within the MM-TME and to uncover potential resistance mechanisms hampering effective and durable therapeutic strategies in MM.

METHODS

We generated a comprehensive single-cell RNA-sequencing atlas of the MM-TME in bone marrow and spleen encompassing different stages of disease, using the immunocompetent 5T33MM mouse model. Through comparative analysis, we correlated our murine dataset with the pathogenesis in MM patients by reanalyzing publicly available datasets of human bone marrow samples across various disease stages. Using flow cytometry, we validated the dynamic changes upon disease progression in the 5T33MM model. Furthermore, interesting target populations, as well as the immune-boosting anti-CD40 agonist (αCD40) therapy were tested ex vivo on murine and human primary samples and in vivo using the 5T33MM model.

RESULTS

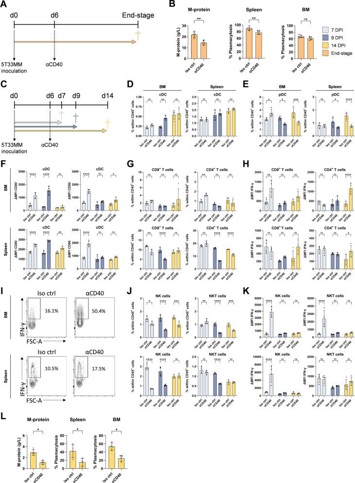
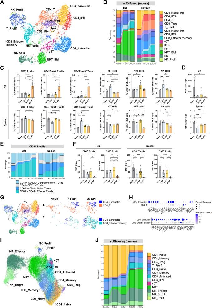
In this study, we identified the heterogenous and dynamic changes within the TME of murine and human MM. We found that the MM-TME was characterized by an increase in T cells, accompanied with an exhausted phenotype. Although neutrophils appeared to be rather innocuous at early disease stages, they acquired a pro-tumorigenic phenotype during MM progression. Moreover, conventional dendritic cells (cDCs) showed a less activated phenotype in MM, underscoring the potential of immune-boosting therapies such as αCD40 therapy. Importantly, we provided the first pre-clinical evaluation of αCD40 therapy and demonstrated successful induction of cDC- and T-cell activation, accompanied by a significant short-term anti-tumor response.

CONCLUSIONS

This resource provides a comprehensive and detailed immune atlas of the evolution in human and murine MM disease progression. Our findings can contribute to immune-based patient stratification and facilitate the development of novel and durable (immune) therapeutic strategies in MM.

摘要

背景

多发性骨髓瘤(MM)的免疫疗法的长期疗效仍难以捉摸,患者不可避免会复发。这突显出深入分析 MM 肿瘤免疫微环境(TME)的迫切需要。为此,具有代表性的免疫活性 MM 小鼠模型可以提供一种有价值的方法来研究 MM-TME 中的动态变化,并揭示潜在的耐药机制,这些机制阻碍了 MM 中有效和持久的治疗策略的发展。

方法

我们使用免疫活性 5T33MM 小鼠模型生成了涵盖疾病不同阶段的骨髓和脾脏中 MM-TME 的全面单细胞 RNA 测序图谱。通过比较分析,我们将我们的鼠数据集与 MM 患者的发病机制相关联,方法是重新分析不同疾病阶段的人类骨髓样本的公开可用数据集。通过流式细胞术,我们验证了 5T33MM 模型中疾病进展时的动态变化。此外,我们在鼠和人原发性样本上以及使用 5T33MM 模型进行体内试验,对有前途的目标群体以及免疫增强型抗 CD40 激动剂(αCD40)治疗进行了验证。

结果

在这项研究中,我们鉴定了鼠和人 MM 中 TME 的异质性和动态变化。我们发现,MM-TME 的特征是 T 细胞增加,同时伴有衰竭表型。尽管中性粒细胞在疾病早期似乎没有危害,但在 MM 进展过程中它们获得了促肿瘤表型。此外,在 MM 中,传统树突状细胞(cDCs)表现出较低的激活表型,这突显了免疫增强疗法(如 αCD40 治疗)的潜力。重要的是,我们首次对 αCD40 治疗进行了临床前评估,并证明了成功诱导 cDC 和 T 细胞激活,并伴有显著的短期抗肿瘤反应。

结论

该资源提供了人类和鼠 MM 疾病进展中演变的全面和详细的免疫图谱。我们的发现可以为基于免疫的患者分层做出贡献,并促进 MM 中新型和持久(免疫)治疗策略的发展。

https://cdn.ncbi.nlm.nih.gov/pmc/blobs/f7dd/11546219/e809a9c842cb/13045_2024_1629_Fig1_HTML.jpg

文献AI研究员

20分钟写一篇综述,助力文献阅读效率提升50倍。

立即体验

用中文搜PubMed

大模型驱动的PubMed中文搜索引擎

马上搜索

文档翻译

学术文献翻译模型,支持多种主流文档格式。

立即体验