Suppr超能文献

父母肥胖、健康决定因素与儿童睡眠时间相关的心血管代谢风险:通过结构方程分析。

Parental obesity, health determinants, and cardiometabolic risk according to sleep duration in schoolchildren: analysis through structural equations.

机构信息

IRyS Group, Physical Education School, Pontificia Universidad Católica de Valparaíso, Valparaíso, Chile.

School of Physical Education, Physiotherapy and Dance. Graduate Program in Human Movement Sciences, Federal University of Rio Grande do Sul (UFRGS), Porto Alegre, RS, Brazil.

出版信息

Ital J Pediatr. 2024 Nov 9;50(1):241. doi: 10.1186/s13052-024-01800-z.

Abstract

BACKGROUND

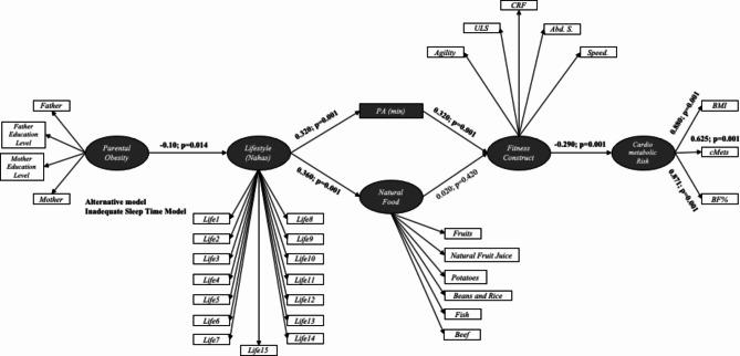
the independent association between parental obesity, sleep and lifestyle habits with cardiometabolic risk factors in children and adolescents has been widely explored in the literature. Our study represents a novel approach to comprehensively investigate a complex model encompassing various aspects associated with cardiometabolic risk in youth. Thus, the aim of the present study was to verify the relationship between parental obesity and cardiometabolic risk in children and adolescents, considering the mediator role of health indicators according to sleep time.

METHODS

This cross-sectional study was conducted on 3,973 children and adolescents aged 6 to 17 years attending public and private schools in a city located in Southern Brazil. Sleep duration, lifestyle, physical activity, natural food consumption, and parental obesity were evaluated through self-reported questionnaires. Physical fitness was evaluated according to the protocols of Projeto Esporte Brasil. The body fat percentage was evaluated through the measures of tricipital and subscapular folds, and the body mass index was calculated. The clustered metabolic risk score (cMetS) considered the summing z-scores of waist circumference, systolic blood pressure, triglycerides, total cholesterol/high-density lipoprotein cholesterol ratio, and fasting glucose, divided by five. A structural equation model was applied for statistical analysis.

RESULTS

The relationship between parental obesity and cardiometabolic risk was observed in children and adolescents with adequate sleep, being significant (p < 0.05) mediated by physical activity, natural food, physical fitness, and lifestyle. This was also observed when parental education was included in the inadequate sleep cluster model.

CONCLUSION

Present findings underscore the importance of sufficient sleep duration as a critical factor in understanding the complex interplay between parental obesity and cardiometabolic risk in children and adolescents.

摘要

背景

父母肥胖、睡眠和生活方式习惯与儿童和青少年心血管代谢危险因素之间的独立关联在文献中已经得到广泛探讨。我们的研究代表了一种全面研究与青少年心血管代谢风险相关的各种复杂模型的新方法。因此,本研究的目的是验证父母肥胖与儿童和青少年心血管代谢风险之间的关系,同时考虑根据睡眠时间的健康指标的中介作用。

方法

本横断面研究在巴西南部一个城市的公立和私立学校共招募了 3973 名 6 至 17 岁的儿童和青少年。通过自我报告问卷评估睡眠持续时间、生活方式、身体活动、天然食物摄入和父母肥胖情况。体能通过巴西体育项目的协议进行评估。体脂肪百分比通过肱三头肌和肩胛下皮褶厚度测量,体重指数通过计算得出。聚类代谢风险评分(cMetS)考虑了腰围、收缩压、甘油三酯、总胆固醇/高密度脂蛋白胆固醇比值和空腹血糖的 z 分数之和,除以 5。采用结构方程模型进行统计分析。

结果

在睡眠充足的儿童和青少年中观察到父母肥胖与心血管代谢风险之间存在关联,且具有统计学意义(p < 0.05),这种关联通过身体活动、天然食物、体能、生活方式得到中介。当将父母教育纳入睡眠不足的聚类模型时,也观察到了这种关联。

结论

本研究结果强调了充足的睡眠时长作为理解父母肥胖与儿童和青少年心血管代谢风险之间复杂相互作用的关键因素的重要性。

https://cdn.ncbi.nlm.nih.gov/pmc/blobs/6957/11550543/38f9648f49db/13052_2024_1800_Fig1_HTML.jpg

文献AI研究员

20分钟写一篇综述,助力文献阅读效率提升50倍。

立即体验

用中文搜PubMed

大模型驱动的PubMed中文搜索引擎

马上搜索

文档翻译

学术文献翻译模型,支持多种主流文档格式。

立即体验