Suppr超能文献

来自星形胶质细胞的载脂蛋白E可恢复载脂蛋白E缺陷型小胶质细胞中的阿尔茨海默病β-淀粉样蛋白病理及类疾病相关小胶质细胞反应。

APOE from astrocytes restores Alzheimer's Aβ-pathology and DAM-like responses in APOE deficient microglia.

作者信息

Preman Pranav, Moechars Daan, Fertan Emre, Wolfs Leen, Serneels Lutgarde, Shah Disha, Lamote Jochen, Poovathingal Suresh, Snellinx An, Mancuso Renzo, Balusu Sriram, Klenerman David, Arranz Amaia M, Fiers Mark, De Strooper Bart

机构信息

VIB Center for Brain & Disease Research, Leuven, Belgium.

Laboratory for the Research of Neurodegenerative Diseases, Department of Neurosciences, Leuven Brain Institute (LBI), KU Leuven (University of Leuven), Leuven, Belgium.

出版信息

EMBO Mol Med. 2024 Dec;16(12):3113-3141. doi: 10.1038/s44321-024-00162-7. Epub 2024 Nov 11.

Abstract

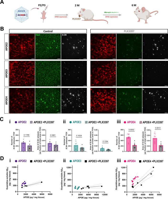
The major genetic risk factor for Alzheimer's disease (AD), APOE4, accelerates beta-amyloid (Aβ) plaque formation, but whether this is caused by APOE expressed in microglia or astrocytes is debated. We express here the human APOE isoforms in astrocytes in an Apoe-deficient AD mouse model. This is not only sufficient to restore the amyloid plaque pathology but also induces the characteristic transcriptional pathological responses in Apoe-deficient microglia surrounding the plaques. We find that both APOE4 and the protective APOE2 from astrocytes increase fibrillar plaque deposition, but differentially affect soluble Aβ aggregates. Microglia and astrocytes show specific alterations in function of APOE genotype expressed in astrocytes. Our experiments indicate a central role of the astrocytes in APOE mediated amyloid plaque pathology and in the induction of associated microglia responses.

摘要

阿尔茨海默病(AD)的主要遗传风险因素APOE4会加速β-淀粉样蛋白(Aβ)斑块的形成,但这是否由小胶质细胞或星形胶质细胞中表达的APOE引起仍存在争议。我们在此将人类APOE异构体在Apoe基因缺陷的AD小鼠模型的星形胶质细胞中进行表达。这不仅足以恢复淀粉样斑块病理,还能在斑块周围的Apoe基因缺陷小胶质细胞中诱导出特征性的转录病理反应。我们发现,来自星形胶质细胞的APOE4和具有保护作用的APOE2都会增加纤维状斑块沉积,但对可溶性Aβ聚集体的影响有所不同。小胶质细胞和星形胶质细胞在星形胶质细胞中表达的APOE基因型功能上表现出特定改变。我们的实验表明,星形胶质细胞在APOE介导的淀粉样斑块病理以及相关小胶质细胞反应的诱导中起核心作用。

https://cdn.ncbi.nlm.nih.gov/pmc/blobs/0cd9/11628604/5d2792bd61a0/44321_2024_162_Fig1_HTML.jpg

文献AI研究员

20分钟写一篇综述,助力文献阅读效率提升50倍。

立即体验

用中文搜PubMed

大模型驱动的PubMed中文搜索引擎

马上搜索

文档翻译

学术文献翻译模型,支持多种主流文档格式。

立即体验