Suppr超能文献

载脂蛋白 E 共聚集调节阿尔茨海默病中淀粉样β的功能。

Co-aggregation with Apolipoprotein E modulates the function of Amyloid-β in Alzheimer's disease.

机构信息

Yusuf Hamied Department of Chemistry, University of Cambridge, Cambridge, UK.

UK Dementia Research Institute at University of Cambridge, Cambridge, UK.

出版信息

Nat Commun. 2024 Jun 1;15(1):4695. doi: 10.1038/s41467-024-49028-z.

Abstract

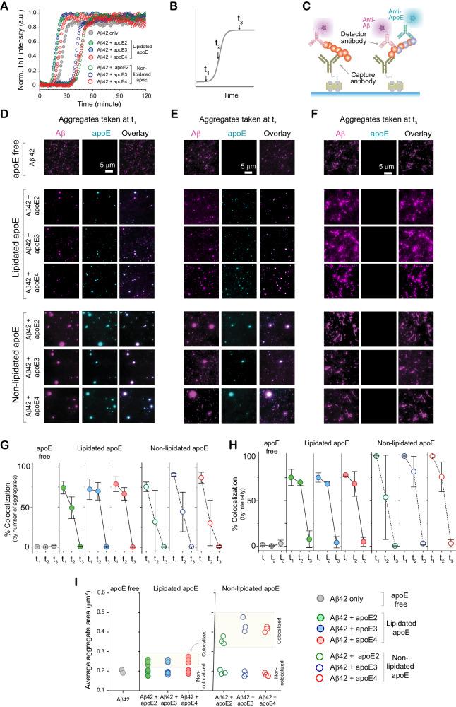
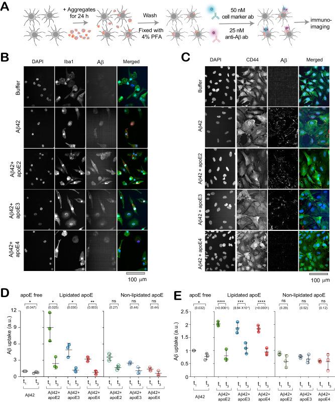
Which isoforms of apolipoprotein E (apoE) we inherit determine our risk of developing late-onset Alzheimer's Disease (AD), but the mechanism underlying this link is poorly understood. In particular, the relevance of direct interactions between apoE and amyloid-β (Aβ) remains controversial. Here, single-molecule imaging shows that all isoforms of apoE associate with Aβ in the early stages of aggregation and then fall away as fibrillation happens. ApoE-Aβ co-aggregates account for ~50% of the mass of diffusible Aβ aggregates detected in the frontal cortices of homozygotes with the higher-risk APOE4 gene. We show how dynamic interactions between apoE and Aβ tune disease-related functions of Aβ aggregates throughout the course of aggregation. Our results connect inherited APOE genotype with the risk of developing AD by demonstrating how, in an isoform- and lipidation-specific way, apoE modulates the aggregation, clearance and toxicity of Aβ. Selectively removing non-lipidated apoE4-Aβ co-aggregates enhances clearance of toxic Aβ by glial cells, and reduces secretion of inflammatory markers and membrane damage, demonstrating a clear path to AD therapeutics.

摘要

我们遗传的载脂蛋白 E(apoE)的异构体决定了我们患上迟发性阿尔茨海默病(AD)的风险,但这种联系的机制还不清楚。特别是,apoE 与淀粉样蛋白-β(Aβ)之间的直接相互作用的相关性仍然存在争议。在这里,单分子成像表明,apoE 的所有异构体都在聚集的早期与 Aβ 结合,然后随着纤维形成的发生而消失。apoE-Aβ 共聚集物占在具有较高风险的 APOE4 基因的纯合子的额皮质中检测到的可扩散 Aβ 聚集物的质量的约 50%。我们展示了 apoE 与 Aβ 之间的动态相互作用如何在整个聚集过程中调节与疾病相关的 Aβ 聚集物的功能。我们的结果通过证明 apoE 如何以异构体和脂质特异性的方式调节 Aβ 的聚集、清除和毒性,将遗传的 APOE 基因型与 AD 的发病风险联系起来。选择性去除非脂化的 apoE4-Aβ 共聚集物可增强神经胶质细胞清除毒性 Aβ 的能力,并减少炎症标志物的分泌和膜损伤,为 AD 治疗提供了明确的途径。

https://cdn.ncbi.nlm.nih.gov/pmc/blobs/1b43/11144216/f2badd205563/41467_2024_49028_Fig1_HTML.jpg

文献AI研究员

20分钟写一篇综述,助力文献阅读效率提升50倍。

立即体验

用中文搜PubMed

大模型驱动的PubMed中文搜索引擎

马上搜索

文档翻译

学术文献翻译模型,支持多种主流文档格式。

立即体验