Suppr超能文献

阳离子金属有机层递送小干扰RNA以克服放射抗性并增强癌症放射治疗效果。

Cationic Metal-Organic Layer Delivers siRNAs to Overcome Radioresistance and Potentiate Cancer Radiotherapy.

作者信息

Ma Xin, Jiang Xiaomin, Wang Zitong, Fan Yingjie, Li Jinhong, Chow Cathleen, Wang Chaoyu, Deng Chenghua, Lin Wenbin

机构信息

Department of Chemistry, The University of Chicago, Chicago, IL 60637, USA.

Department of Radiation and Cellular Oncology, Ludwig Center for Metastasis Research, The University of Chicago, Chicago, IL 60637, USA.

出版信息

Angew Chem Int Ed Engl. 2025 Feb 10;64(7):e202419409. doi: 10.1002/anie.202419409. Epub 2024 Nov 21.

Abstract

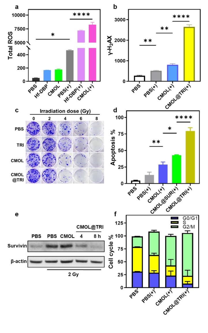
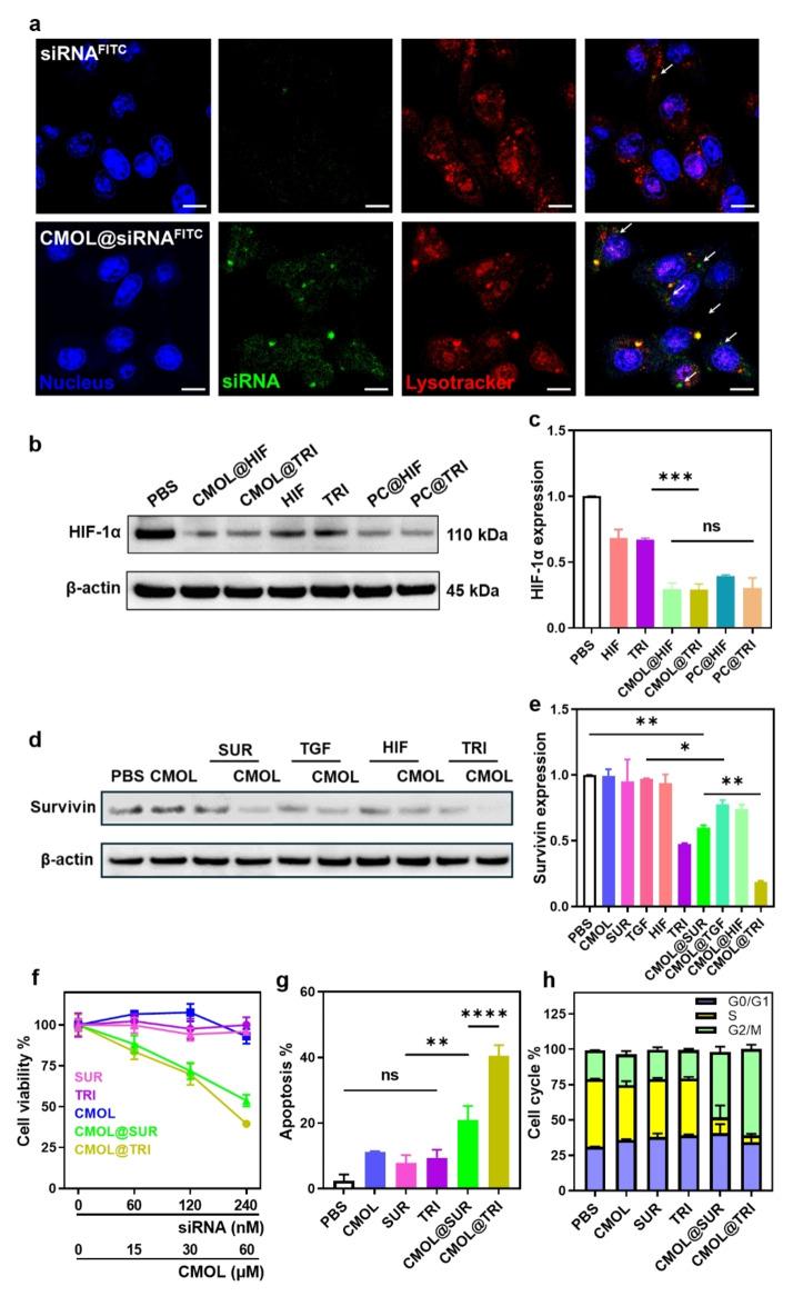
Radiotherapy plays an important role in modern oncology, but its treatment efficacy is limited by the radioresistance of tumor cells. As a member of the inhibitor of apoptosis protein family, survivin plays a key role in developing radioresistance by mediating apoptosis evasion, promoting epithelial-mesenchymal transition, and modulating cell cycle dynamics. Efficient downregulation of survivin expression presents a promising strategy to enhance the antitumor effects of radiotherapy. Herein, we report the design of a hafnium-porphyrin-based cationic metal-organic layer (CMOL) with quaternary ammonium capping groups to deliver small interfering RNAs (siRNAs) for enhanced radiotherapy. The CMOL@siRNA nanoplatform not only increased energy deposition from X-rays and reactive oxygen species generation via a unique radiotherapy-radiodynamic therapy process, but also effectively delivered siRNAs to downregulate survivin expression and ameliorate radioresistance of cancer cells. Consequently, CMOL@siRNA in combination with low-dose X-ray irradiation demonstrated remarkable antitumor efficacy with 96.9 % and 91.4 % tumor growth inhibition in murine colorectal carcinoma and triple-negative breast cancer models, respectively.

摘要

放射疗法在现代肿瘤学中发挥着重要作用,但其治疗效果受到肿瘤细胞放射抗性的限制。作为凋亡抑制蛋白家族的一员,存活素通过介导凋亡逃避、促进上皮-间质转化以及调节细胞周期动力学,在产生放射抗性方面发挥关键作用。有效下调存活素表达是增强放射疗法抗肿瘤效果的一种有前景的策略。在此,我们报告了一种基于铪卟啉的带有季铵封端基团的阳离子金属有机层(CMOL)的设计,用于递送小干扰RNA(siRNA)以增强放射疗法。CMOL@siRNA纳米平台不仅通过独特的放射疗法-放射动力疗法过程增加了X射线的能量沉积和活性氧的产生,还能有效递送siRNA以下调存活素表达并改善癌细胞的放射抗性。因此,CMOL@siRNA与低剂量X射线照射联合使用,在小鼠结直肠癌和三阴性乳腺癌模型中分别显示出显著的抗肿瘤效果,肿瘤生长抑制率分别为96.9%和91.4%。

https://cdn.ncbi.nlm.nih.gov/pmc/blobs/d56a/11811689/2cb7aec7fd08/ANIE-64-e202419409-g004.jpg

文献AI研究员

20分钟写一篇综述,助力文献阅读效率提升50倍。

立即体验

用中文搜PubMed

大模型驱动的PubMed中文搜索引擎

马上搜索

文档翻译

学术文献翻译模型,支持多种主流文档格式。

立即体验