Suppr超能文献

S1PR1 通过 p-STAT1/miR-30c-5 p/FOXA1 通路抑制肺腺癌进展。

S1PR1 suppresses lung adenocarcinoma progression through p-STAT1/miR-30c-5 p/FOXA1 pathway.

机构信息

Department of Health Management Center, The Third Xiangya Hospital of Central South University, Changsha, China.

Department of Cardiothoracic Surgery, The Third Xiangya Hospital of Central South University, Changsha, China.

出版信息

J Exp Clin Cancer Res. 2024 Nov 18;43(1):304. doi: 10.1186/s13046-024-03230-5.

Abstract

BACKGROUND

Sphingosine-1-phosphate receptor 1 (S1PR1) is considered to be closely related to a variety of malignant tumors, but the role and mechanism of S1PR1 in lung adenocarcinoma are not fully understood. In this study, we aim to explore the role and downstream signaling pathways of S1PR1 in the malignant biological functions of lung adenocarcinoma (LUAD).

METHODS

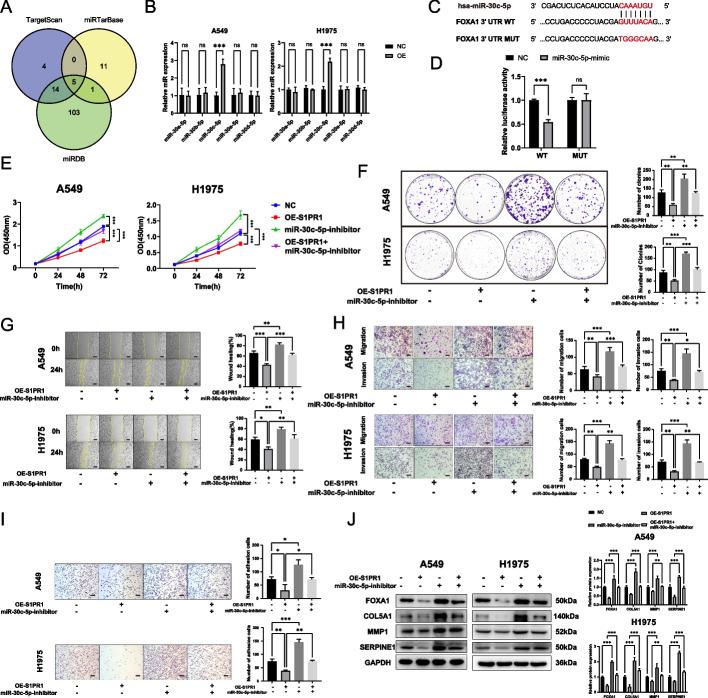
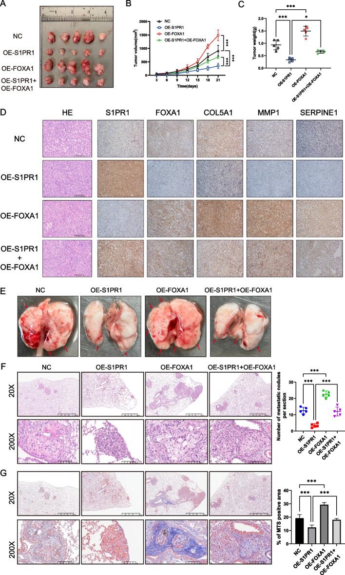
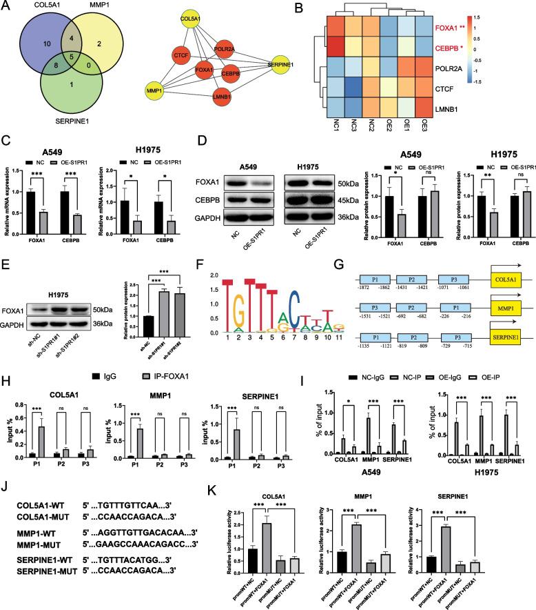
Bioinformatics analysis, RT-qPCR, western blot and immunohistochemistry (IHC) were was used to investigate the expression of S1PR1 in LUAD. The prognosis of S1PR1 was also analyzed. CCK-8 assay, colony formation assay, scratch assay, transwell migration and invasion assay, cell adhesion assay were performed to examine the effect of S1PR1 on LUAD. RNA sequencing was employed to analyze the DEGs in LUAD cells overexpressing S1PR1. Enrichment pathway analysis using KEGG, GO, and GSEA was conducted to predict potential signaling pathways and downstream targets. chromatin immunoprecipitation (ChIP) and dual luciferase reporter assay were performed to verify the direct regulation between FOXA1 and the target genes. Then FOXA1 overexpression were performed to functional rescue experiments. miRNA-30c-5p was identified as a microRNA regulating FOXA1 by dual luciferase reporter assay. The downstream signaling pathways of S1PR1 was detected to clarify the specific pathways to regulates miR-30c-5p.

RESULTS

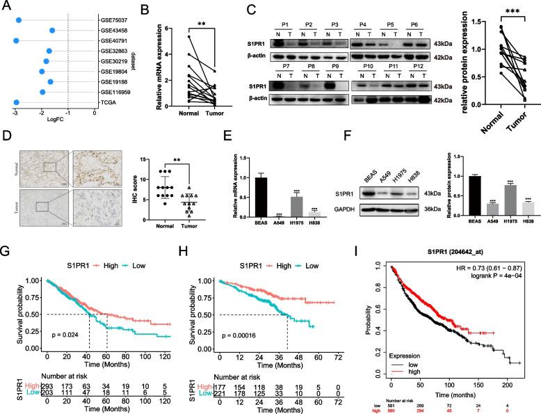
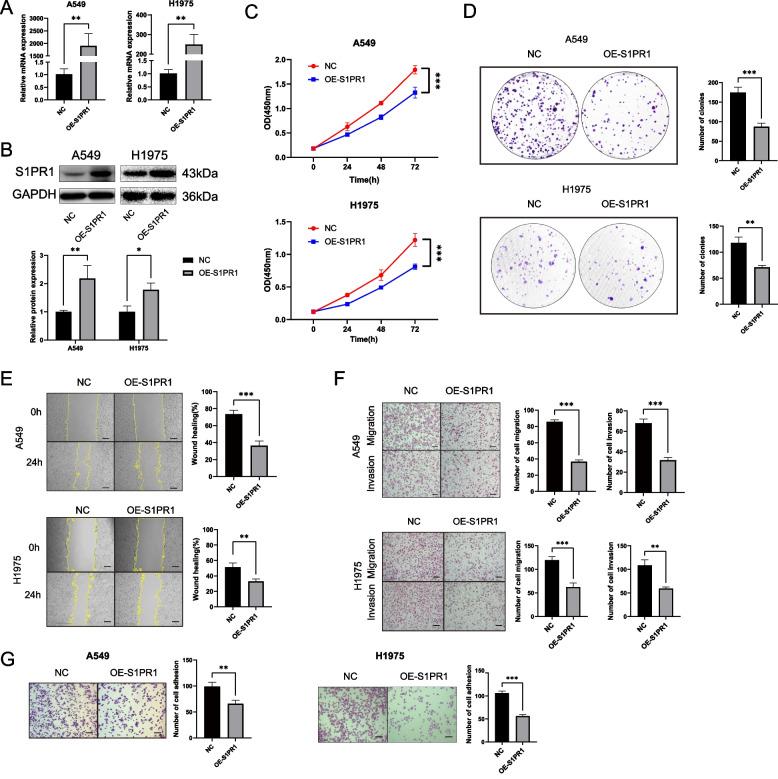
S1PR1 is significantly decreased in LUAD and is positively correlated with the prognosis. Overexpression of S1PR1 inhibits the proliferation, migration, invasion and adhesion function of LUAD cells by suppressing the expression of COL5A1, MMP1, and SERPINE1. FOXA1 is a key transcription factor regulating the expression of MMP1, COL5A1 and SERPINE1. S1PR1 inhibits the expression of FOXA1 through p-STAT1/miR-30c-5p, thereby suppressing the malignant function of LUAD cells.

CONCLUSIONS

The expression of S1PR1 is downregulated in LUAD, which is positively correlated with prognosis. S1PR1 regulates the malignant function of LUAD cells by inhibiting the expression of COL5A1, MMP1 and SERPINE1 through the p-STAT1/miR-30c-5p/FOXA1 signaling pathway.

摘要

背景

鞘氨醇-1-磷酸受体 1(S1PR1)被认为与多种恶性肿瘤密切相关,但 S1PR1 在肺腺癌中的作用和机制尚不完全清楚。本研究旨在探讨 S1PR1 在肺腺癌(LUAD)恶性生物学功能中的作用及其下游信号通路。

方法

采用生物信息学分析、RT-qPCR、Western blot 和免疫组织化学(IHC)检测 S1PR1 在 LUAD 中的表达。分析 S1PR1 的预后。采用 CCK-8 检测、集落形成实验、划痕实验、Transwell 迁移和侵袭实验、细胞黏附实验检测 S1PR1 对 LUAD 的影响。对过表达 S1PR1 的 LUAD 细胞进行 RNA 测序,分析差异表达基因(DEGs)。采用 KEGG、GO 和 GSEA 进行富集通路分析,预测潜在信号通路和下游靶点。采用染色质免疫沉淀(ChIP)和双荧光素酶报告基因检测验证 FOXA1 与靶基因的直接调控关系。然后进行 FOXA1 过表达的功能挽救实验。通过双荧光素酶报告基因检测鉴定出 miR-30c-5p 是调节 FOXA1 的 microRNA。检测 S1PR1 的下游信号通路,以阐明调节 miR-30c-5p 的特定通路。

结果

S1PR1 在 LUAD 中显著下调,与预后呈正相关。过表达 S1PR1 通过抑制 COL5A1、MMP1 和 SERPINE1 的表达,抑制 LUAD 细胞的增殖、迁移、侵袭和黏附功能。FOXA1 是调节 MMP1、COL5A1 和 SERPINE1 表达的关键转录因子。S1PR1 通过 p-STAT1/miR-30c-5p 抑制 FOXA1 的表达,从而抑制 LUAD 细胞的恶性功能。

结论

S1PR1 在 LUAD 中的表达下调,与预后呈正相关。S1PR1 通过抑制 COL5A1、MMP1 和 SERPINE1 的表达,通过 p-STAT1/miR-30c-5p/FOXA1 信号通路调节 LUAD 细胞的恶性功能。

https://cdn.ncbi.nlm.nih.gov/pmc/blobs/cacf/11571582/342a020e74c8/13046_2024_3230_Fig1_HTML.jpg

文献AI研究员

20分钟写一篇综述,助力文献阅读效率提升50倍。

立即体验

用中文搜PubMed

大模型驱动的PubMed中文搜索引擎

马上搜索

文档翻译

学术文献翻译模型,支持多种主流文档格式。

立即体验