Suppr超能文献

通过单细胞多维度分析解析骨肉瘤免疫微环境重塑和C1QBP驱动的耐药性的时空进化过程。

Spatiotemporal evolutionary process of osteosarcoma immune microenvironment remodeling and C1QBP-driven drug resistance deciphered through single-cell multi-dimensional analysis.

作者信息

Wu Xin, Tang Ning, Zhao Qiangqiang, Xiong Jianbin

机构信息

Department of Spine Surgery, Third Xiangya Hospital Central South University Changsha Hunan China.

Department of Orthopaedics, Third Xiangya Hospital Central South University Changsha Hunan China.

出版信息

Bioeng Transl Med. 2024 Apr 10;9(5):e10654. doi: 10.1002/btm2.10654. eCollection 2024 Sep.

Abstract

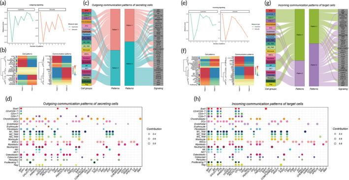
The tumor immune microenvironment has manifested a crucial correlation with tumor occurrence, development, recurrence, and metastasis. To explore the mechanisms intrinsic to osteosarcoma (OS) initiation and progression, this study synthesizes multiple single-cell RNA sequencing data sets, constructing a comprehensive landscape of the OS microenvironment. Integrating single-cell RNA sequencing with bulk RNA sequencing data has enabled the identification of a significant correlation between heightened expression of the fatty acid metabolism-associated gene () and patient survival in OS. C1QBP not only amplifies the proliferation, migration, invasion, and anti-apoptotic properties of OS but also instigates cisplatin resistance. Subsequent investigations suggest that C1QBP potentially promotes macrophage polarization from monocytes/macrophages toward M2 and M3 phenotypes. Consequently, C1QBP may emerge as a novel target for modulating OS progression and resistance therapy.

摘要

肿瘤免疫微环境已显示出与肿瘤的发生、发展、复发和转移密切相关。为了探究骨肉瘤(OS)起始和进展的内在机制,本研究整合了多个单细胞RNA测序数据集,构建了OS微环境的综合图谱。将单细胞RNA测序与批量RNA测序数据相结合,已能够确定脂肪酸代谢相关基因()的高表达与OS患者生存率之间存在显著相关性。C1QBP不仅增强了OS的增殖、迁移、侵袭和抗凋亡特性,还引发了顺铂耐药性。后续研究表明,C1QBP可能促进单核细胞/巨噬细胞向M2和M3表型的巨噬细胞极化。因此,C1QBP可能成为调节OS进展和耐药治疗的新靶点。

https://cdn.ncbi.nlm.nih.gov/pmc/blobs/d9fa/11561849/8e7f058fb6dd/BTM2-9-e10654-g002.jpg

文献AI研究员

20分钟写一篇综述,助力文献阅读效率提升50倍。

立即体验

用中文搜PubMed

大模型驱动的PubMed中文搜索引擎

马上搜索

文档翻译

学术文献翻译模型,支持多种主流文档格式。

立即体验