Suppr超能文献

抗 B7-H3 抗原敏感性纳米体 CAR-T 细胞在胶质母细胞瘤中的临床前评估提示针对靶标、脱靶毒性。

Preclinical evaluation of antigen-sensitive B7-H3-targeting nanobody-based CAR-T cells in glioblastoma cautions for on-target, off-tumor toxicity.

机构信息

Translational Oncology Research Center (TORC), Department of Biomedical Sciences, Laboratory for Molecular and Cellular Therapy (LMCT), Vrije Universiteit Brussel, Brussels, Belgium

Department of Medical Imaging (MIMA), Molecular Imaging and Therapy (MITH) research group, Vrije Universiteit Brussel, Brussels, Belgium.

出版信息

J Immunother Cancer. 2024 Nov 19;12(11):e009110. doi: 10.1136/jitc-2024-009110.

Abstract

BACKGROUND

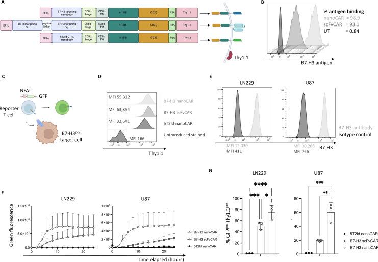
Glioblastoma is the most common lethal primary brain tumor, urging evaluation of new treatment options. Chimeric antigen receptor (CAR)-T cells targeting B7 homolog 3 (B7-H3) are promising because of the overexpression of B7-H3 on glioblastoma cells but not on healthy brain tissue. Nanobody-based (nano)CARs are gaining increasing attention as promising alternatives to classical single-chain variable fragment-based (scFv)CARs, because of their single-domain nature and low immunogenicity. Still, B7-H3 nanoCAR-T cells have not been extensively studied in glioblastoma.

METHODS

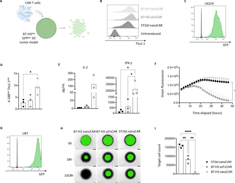
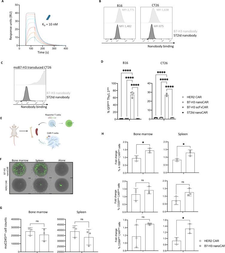
B7-H3 nanoCAR- and scFvCAR-T cells were developed and evaluated in human glioblastoma models. NanoCAR-T cells targeting an irrelevant antigen served as control. T cell activation, cytokine secretion and killing capacity were evaluated in vitro using ELISA, live cell imaging and flow cytometry. Antigen-specific killing was assessed by generating B7-H3 knock-out cells using Clustered Regularly Interspaced Short Palindromic Repeats (CRISPR)/Cas9-genome editing. The tumor tracing capacity of the B7-H3 nanobody was first evaluated in vivo using nuclear imaging. Then, the therapeutic potential of the nanoCAR-T cells was evaluated in a xenograft glioblastoma model.

RESULTS

We showed that B7-H3 nanoCAR-T cells were most efficient in lysing B7-H3 glioblastoma cells in vitro. Lack of glioblastoma killing by control nanoCAR-T cells and lack of B7-H3 glioblastoma killing by B7-H3 nanoCAR-T cells showed antigen-specificity. We showed in vivo tumor targeting capacity of the B7-H3 nanobody-used for the nanoCAR design-in nuclear imaging experiments. Evaluation of the nanoCAR-T cells in vivo showed tumor control in mice treated with B7-H3 nanoCAR-T cells in contrast to progressive disease in mice treated with control nanoCAR-T cells. However, we observed limiting toxicity in mice treated with B7-H3 nanoCAR-T cells and showed that the B7-H3 nanoCAR-T cells are activated even by low levels of mouse B7-H3 expression.

CONCLUSIONS

B7-H3 nanoCAR-T cells showed promise for glioblastoma therapy following in vitro characterization, but limiting in vivo toxicity was observed. Off-tumor recognition of healthy mouse tissue by the cross-reactive B7-H3 nanoCAR-T cells was identified as a potential cause for this toxicity, warranting caution when using highly sensitive nanoCAR-T cells, recognizing the low-level expression of B7-H3 on healthy tissue.

摘要

背景

胶质母细胞瘤是最常见的致命原发性脑肿瘤,迫切需要评估新的治疗方案。嵌合抗原受体(CAR)-T 细胞靶向 B7 同源物 3(B7-H3)是有前途的,因为 B7-H3 在胶质母细胞瘤细胞上过度表达,但不在健康脑组织上表达。基于纳米抗体的(nano)CAR 作为传统单链可变片段(scFv)CAR 的替代物越来越受到关注,因为它们具有单域性质和低免疫原性。尽管如此,B7-H3 nanoCAR-T 细胞在胶质母细胞瘤中的研究还不够广泛。

方法

开发并评估了 B7-H3 nanoCAR-和 scFvCAR-T 细胞在人类胶质母细胞瘤模型中的作用。针对无关抗原的 nanoCAR-T 细胞作为对照。使用 ELISA、活细胞成像和流式细胞术评估 T 细胞激活、细胞因子分泌和杀伤能力。通过使用 Clustered Regularly Interspaced Short Palindromic Repeats(CRISPR)/Cas9 基因组编辑生成 B7-H3 敲除细胞来评估抗原特异性杀伤。首先通过核成像在体内评估 B7-H3 纳米抗体的肿瘤追踪能力。然后,在异种移植胶质母细胞瘤模型中评估 nanoCAR-T 细胞的治疗潜力。

结果

我们表明,B7-H3 nanoCAR-T 细胞在体外裂解 B7-H3 胶质母细胞瘤细胞方面最有效。对照 nanoCAR-T 细胞对胶质母细胞瘤无杀伤作用,B7-H3 nanoCAR-T 细胞对 B7-H3 胶质母细胞瘤无杀伤作用,表明具有抗原特异性。我们在核成像实验中展示了用于 nanoCAR 设计的 B7-H3 纳米抗体的体内肿瘤靶向能力。体内评估 nanoCAR-T 细胞表明,与对照 nanoCAR-T 细胞治疗的小鼠发生进行性疾病相比,B7-H3 nanoCAR-T 细胞治疗的小鼠肿瘤得到控制。然而,我们在接受 B7-H3 nanoCAR-T 细胞治疗的小鼠中观察到限制毒性,并表明即使是低水平的小鼠 B7-H3 表达也能激活 B7-H3 nanoCAR-T 细胞。

结论

在体外特征描述后,B7-H3 nanoCAR-T 细胞显示出胶质母细胞瘤治疗的潜力,但观察到体内毒性限制。识别健康小鼠组织的非肿瘤识别被认为是这种毒性的一个潜在原因,因此在使用高度敏感的 nanoCAR-T 细胞时需要谨慎,因为它们识别健康组织上 B7-H3 的低水平表达。

https://cdn.ncbi.nlm.nih.gov/pmc/blobs/84ab/11575280/75baf77ff51e/jitc-12-11-g001.jpg

文献AI研究员

20分钟写一篇综述,助力文献阅读效率提升50倍。

立即体验

用中文搜PubMed

大模型驱动的PubMed中文搜索引擎

马上搜索

文档翻译

学术文献翻译模型,支持多种主流文档格式。

立即体验