Suppr超能文献

患有和未患2型糖尿病的受试者胰岛的性别特异性调控结构

Sex-specific regulatory architecture of pancreatic islets from subjects with and without type 2 diabetes.

作者信息

Qadir Mirza Muhammad Fahd, Elgamal Ruth M, Song Kejing, Kudtarkar Parul, Sakamuri Siva S V P, Katakam Prasad V, El-Dahr Samir S, Kolls Jay K, Gaulton Kyle J, Mauvais-Jarvis Franck

机构信息

Section of Endocrinology and Metabolism, John W. Deming Department of Medicine, Tulane University School of Medicine, New Orleans, LA, USA.

Southeast Louisiana Veterans Health Care System, New Orleans, LA, USA.

出版信息

EMBO J. 2024 Dec;43(24):6364-6382. doi: 10.1038/s44318-024-00313-z. Epub 2024 Nov 20.

Abstract

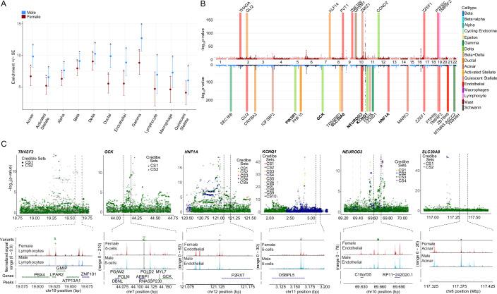
Patients with type 2 and type 1 diabetes (T2D and T1D) exhibit sex-specific differences in insulin secretion, the mechanisms of which are unknown. We examined sex differences in human pancreatic islets from 52 donors with and without T2D combining single cell RNA-sequencing (scRNA-seq) and single nucleus ATAC-sequencing (snATAC-seq) with assays probing hormone secretion and bioenergetics. In non-diabetic (ND) donors, sex differences in islet cell chromatin accessibility and gene expression predominantly involved sex chromosomes. In contrast, islets from T2D donors exhibited similar sex differences in sex chromosome-encoded differentially expressed genes (DEGs) as ND donors, but also exhibited sex differences in autosomal genes. Comparing β cells from T2D and ND donors, gene enrichment of female β cells showed suppression in mitochondrial respiration, while male β cells exhibited suppressed insulin secretion, suggesting a role for mitochondrial failure in females in the transition to T2D. We finally performed cell type-specific, sex stratified, GWAS restricted to differentially accessible chromatin peaks across T2D, fasting glucose, and fasting insulin traits. We identified that differentially accessible regions overlap with T2D-associated variants in a sex- and cell type-specific manner.

摘要

2型和1型糖尿病(T2D和T1D)患者在胰岛素分泌方面存在性别差异,但其机制尚不清楚。我们结合单细胞RNA测序(scRNA-seq)和单核ATAC测序(snATAC-seq)以及探测激素分泌和生物能量学的检测方法,研究了52名有或无T2D供体的人类胰岛中的性别差异。在非糖尿病(ND)供体中,胰岛细胞染色质可及性和基因表达的性别差异主要涉及性染色体。相比之下,T2D供体的胰岛在性染色体编码的差异表达基因(DEG)中表现出与ND供体相似的性别差异,但在常染色体基因中也表现出性别差异。比较T2D和ND供体的β细胞,雌性β细胞的基因富集显示线粒体呼吸受到抑制,而雄性β细胞的胰岛素分泌受到抑制,这表明雌性线粒体功能衰竭在向T2D转变中起作用。我们最终进行了细胞类型特异性、性别分层的全基因组关联研究(GWAS),该研究仅限于T2D、空腹血糖和空腹胰岛素特征的差异可及染色质峰。我们发现差异可及区域以性别和细胞类型特异性的方式与T2D相关变体重叠。

https://cdn.ncbi.nlm.nih.gov/pmc/blobs/2826/11649919/134dcb324b11/44318_2024_313_Fig1_HTML.jpg

文献AI研究员

20分钟写一篇综述,助力文献阅读效率提升50倍。

立即体验

用中文搜PubMed

大模型驱动的PubMed中文搜索引擎

马上搜索

文档翻译

学术文献翻译模型,支持多种主流文档格式。

立即体验