Suppr超能文献

雌激素受体(ER)阳性和 ER 阴性乳腺癌骨转移的骨骼形态差异和缺氧活性。

Differential bone morphology and hypoxia activity in skeletal metastases of ER and ER breast cancer.

机构信息

Department of Molecular and Cellular Biology, Roswell Park Comprehensive Cancer Center, Buffalo, NY, USA.

Comparative Oncology Shared Resource, Roswell Park Comprehensive Cancer Center, Buffalo, NY, USA.

出版信息

Commun Biol. 2024 Nov 21;7(1):1545. doi: 10.1038/s42003-024-07247-6.

Abstract

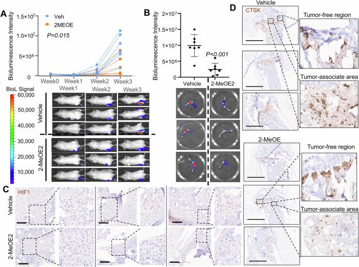
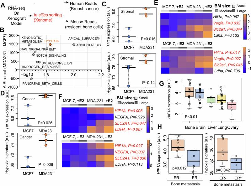
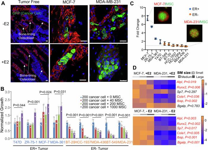
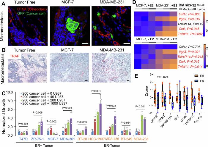
Bone metastases occur in the majority of advanced breast cancer patients, and the most common complications are osteolytic bone metastases. However, due to the limitations of models and methodologies for bone metastasis studies, the intricacies of bone metastasis have not been fully acknowledged and revealed in prior work. Our earlier study indicated that certain breast cancer cells undergo a pre-osteolytic stage before the establishment of overt metastatic lesions. Here, we further identify a differential bone morphology between ER (estrogen receptor) and ER breast cancer. Specifically, we observe a more pronounced osteolytic phenotype in the bone metastatic lesions of ER cells investigated, linked to elevated hypoxia signaling that stimulates the secretion of osteolytic inducers from cancer cells. In the in vivo mouse model, the application of the hypoxia-inducible factor (HIF) inhibitor 2-methoxyestradiol demonstrates a promising efficacy in suppressing tumor growth and osteoclast differentiation in the bone lesions established by bone-tropic subpopulation of ER MDA-MB-231 cell. Overall, our findings explore the complexity of phenotype and morphology in bone metastatic lesions of ER and ER breast cancer, which offers a compelling rationale for leveraging HIF inhibitors to the treatment targeting skeletal complications of breast cancer bone metastases, especially for ER tumors.

摘要

骨转移发生于大多数晚期乳腺癌患者中,最常见的并发症是溶骨性骨转移。然而,由于骨转移研究的模型和方法学存在局限性,骨转移的复杂性在先前的工作中并未得到充分认识和揭示。我们之前的研究表明,某些乳腺癌细胞在明显转移病灶形成之前经历了一个溶骨性前期阶段。在这里,我们进一步确定了 ER(雌激素受体)和 ER 乳腺癌之间的骨形态差异。具体来说,我们观察到在研究的 ER 细胞的骨转移病灶中表现出更明显的溶骨性表型,这与升高的缺氧信号有关,该信号刺激癌细胞分泌溶骨性诱导剂。在体内小鼠模型中,应用缺氧诱导因子(HIF)抑制剂 2-甲氧基雌二醇,在由 ER MDA-MB-231 细胞的骨趋向亚群建立的骨病变中,显示出抑制肿瘤生长和破骨细胞分化的有前景的疗效。总的来说,我们的研究结果探讨了 ER 和 ER 乳腺癌骨转移病灶中表型和形态的复杂性,为利用 HIF 抑制剂治疗乳腺癌骨转移的骨骼并发症提供了强有力的依据,特别是针对 ER 肿瘤。

https://cdn.ncbi.nlm.nih.gov/pmc/blobs/1680/11582807/7fe6fddf6ee6/42003_2024_7247_Fig1_HTML.jpg

文献AI研究员

20分钟写一篇综述,助力文献阅读效率提升50倍。

立即体验

用中文搜PubMed

大模型驱动的PubMed中文搜索引擎

马上搜索

文档翻译

学术文献翻译模型,支持多种主流文档格式。

立即体验