Suppr超能文献

LINC02154促进口腔鳞状细胞癌的细胞周期和线粒体功能。

LINC02154 promotes cell cycle and mitochondrial function in oral squamous cell carcinoma.

作者信息

Niinuma Takeshi, Kitajima Hiroshi, Sato Tatsuya, Ogawa Toshifumi, Ishiguro Kazuya, Kai Masahiro, Yamamoto Eiichiro, Hatanaka Yui, Nojima Iyori, Toyota Mutsumi, Yorozu Akira, Sekiguchi Shohei, Tohse Noritsugu, Furuhashi Masato, Ohguro Hiroshi, Miyazaki Akihiro, Suzuki Hiromu

机构信息

Department of Molecular Biology, Sapporo Medical University School of Medicine, Sapporo, Japan.

Department of Cellular Physiology and Signal Transduction, Sapporo Medical University School of Medicine, Sapporo, Japan.

出版信息

Cancer Sci. 2025 Feb;116(2):393-405. doi: 10.1111/cas.16379. Epub 2024 Nov 22.

Abstract

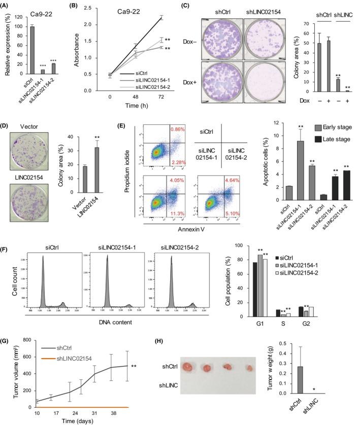
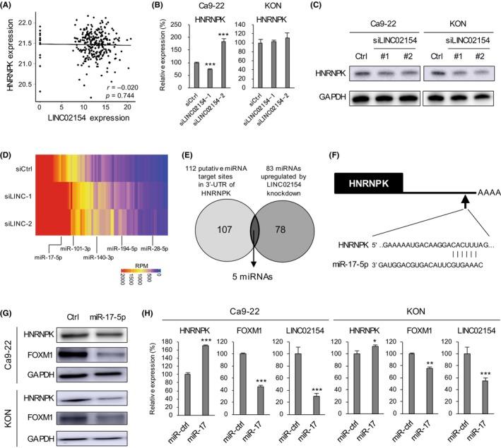
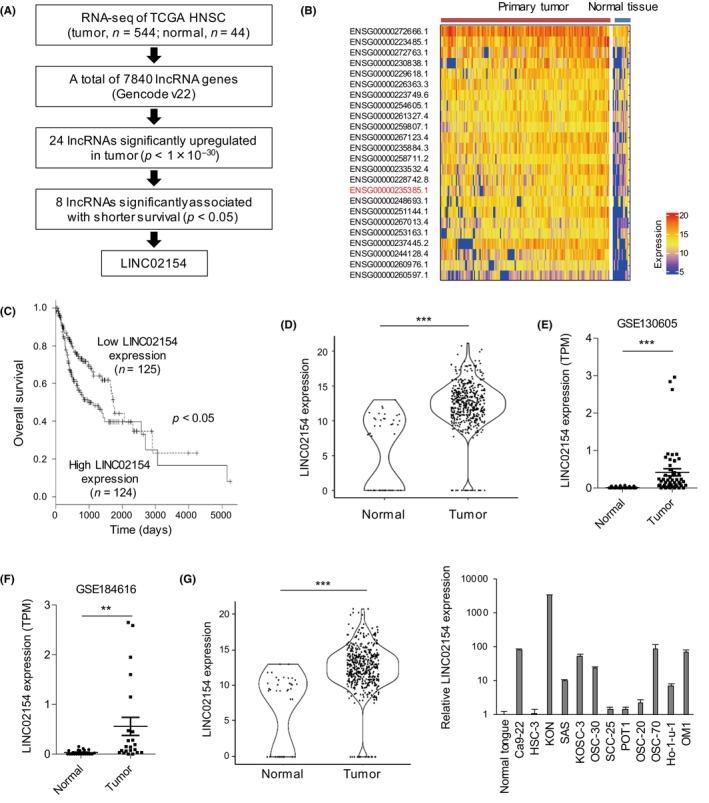
Long noncoding RNAs (lncRNAs) play pivotal roles in the development of human malignancies, though their involvement in oral squamous cell carcinoma (OSCC) remains incompletely understood. Using The Cancer Genome Atlas (TCGA) dataset, we analyzed expression of 7840 lncRNAs in primary head and neck squamous cell carcinoma (HNSCC) and found that upregulation of LINC02154 is associated with a poorer prognosis. LINC02154 knockdown in OSCC cell lines induced cell cycle arrest and apoptosis, and significantly attenuated tumor growth in vitro and in vivo. Notably, depletion of LINC02154 downregulated FOXM1, a master regulator of cell cycle-related genes. RNA pulldown and mass spectrometry analyses identified a series of proteins that could potentially interact with LINC02154, including HNRNPK and LRPPRC. HNRNPK stabilizes FOXM1 expression by interacting with the 3'-UTR of FOXM1 mRNA, which suggests LINC02154 and HNRNPK promote cell cycling by regulating FOXM1 expression. Additionally, LINC02154 positively regulates HNRNPK expression by inhibiting microRNAs targeting HNRPNK. Moreover, LINC02154 affects mitochondrial function by interacting with LRPPRC. Depletion of LINC02154 suppressed expression of mitochondrial genes, including MTCO1 and MTCO2, and inhibited mitochondrial respiratory function in OSCC cells. These results suggest that LINC02154 exerts its oncogenic effects by modulating the cell cycle and oxidative phosphorylation in OSCC, highlighting LINC02154 as a potential therapeutic target.

摘要

长链非编码RNA(lncRNAs)在人类恶性肿瘤的发生发展中起关键作用,尽管它们在口腔鳞状细胞癌(OSCC)中的作用仍未完全明确。利用癌症基因组图谱(TCGA)数据集,我们分析了7840种lncRNAs在原发性头颈部鳞状细胞癌(HNSCC)中的表达情况,发现LINC02154的上调与较差的预后相关。在OSCC细胞系中敲低LINC02154可诱导细胞周期停滞和凋亡,并显著减弱体外和体内的肿瘤生长。值得注意的是,LINC02154的缺失下调了FOXM1,后者是细胞周期相关基因的主要调节因子。RNA下拉和质谱分析鉴定出一系列可能与LINC02154相互作用的蛋白质,包括HNRNPK和LRPPRC。HNRNPK通过与FOXM1 mRNA的3'-UTR相互作用来稳定FOXM1的表达,这表明LINC02154和HNRNPK通过调节FOXM1的表达来促进细胞周期进程。此外,LINC02154通过抑制靶向HNRPNK的微小RNA来正向调节HNRNPK的表达。此外,LINC02154通过与LRPPRC相互作用影响线粒体功能。LINC02154的缺失抑制了包括MTCO1和MTCO2在内的线粒体基因的表达,并抑制了OSCC细胞中的线粒体呼吸功能。这些结果表明,LINC02154通过调节OSCC中的细胞周期和氧化磷酸化发挥其致癌作用,突出了LINC02154作为潜在治疗靶点的可能性。

https://cdn.ncbi.nlm.nih.gov/pmc/blobs/6667/11786299/fe0942018873/CAS-116-393-g002.jpg

文献AI研究员

20分钟写一篇综述,助力文献阅读效率提升50倍。

立即体验

用中文搜PubMed

大模型驱动的PubMed中文搜索引擎

马上搜索

文档翻译

学术文献翻译模型,支持多种主流文档格式。

立即体验