Suppr超能文献

PDCD6 通过调节乳酸代谢来调节 LC3 相关的吞噬作用和抗菌防御。

PDCD6 regulates lactate metabolism to modulate LC3-associated phagocytosis and antibacterial defense.

机构信息

Center for Cell Structure and Function, Shandong Provincial Key Laboratory of Animal Resistance Biology, Collaborative Innovation Center of Cell Biology in Universities of Shandong, College of Life Sciences, Shandong Normal University, Jinan, 250358, China.

Academy of Pharmacy, Xi'an Jiaotong-Liverpool University, Suzhou, 215123, China.

出版信息

Nat Commun. 2024 Nov 23;15(1):10157. doi: 10.1038/s41467-024-54377-w.

Abstract

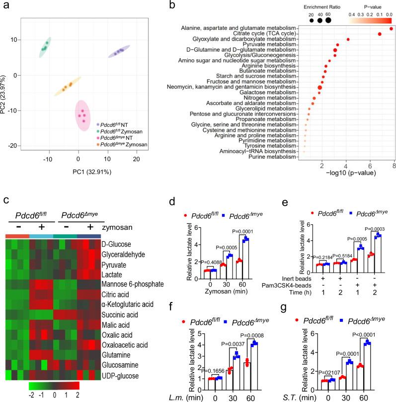
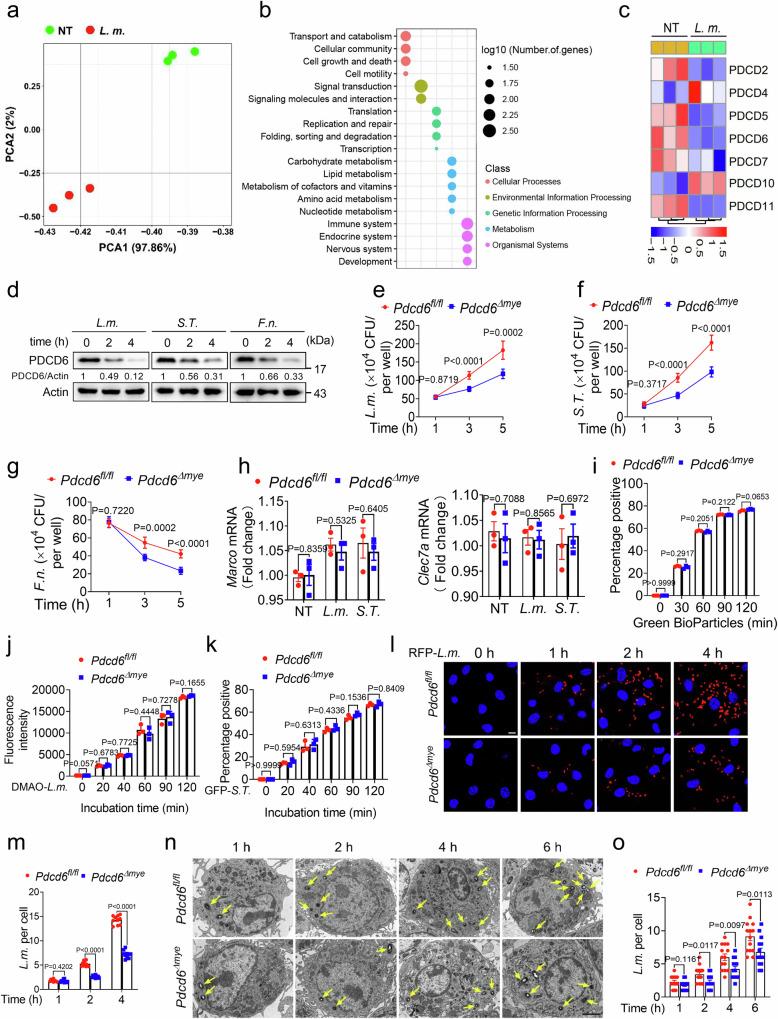
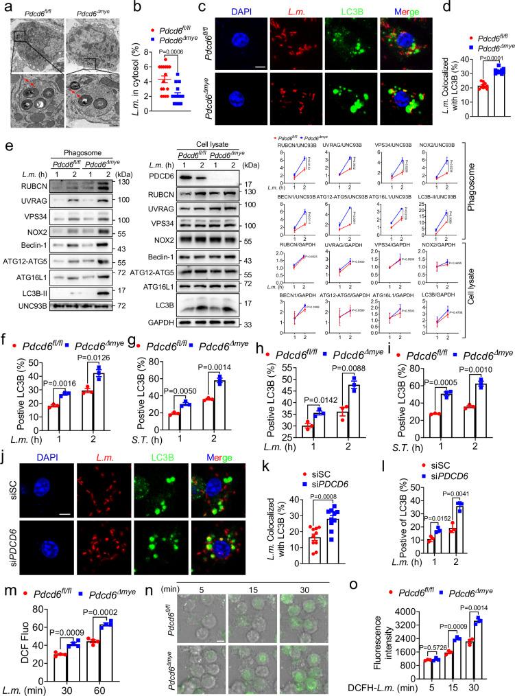
LC3-associated phagocytosis (LAP) is critical in host defense against invading pathogens, but the molecular mechanism for LAP activation is still unclear. Here, we find programmed cell death 6 (PDCD6) as a negative regulator of LAP. PDCD6 deficiency in mice and macrophages induces enhanced bactericidal activity and LAP formation. In parallel, lactate dehydrogenase A (LDHA) activity and lactate production is induced in macrophages challenged with bacteria, Zymosan or Pam3CSK4, while genetic ablation or pharmacological inhibition of LDHA reduces lactate levels and impairs bactericidal activity in vivo and in vitro. Mechanistically, PDCD6 interacts with LDHA to downregulate lactate metabolism, leading to reduced RUBCN lactylation at lysine33 (K33). By contrast, PDCD6-deficiency increases RUBCN lactylation, thereby promotes RUBCN interaction with VPS34, LAP formation, and protective responses. Our results thus suggest a PDCD6-LDHA-lactate-RUBCN axis of innate immunity regulation that may both contribute to protection from infectious diseases and serve as targets for therapeutic development.

摘要

LC3 相关的噬作用 (LAP) 在宿主防御入侵病原体中至关重要,但 LAP 激活的分子机制仍不清楚。在这里,我们发现程序性细胞死亡 6 (PDCD6) 是 LAP 的负调控因子。PDCD6 缺失的小鼠和巨噬细胞诱导增强的杀菌活性和 LAP 形成。与此同时,在受到细菌、酵母聚糖或 Pam3CSK4 挑战的巨噬细胞中,乳酸脱氢酶 A (LDHA) 活性和乳酸产生被诱导,而 LDHA 的基因缺失或药理学抑制降低了乳酸水平,并损害了体内和体外的杀菌活性。在机制上,PDCD6 与 LDHA 相互作用以下调乳酸代谢,导致赖氨酸 33 (K33) 上的 RUBCN 乳酰化减少。相比之下,PDCD6 缺失会增加 RUBCN 乳酰化,从而促进 RUBCN 与 VPS34 的相互作用、LAP 形成和保护反应。因此,我们的研究结果表明,先天免疫调节的 PDCD6-LDHA-乳酸-RUBCN 轴可能有助于预防传染病,并可作为治疗开发的靶点。

https://cdn.ncbi.nlm.nih.gov/pmc/blobs/3e93/11584876/3fb0670296f5/41467_2024_54377_Fig1_HTML.jpg

文献AI研究员

20分钟写一篇综述,助力文献阅读效率提升50倍。

立即体验

用中文搜PubMed

大模型驱动的PubMed中文搜索引擎

马上搜索

文档翻译

学术文献翻译模型,支持多种主流文档格式。

立即体验