Suppr超能文献

Gpr54基因缺失可加速毛囊周期和毛发再生。

Gpr54 deletion accelerates hair cycle and hair regeneration.

作者信息

Xia Weili, Wang Caibing, Guo Biao, Tang Zexin, Ye Xiyun, Dang Yongyan

机构信息

Institute of Biomedical Sciences and School of Life Sciences, East China Normal University, Shanghai, 200241, China.

Shandong Mental Health Center, Shandong University, Jinan, Shandong, 250014, China.

出版信息

EMBO Rep. 2025 Jan;26(1):200-217. doi: 10.1038/s44319-024-00327-y. Epub 2024 Nov 25.

Abstract

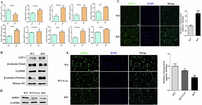
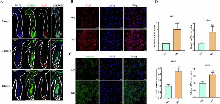
GPR54, or KiSS-1R (Kisspeptin receptor), is key in puberty initiation and tumor metastasis prevention, but its role on hair follicles remains unclear. Our study shows that Gpr54 knockout (KO) accelerates hair cycle, synchronized hair regeneration and transplanted hair growth in mice. In Gpr54 KO mice, DPC (dermal papilla cell) activity is enhanced, with elevated expression of Wnts, VEGF, and IGF-1, which stimulate HFSCs. Gpr54 deletion also raises the number of CD34+ and Lgr5+ HFSCs. The Gpr54 inhibitor, kisspeptin234, promotes hair shaft growth in cultured mouse hair follicles and boosts synchronized hair regeneration in vivo. Mechanistically, Gpr54 deletion suppresses NFATC3 expression in DPCs and HFSCs, and decreases levels of SFRP1, a Wnt inhibitor. It also activates the Wnt/β-catenin pathway, promoting β-catenin nuclear localization and upregulating target genes such as Lef1 and ALP. Our findings suggest that Gpr54 deletion may accelerate the hair cycle and promote hair regeneration in mice by regulating the NAFTc3-SFRP1-Wnt signaling pathway. These findings suggest that Gpr54 could be a possible target for future hair loss treatments.

摘要

GPR54,即KiSS-1R(亲吻素受体),在青春期启动和肿瘤转移预防中起关键作用,但其对毛囊的作用仍不清楚。我们的研究表明,Gpr54基因敲除(KO)可加速小鼠的毛发周期、同步毛发再生和移植毛发的生长。在Gpr54基因敲除小鼠中,真皮乳头细胞(DPC)活性增强,Wnts、VEGF和IGF-1的表达升高,这些因子可刺激毛囊干细胞(HFSCs)。Gpr54缺失还增加了CD34+和Lgr5+毛囊干细胞的数量。Gpr54抑制剂亲吻素234可促进培养的小鼠毛囊中毛干的生长,并在体内促进同步毛发再生。从机制上讲,Gpr54缺失会抑制DPC和HFSCs中NFATC3的表达,并降低Wnt抑制剂SFRP1的水平。它还激活Wnt/β-连环蛋白通路,促进β-连环蛋白的核定位并上调Lef1和ALP等靶基因。我们的研究结果表明,Gpr54缺失可能通过调节NAFTc3-SFRP1-Wnt信号通路来加速小鼠的毛发周期并促进毛发再生。这些研究结果表明,Gpr54可能是未来脱发治疗的一个潜在靶点。

https://cdn.ncbi.nlm.nih.gov/pmc/blobs/0828/11724127/1ccd25f1e75b/44319_2024_327_Fig1_HTML.jpg

文献AI研究员

20分钟写一篇综述,助力文献阅读效率提升50倍。

立即体验

用中文搜PubMed

大模型驱动的PubMed中文搜索引擎

马上搜索

文档翻译

学术文献翻译模型,支持多种主流文档格式。

立即体验