Suppr超能文献

miR-1、miR-133a、miR-29b 与慢性肢体威胁性缺血性骨骼肌纤维化。

miR-1, miR-133a, miR-29b and skeletal muscle fibrosis in chronic limb-threatening ischaemia.

机构信息

Regenerative Medicine Institute (REMEDI), University of Galway, Biomedical Sciences 1st Floor South, Corrib Village, Dangan, Galway, Ireland.

CÚRAM SFI Research Centre for Medical Devices, University of Galway, Galway, Ireland.

出版信息

Sci Rep. 2024 Nov 26;14(1):29393. doi: 10.1038/s41598-024-76415-9.

Abstract

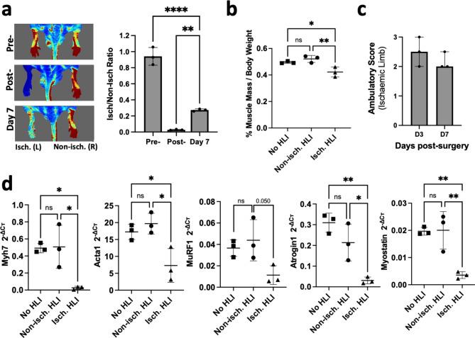
Chronic limb-threatening ischaemia (CLTI), the most severe manifestation of peripheral arterial disease (PAD), is associated with a poor prognosis and high amputation rates. Despite novel therapeutic approaches being investigated, no significant clinical benefits have been observed yet. Understanding the molecular pathways of skeletal muscle dysfunction in CLTI is crucial for designing successful treatments. This study aimed to identify miRNAs dysregulated in muscle biopsies from PAD cohorts. Using MIcroRNA ENrichment TURned NETwork (MIENTURNET) on a publicly accessible RNA-sequencing dataset of PAD cohorts, we identified a list of miRNAs that were over-represented among the upregulated differentially expressed genes (DEGs) in CLTI. Next, we validated the altered expression of these miRNAs and their targets in mice with hindlimb ischaemia (HLI). Our results showed a significant downregulation of miR-1, miR-133a, and miR-29b levels in the ischaemic limbs versus the contralateral non-ischaemic limb. A miRNA target protein-protein interaction network identified extracellular matrix components, including collagen-1a1, -3a1, and -4a1, fibronectin-1, fibrin-1, matrix metalloproteinase-2 and -14, and Sparc, which were upregulated in the ischaemic muscle of mice. This is the first study to identify miR-1, miR-133a, and miR-29b as potential contributors to fibrosis and vascular pathology in CLTI muscle, which supports their potential as novel therapeutic agents for this condition.

摘要

慢性肢体威胁性缺血(CLTI)是外周动脉疾病(PAD)最严重的表现形式,与预后不良和高截肢率有关。尽管正在研究新的治疗方法,但尚未观察到明显的临床获益。了解 CLTI 中骨骼肌功能障碍的分子途径对于设计成功的治疗方法至关重要。本研究旨在鉴定 PAD 队列肌肉活检中失调的 miRNA。使用 MIcroRNA ENrichment TURned NETwork(MIENTURNET)对 PAD 队列的公开可访问 RNA 测序数据集进行分析,我们确定了一组 miRNA,它们在 CLTI 中上调的差异表达基因(DEG)中过度表达。接下来,我们在患有后肢缺血(HLI)的小鼠中验证了这些 miRNA 及其靶基因的改变表达。我们的结果表明,与对侧非缺血肢体相比,缺血肢体中 miR-1、miR-133a 和 miR-29b 的水平显著下调。miRNA 靶蛋白-蛋白相互作用网络鉴定了细胞外基质成分,包括胶原-1a1、-3a1 和 -4a1、纤维连接蛋白-1、纤维蛋白-1、基质金属蛋白酶-2 和 -14 以及 Sparc,它们在小鼠缺血肌肉中上调。这是第一项确定 miR-1、miR-133a 和 miR-29b 作为 CLTI 肌肉纤维化和血管病理学潜在贡献者的研究,这支持了它们作为该疾病新型治疗剂的潜力。

https://cdn.ncbi.nlm.nih.gov/pmc/blobs/44ae/11599917/1198b2fd4359/41598_2024_76415_Fig1_HTML.jpg

文献AI研究员

20分钟写一篇综述,助力文献阅读效率提升50倍。

立即体验

用中文搜PubMed

大模型驱动的PubMed中文搜索引擎

马上搜索

文档翻译

学术文献翻译模型,支持多种主流文档格式。

立即体验