Suppr超能文献

对……中微波提取多糖的抗癌及免疫调节作用的评估

Evaluation of Anticancer and Immunomodulatory Effects of Microwave-Extracted Polysaccharide from .

作者信息

Liu Mengyue, Li Fei, Feng Shuang, Guo Jiamin, Yu Jia, Zou Shengcan, Gao Xiang, Wei Yuxi

机构信息

College of Life Sciences, Qingdao University, Qingdao 266071, China.

Qingdao Yihai Industry Holdings Co., Ltd., Qingdao 266105, China.

出版信息

Foods. 2024 Nov 7;13(22):3552. doi: 10.3390/foods13223552.

Abstract

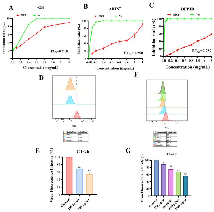
In recent years, research on active polysaccharides has progressed significantly, particularly regarding their anticancer and immunomodulatory properties. Among these, clam polysaccharides, a type of marine-derived polysaccharide, exhibit notable biological activities, including both anticancer effects and immune modulation. The aims of this study are to investigate the anticancer and immunomodulatory effects of microwave-extracted clam polysaccharide (MCP) in vitro. Cell experiments demonstrated that MCP significantly inhibited both colony formation and migration of HT-29 cells. Furthermore, treatment with MCP led to the downregulation of Bcl-2 gene expression, a reduction in mitochondrial membrane potential, activation of cytochrome C gene and caspase-3 gene, and, finally, the induction of apoptosis in HT-29 cells, implying the involvement of the mitochondrial pathway. Additionally, MCP was found to prompt a phenotypic shift in macrophages from M2 to M1 subtype and from M0 to M1 subtype. MCP also decreased reactive oxygen species (ROS) levels within the cancer cells, thereby augmenting anticancer efficacy through a dual mechanism of immune activation and antioxidant enhancement. These findings suggest that MCPs present significant potential as natural antitumor agents and immunomodulators, especially in the development of functional foods or drugs.

摘要

近年来,活性多糖的研究取得了显著进展,特别是在其抗癌和免疫调节特性方面。其中,蛤多糖作为一种海洋来源的多糖,具有显著的生物活性,包括抗癌作用和免疫调节作用。本研究的目的是在体外研究微波提取的蛤多糖(MCP)的抗癌和免疫调节作用。细胞实验表明,MCP显著抑制HT-29细胞的集落形成和迁移。此外,MCP处理导致Bcl-2基因表达下调、线粒体膜电位降低、细胞色素C基因和caspase-3基因激活,最终诱导HT-29细胞凋亡,这意味着线粒体途径的参与。此外,发现MCP促使巨噬细胞从M2亚型向M1亚型以及从M0亚型向M1亚型发生表型转变。MCP还降低了癌细胞内的活性氧(ROS)水平,从而通过免疫激活和抗氧化增强的双重机制提高抗癌功效。这些发现表明,MCP作为天然抗肿瘤剂和免疫调节剂具有巨大潜力,特别是在功能性食品或药物的开发中。

https://cdn.ncbi.nlm.nih.gov/pmc/blobs/8240/11593841/5ab85aec81db/foods-13-03552-g001.jpg

文献AI研究员

20分钟写一篇综述,助力文献阅读效率提升50倍。

立即体验

用中文搜PubMed

大模型驱动的PubMed中文搜索引擎

马上搜索

文档翻译

学术文献翻译模型,支持多种主流文档格式。

立即体验