Suppr超能文献

口服黄芪多糖通过调节肠道微生物群-短链脂肪酸-肾脏 G 蛋白偶联受体轴缓解腺嘌呤诱导的肾损伤。

Oral Astragalus polysaccharide alleviates adenine-induced kidney injury by regulating gut microbiota-short-chain fatty acids-kidney G protein-coupled receptors axis.

机构信息

State Key Laboratory of Dampness Syndrome of Chinese Medicine, The Second Clinical College of Guangzhou University of Chinese Medicine, Guangzhou, China.

Nephrology Department, The Second Affiliated Hospital of Guangzhou University of Chinese Medicine, Guangdong Provincial Hospital of Chinese Medicine, Guangzhou, China.

出版信息

Ren Fail. 2024 Dec;46(2):2429693. doi: 10.1080/0886022X.2024.2429693. Epub 2024 Nov 27.

Abstract

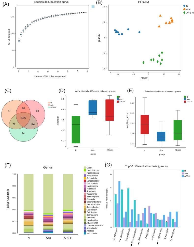
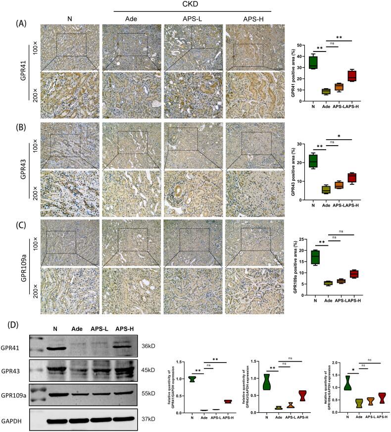
Chronic kidney disease (CKD) can cause gut microbiota dysbiosis and decreasing production of short-chain fatty acids (SCFAs), which aggravate the injury of kidney. It has been found that a variety of Chinese medicine polysaccharides can regulate gut microbiota, especially probiotics, and have beneficial effects on human health. Astragalus polysaccharide (APS) is a major component of . The aim of this study was to investigate whether APS can regulate gut microbiota-SCFAs to slow the progression of CKD. Adenine-induced CKD mice (Ade) were established and APS was treated. The renal protection of APS on CKD mice was evaluated by renal function and pathological staining of renal tissues. Feces samples were collected for 16SrRNA sequence and LC-MS/MS analysis. Kidney G protein-coupled receptor (GPR) levels were also detected in renal tissue. APS supplementation can reduce serum creatinine and urea nitrogen levels in mice model (Ade) and attenuate renal tubular interstitial injury and renal fibrosis. Further application of 16SrRNA sequencing showed that the abundance of SCFA producing bacteria, such as , , , , and , was upregulated after APS treatment. Fecal LC-MS/MS detection showed that the levels of acetate, propionate and butyrate in Ade mice increased after APS supplementation. The detection of renal GPRs showed that APS supplementing could significantly increase the levels of renal GPR41 and GPR43, and also partially increase the levels of GPR109a in Ade mice. Our research confirms that APS supplementation can upregulate the abundance of SCFA producing bacteria and increase SCFA levels to attenuate renal tubular interstitial injury and fibrosis via GPRs.

摘要

慢性肾脏病(CKD)可引起肠道微生物群落失调和短链脂肪酸(SCFAs)产生减少,从而加重肾脏损伤。已经发现,多种中药多糖可以调节肠道微生物群,特别是益生菌,对人体健康有益。黄芪多糖(APS)是 的主要成分之一。本研究旨在探讨 APS 是否可以通过调节肠道微生物群-SCFA 来减缓 CKD 的进展。建立了腺嘌呤诱导的 CKD 小鼠(Ade)模型并给予 APS 治疗。通过肾功能和肾脏组织病理染色评估 APS 对 CKD 小鼠的肾脏保护作用。收集粪便样本进行 16SrRNA 测序和 LC-MS/MS 分析。还检测了肾脏组织中的 G 蛋白偶联受体(GPR)水平。APS 补充可以降低 CKD 小鼠模型(Ade)中的血清肌酐和尿素氮水平,并减轻肾小管间质损伤和肾纤维化。进一步应用 16SrRNA 测序表明,APS 处理后,产生 SCFA 的细菌(如 、 、 、 、和 )的丰度增加。粪便 LC-MS/MS 检测显示,Ade 小鼠补充 APS 后,粪便中乙酸盐、丙酸盐和丁酸盐的水平增加。肾脏 GPRs 的检测表明,APS 补充可以显著增加 Ade 小鼠肾脏 GPR41 和 GPR43 的水平,部分增加 GPR109a 的水平。我们的研究证实,APS 补充可以通过 GPRs 增加产生 SCFA 的细菌的丰度并增加 SCFA 水平,从而减轻肾小管间质损伤和纤维化。

https://cdn.ncbi.nlm.nih.gov/pmc/blobs/ccea/11610254/ca4b6847e907/IRNF_A_2429693_F0001_C.jpg

文献AI研究员

20分钟写一篇综述,助力文献阅读效率提升50倍。

立即体验

用中文搜PubMed

大模型驱动的PubMed中文搜索引擎

马上搜索

文档翻译

学术文献翻译模型,支持多种主流文档格式。

立即体验