Suppr超能文献

PIWIL 基因在肝癌中的作用:一种多组学方法揭示了小鼠中失调表达和 ceRNA 网络。

PIWIL genes in hepatocellular carcinoma: a multi-omics approach uncovering dysregulated expression and ceRNA networks in mice.

机构信息

Youjiang Medical University for Nationalities, Baise, 533000, China.

出版信息

BMC Genom Data. 2024 Nov 27;25(1):101. doi: 10.1186/s12863-024-01283-1.

Abstract

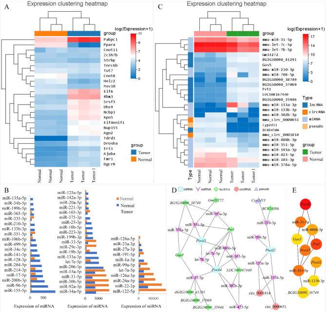
This multi-omics study delves into the expression patterns of PIWIL genes and their correlation with hepatocellular carcinoma (HCC) progression, utilizing whole transcriptome sequencing, bioinformatics, and reverse transcription quantitative polymerase chain reaction (RT-qPCR) in mice. We identified differential expression levels of PIWIL genes between HCC and control tissues and analyzed their roles within the competing endogenous RNA (ceRNA) network related to regulatory non-coding RNA-mediated gene silencing (RNGS). Our findings showed that Piwil1 and Piwil4 were overexpressed while Piwil2 is underexpressed. As ceRNAs, specific lncRNAs, including Pvt1, Gas5, and BGIGI10090_38749, might sponge up miR-351-5p and miR-31-5p, promoting Piwil1 and Piwil4 expression, while miR-133b-3p, lacking ceRNA sponge absorption, continues to inhibit Piwil2. Through their interactions with PPI proteins encoded by RNGS genes, especially Dhx9, Drosha, Mov10, and Tdrd1, PIWI family members might play a multifaceted role in regulating gene expression and metabolic processes, thereby involving the development and progression of HCC. These interactions within the PPI network could influence the stability and activity of PIWIL proteins and contribute to the overall regulation of gene expression and HCC progression. In the RNGS, a diverse array of miRNAs, genes, lncRNAs, circRNAs, and pseudogenes have been observed, which are suggested to intricately interplay, potentially weaving a complex ceRNA regulatory network. Abnormally expressed miRNA-targeted genes in RNGS are associated with key biological processes, such as lipid metabolism and immune responses, crucial for tumor cell survival, and processes supporting tumor growth and invasion, like translation and cytoskeleton organization. This regulation is reflected in distinct KEGG pathways for downregulated and upregulated targets, highlighting the dualistic role of PIWIL genes in modulating HCC progression. The study concludes that PIWI family members have a correlation with HCC progression and play divergent roles in the pathogenesis, with overexpression of the Piwil1 and Piwil4 potentially promoting HCC progression and underexpression of Piwil2 likely suppressing tumor development. The ceRNA mechanism and PPI network are crucial in regulating the expression and function of PIWIL genes, respectively. The intricate ceRNA network potentially regulates the expression of miRNA-targeted genes in RNGS, which might be crucial for tumor survival and promotion, with impacts on immune responses and cell growth based on enriching results of dysregulated miRNA-targeted genes in HCC. By shedding light on the molecular intricacies of HCC, this multi-omics study underscores the pivotal roles of epigenetic regulations, especially the influence of PIWI family genes with other genes and ncRNAs in the RNGS process in HCC pathology. The findings offer valuable insights into the molecular mechanisms underpinning HCC, which may inform future research into potential targets for therapeutic intervention. The future research could benefit from integrating a diverse range of methodologies to further elucidate the roles of PIWIL genes in HCC progression, building upon the findings presented here.

摘要

这项多组学研究深入探讨了 PIWIL 基因的表达模式及其与肝细胞癌 (HCC) 进展的相关性,在小鼠中使用了全转录组测序、生物信息学和逆转录定量聚合酶链反应 (RT-qPCR)。我们在 HCC 和对照组织之间鉴定了 PIWIL 基因的差异表达水平,并在与调控非编码 RNA 介导基因沉默 (RNGS) 相关的竞争性内源 RNA (ceRNA) 网络中分析了它们的作用。我们的研究结果表明,Piwil1 和 Piwil4 过表达,而 Piwil2 低表达。作为 ceRNA,特定的 lncRNA,包括 Pvt1、Gas5 和 BGIGI10090_38749,可能会吸收 miR-351-5p 和 miR-31-5p,从而促进 Piwil1 和 Piwil4 的表达,而缺乏 ceRNA 吸收的 miR-133b-3p 继续抑制 Piwil2。PIWI 家族成员通过与 RNGS 基因编码的 PPI 蛋白相互作用,特别是 Dhx9、Drosha、Mov10 和 Tdrd1,可能在调节基因表达和代谢过程中发挥多方面的作用,从而参与 HCC 的发生和发展。PPI 网络中的这些相互作用可能会影响 PIWIL 蛋白的稳定性和活性,并有助于整体基因表达和 HCC 进展的调控。在 RNGS 中,观察到了大量的 miRNA、基因、lncRNA、circRNA 和假基因,它们被认为错综复杂地相互作用,可能编织了一个复杂的 ceRNA 调控网络。RNGS 中异常表达的 miRNA 靶向基因与关键生物学过程有关,如脂质代谢和免疫反应,这些过程对于肿瘤细胞的存活至关重要,并且对于支持肿瘤生长和侵袭的过程,如翻译和细胞骨架组织也至关重要。这种调节反映在下调和上调靶标的不同 KEGG 途径中,突出了 PIWIL 基因在调节 HCC 进展中的双重作用。该研究得出结论,PIWI 家族成员与 HCC 进展相关,在发病机制中发挥不同的作用,Piwil1 和 Piwil4 的过表达可能促进 HCC 进展,Piwil2 的低表达可能抑制肿瘤的发生。ceRNA 机制和 PPI 网络分别在调节 PIWIL 基因的表达和功能方面发挥着重要作用。复杂的 ceRNA 网络可能调节 RNGS 中 miRNA 靶向基因的表达,这对于肿瘤的生存和促进可能至关重要,根据 HCC 中失调的 miRNA 靶向基因的富集结果,其对免疫反应和细胞生长有影响。该多组学研究揭示了 HCC 的分子复杂性,强调了表观遗传调控的关键作用,特别是 PIWI 家族基因与其他基因和 RNGS 中的 ncRNA 相互作用在 HCC 病理学中的影响。研究结果为 HCC 的分子机制提供了有价值的见解,这可能为未来研究提供信息,以寻找潜在的治疗干预靶点。未来的研究可以从整合多种方法中受益,以进一步阐明 PIWIL 基因在 HCC 进展中的作用,这是基于这里提出的发现。

https://cdn.ncbi.nlm.nih.gov/pmc/blobs/2854/11603867/26ce762f244d/12863_2024_1283_Fig1_HTML.jpg

文献AI研究员

20分钟写一篇综述,助力文献阅读效率提升50倍。

立即体验

用中文搜PubMed

大模型驱动的PubMed中文搜索引擎

马上搜索

文档翻译

学术文献翻译模型,支持多种主流文档格式。

立即体验