Suppr超能文献

中性粒细胞衍生的细胞外囊泡通过促进软骨中分泌型卷曲相关蛋白 5 的产生发挥软骨保护作用。

Chondroprotective functions of neutrophil-derived extracellular vesicles by promoting the production of secreted frizzled-related protein 5 in cartilage.

机构信息

Department of Orthopedic Surgery, Faculty of Medicine, Graduate School of Medicine, Hokkaido University, Kita-15, Nish-7, Kita-ku, Sapporo, 060-8638, Japan.

Research Faculty of Agriculture, Hokkaido University, Kita-9, Nishi-9, Kitaku, Sapporo, 060-8589, Japan.

出版信息

Cell Commun Signal. 2024 Nov 27;22(1):569. doi: 10.1186/s12964-024-01953-8.

Abstract

BACKGROUND

Osteoarthritis (OA) is the most common degenerative joint disease characterized by cartilage degradation and various degrees of inflammation in the synovium. Growing evidence highlights that neutrophil extracellular vesicles (EVs) play a protective role in arthritic joints by promoting the resolution of inflammation and the synthesis of proteoglycans in cartilage. However, this homeostatic function is dependent on the activation state of neutrophils and the surrounding environment/tissues. Hence, we explored the chondroprotective functions of neutrophil-derived EVs under different stimulation conditions and the underlying molecular mechanism.

METHODS

Human blood-derived neutrophils, murine bone marrow-derived neutrophils, C-28I2 cells and primary chondrocytes were used. Neutrophils were stimulated with different cytokines, and their EVs were isolated for chondrocyte stimulation and further subjected to RNA-sequencing analysis. Two experimental murine OA models were used, and the treatment was performed by intraarticular injections.

RESULTS

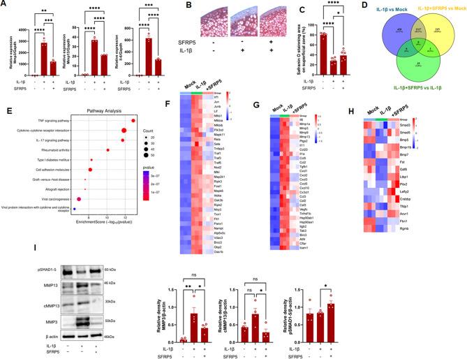
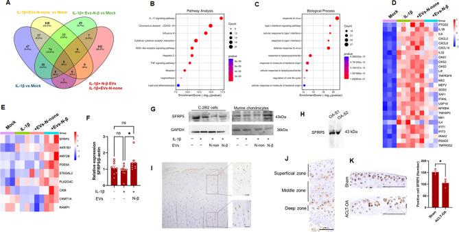
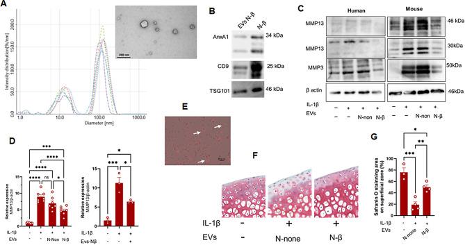
Conditioned medium from neutrophils stimulated with TGF-β (N-β) had the greatest inhibitory effect on the expression of catabolic factors in stimulated chondrocytes. These protective effects were not impaired when conditioned medium of N-β from AnxA1-deficient mice was used. Consistent with these results, EVs isolated from N-β significantly reduced the expression of catabolic factors in stimulated chondrocytes. Bulk RNA-seq analysis revealed that secreted frizzled-related protein 5 (SFRP5) is upregulated in N-β-EV-stimulated chondrocytes. Furthermore, recombinant SFRP5 treatment significantly reduced the expression of catabolic factors in vitro and catabolic process in experimental murine OA models.

CONCLUSIONS

The current study emphasizes the potential therapeutic application of neutrophils in OA and provides new knowledge on the molecular mechanisms underlying their function.

摘要

背景

骨关节炎(OA)是最常见的退行性关节疾病,其特征为软骨降解和滑膜的不同程度炎症。越来越多的证据表明,中性粒细胞细胞外囊泡(EVs)通过促进炎症消退和软骨中蛋白聚糖的合成,在关节炎关节中发挥保护作用。然而,这种动态平衡功能依赖于中性粒细胞的激活状态和周围环境/组织。因此,我们探索了中性粒细胞来源的 EVs 在不同刺激条件下的软骨保护功能及其潜在的分子机制。

方法

使用人血来源的中性粒细胞、鼠骨髓来源的中性粒细胞、C-28I2 细胞和原代软骨细胞。用不同的细胞因子刺激中性粒细胞,分离其 EVs 刺激软骨细胞,并进一步进行 RNA 测序分析。使用两种实验性 OA 小鼠模型,通过关节内注射进行治疗。

结果

用 TGF-β(N-β)刺激的中性粒细胞的条件培养基对刺激的软骨细胞中分解代谢因子的表达具有最大的抑制作用。使用 AnxA1 缺陷型小鼠的 N-β 条件培养基时,这些保护作用不受损害。与这些结果一致,从 N-β 分离的 EVs 显著降低了刺激的软骨细胞中分解代谢因子的表达。Bulk RNA-seq 分析表明,分泌卷曲相关蛋白 5(SFRP5)在 N-β-EV 刺激的软骨细胞中上调。此外,重组 SFRP5 处理显著降低了体外和实验性 OA 小鼠模型中的分解代谢因子的表达和分解代谢过程。

结论

本研究强调了中性粒细胞在 OA 中的潜在治疗应用,并为其功能的分子机制提供了新的认识。

https://cdn.ncbi.nlm.nih.gov/pmc/blobs/3e03/11603793/f3442e70d03f/12964_2024_1953_Fig1_HTML.jpg

文献AI研究员

20分钟写一篇综述,助力文献阅读效率提升50倍。

立即体验

用中文搜PubMed

大模型驱动的PubMed中文搜索引擎

马上搜索

文档翻译

学术文献翻译模型,支持多种主流文档格式。

立即体验