Suppr超能文献

新型冠状病毒刺突蛋白疫苗 S1 亚单位佐剂可改善小鼠的抗体和 T 细胞应答及替代中和作用。

Adjuvants to the S1-subunit of the SARS-CoV-2 spike protein vaccine improve antibody and T cell responses and surrogate neutralization in mice.

机构信息

Vaccine Branch, CCR, NCI, NIH, Bethesda, MD, USA.

Vaccine Branch, Bldg. 41-Rm D702D (MSC-5062), 41 Medlars Dr., NIH, Bethesda, MD, 20892-5062, USA.

出版信息

Sci Rep. 2024 Nov 28;14(1):29609. doi: 10.1038/s41598-024-80636-3.

Abstract

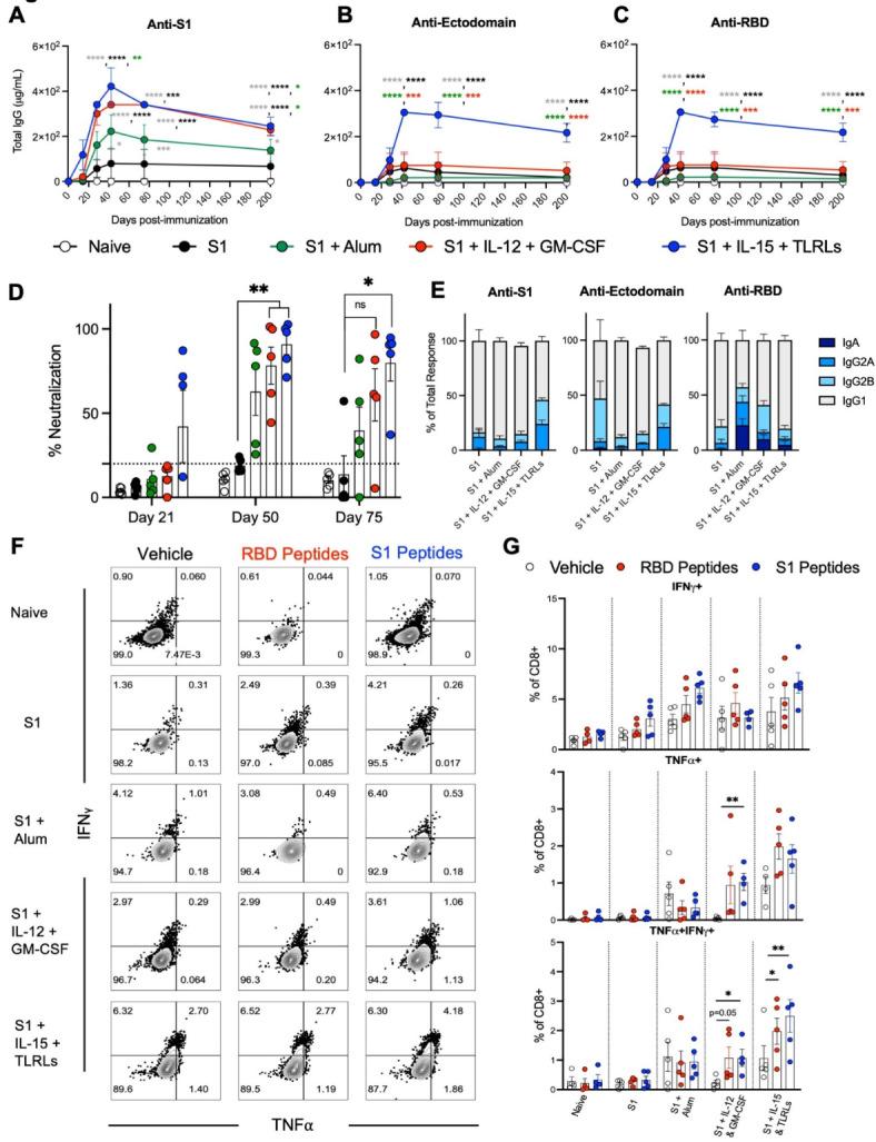
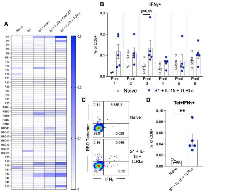
Various public health measures have contained outbreaks of SARS-CoV-2, but concerns remain over the possibility of future surges. Improvements in broadening the vaccine response can stifle new and nascent infections. In this study, we tested the effects of different adjuvant combinations on the immunization of mice with the receptor-binding domain (RBD)-containing the S1-subunit of the spike protein (S1 protein) from SARS-CoV-2 to induce a robust humoral and cellular immune response. We showed that subcutaneous immunization of S1 protein co-delivered with IL-15 and TLR-ligands (MALP-2, poly I: C, and CpG) or with IL-12 and GM-CSF in DOTAP, or Alum induced significantly high titers of durable antibodies, predominantly IgG1, IgG2a, and IgG2b, that could bind to RBD, S1-subunit, and the full-length ectodomain of SARS-CoV-2 spike protein in sera compared to the immunization with S1 protein alone in both B6 wild-type (WT) and the K18-hACE2 transgenic mice. In addition, immunization with S1 protein co-delivered with IL-15 and TLR-ligands induced antibody responses against S1 protein in aged mice, and sera from younger mice reduced plaque formation of live SARS-CoV-2, and had effective binding to S1 protein from ten different variants of SARS-CoV-2, including Omicron (B.1.1.529), and greater neutralization activity as early as day 21 post-immunization measured by inhibition of RBD binding to hACE2 than sera from mice immunized with S1 protein alone or co-delivered with Alum. We also identified antibody-binding epitopes using 18-mer peptides with 9-residue overlaps from the S1 protein. CD8 T-cell responses specific to RBD and S1 protein peptide pools were observed up to day 200 post-immunization by tetramer staining. These data show the efficacy of specific immunologically targeted adjuvants for increasing S1 protein immunogenicity in mice and can contribute to more effective vaccines.

摘要

各种公共卫生措施已经控制了 SARS-CoV-2 的爆发,但人们仍对未来疫情爆发的可能性感到担忧。通过扩大疫苗接种范围可以抑制新的和初发感染。在这项研究中,我们测试了不同佐剂组合对含有 SARS-CoV-2 刺突蛋白 S1 亚单位受体结合域(RBD)的 S1 蛋白免疫小鼠产生强大体液和细胞免疫应答的效果。我们发现,S1 蛋白与白细胞介素 15(IL-15)和 TLR 配体(MALP-2、多聚肌苷酸:胞苷酸(poly I:C)和 CpG)或与白细胞介素 12(IL-12)和粒细胞-巨噬细胞集落刺激因子(GM-CSF)共递送,或与 DOTAP 中的 Alum 一起皮下免疫,可诱导 B6 野生型(WT)和 K18-hACE2 转基因小鼠中产生高滴度、持久的抗体,主要是 IgG1、IgG2a 和 IgG2b,这些抗体能够与血清中的 RBD、S1 亚单位和全长 SARS-CoV-2 刺突蛋白的外域结合,与单独免疫 S1 蛋白相比。此外,S1 蛋白与白细胞介素 15 和 TLR 配体共递送诱导了 S1 蛋白在老年小鼠中的抗体应答,并且来自年轻小鼠的血清降低了活 SARS-CoV-2 的斑块形成,并与来自 10 种不同 SARS-CoV-2 变体的 S1 蛋白具有有效结合,包括奥密克戎(B.1.1.529),并且在免疫后第 21 天通过抑制 RBD 与 hACE2 的结合来测量的中和活性比单独用 S1 蛋白免疫或与 Alum 共递送的血清更早。我们还使用来自 S1 蛋白的 18 聚体肽进行了鉴定抗体结合表位,每个肽有 9 个残基重叠。通过四聚体染色,在免疫后 200 天内观察到针对 RBD 和 S1 蛋白肽池的特异性 CD8 T 细胞应答。这些数据表明,针对特定免疫靶点的佐剂可提高 S1 蛋白在小鼠中的免疫原性,并有助于开发更有效的疫苗。

https://cdn.ncbi.nlm.nih.gov/pmc/blobs/799e/11604653/292516089061/41598_2024_80636_Fig1_HTML.jpg

文献AI研究员

20分钟写一篇综述,助力文献阅读效率提升50倍。

立即体验

用中文搜PubMed

大模型驱动的PubMed中文搜索引擎

马上搜索

文档翻译

学术文献翻译模型,支持多种主流文档格式。

立即体验