Suppr超能文献

肠干扰素α4促进饮食诱导的 15-HETE 肺动脉高压。

Intestinal IFNα4 promotes 15-HETE diet-induced pulmonary hypertension.

机构信息

Division of Molecular Medicine, Department of Anesthesiology and Perioperative Medicine, David Geffen School of Medicine, University of California, CHS BH-550 CHS, Los Angeles, CA, 90095-7115, USA.

Division of Cardiology, Department of Medicine, David Geffen School of Medicine, University of California, Los Angeles, CA, 90095-7115, USA.

出版信息

Respir Res. 2024 Nov 28;25(1):419. doi: 10.1186/s12931-024-03046-z.

Abstract

OBJECTIVES

Pulmonary arterial hypertension (PAH) is characterized by the remodeling of the pulmonary vascular bed leading to elevation of the pulmonary arterial pressure. Oxidized fatty acids, such as hydroxyeicosatetraenoic acids (HETEs), play a critical role in PAH. We have previously established that dietary supplementation of 15-HETE is sufficient to cause PH in mice, suggesting a role for the gut-lung axis. However, the mechanisms are not known.

APPROACH

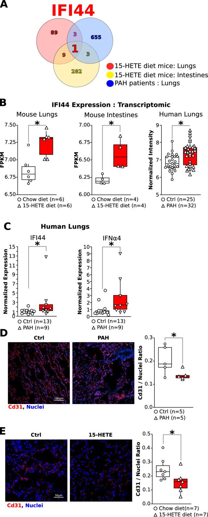
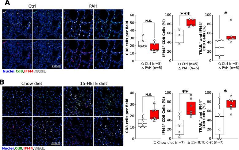
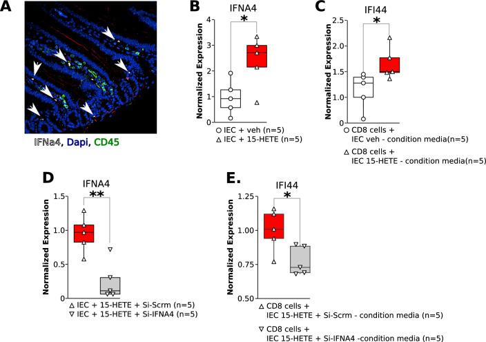
Analysis of RNA-seq data obtained from the lungs and intestines of mice on 15-HETE diet together with transcriptomic data from PAH patient lungs identified IFN inducible protein 44 (IFI44) as the only gene significantly upregulated in mice and humans. We demonstrate that IFI44 is also significantly increased in PBMCs from PAH patients. In mice, 15-HETE diet enhances IFI44 and its inducer IFN⍺4 expression sequentially in the intestine first and then in the lungs. IFI44 expression in PAH is highly correlated with expression of Tumor Necrosis Factor Related Apoptosis Inducing Ligand (TRAIL), which is upregulated in CD8 cells in PH lungs of both mice and humans. We show that IFNα4 produced by intestinal epithelial cells facilitates IFI44 expression in CD8 cells. Finally, we demonstrate that IFN receptor 1-KO in mice do not develop PH on 15-HETE diet. In addition, silencing IFI44 expression in the lungs of mice on 15-HETE diet prevents the development of PH and is associated with significantly lower expression of IFI44 and TRAIL in CD8 cells in the lungs.

CONCLUSION

Our data reveal a novel gut-lung axis driven by 15-HETE in PH.

摘要

目的

肺动脉高压(PAH)的特征是肺血管床重塑导致肺动脉压升高。氧化脂肪酸,如羟二十碳四烯酸(HETE),在 PAH 中发挥关键作用。我们之前已经证实,饮食补充 15-HETE 足以在小鼠中引起 PH,这表明肠道-肺轴发挥了作用。然而,其机制尚不清楚。

方法

分析了 15-HETE 饮食的小鼠肺和肠道的 RNA-seq 数据,以及 PAH 患者肺的转录组数据,结果发现干扰素诱导蛋白 44(IFI44)是唯一在小鼠和人类中显著上调的基因。我们证明 IFI44 在 PAH 患者的 PBMCs 中也显著增加。在小鼠中,15-HETE 饮食首先在肠道中增强 IFI44 及其诱导物 IFNα4 的表达,然后在肺部增强 IFI44 的表达。PAH 中的 IFI44 表达与肿瘤坏死因子相关凋亡诱导配体(TRAIL)的表达高度相关,TRAIL 在小鼠和人类 PH 肺中的 CD8 细胞中上调。我们表明,肠道上皮细胞产生的 IFNα4 促进了 CD8 细胞中 IFI44 的表达。最后,我们证明 15-HETE 饮食的 IFN 受体 1-KO 小鼠不会发生 PH。此外,在 15-HETE 饮食的小鼠肺中沉默 IFI44 表达可防止 PH 的发生,并且与肺中 CD8 细胞中 IFI44 和 TRAIL 的表达显著降低相关。

结论

我们的数据揭示了一种由 15-HETE 驱动的新型肠道-肺轴在 PH 中的作用。

https://cdn.ncbi.nlm.nih.gov/pmc/blobs/f098/11606228/7e7ab1a6c441/12931_2024_3046_Fig1_HTML.jpg

文献AI研究员

20分钟写一篇综述,助力文献阅读效率提升50倍。

立即体验

用中文搜PubMed

大模型驱动的PubMed中文搜索引擎

马上搜索

文档翻译

学术文献翻译模型,支持多种主流文档格式。

立即体验