Suppr超能文献

吲哚美辛缓解骨关节炎进展的潜在作用。

Potential Effects of Indomethacin on Alleviating Osteoarthritis Progression .

机构信息

Department of Blood Transfusion, Yantai Yuhuangding Hospital, Yantai, Shandong, China.

Pharmacy Intravenous Admixture Services, Qingdao Central Hospital, University of Health and Rehabilitation Sciences (Qingdao Central Hospital), Qingdao, Shandong, China.

出版信息

J Musculoskelet Neuronal Interact. 2024 Dec 1;24(4):409-419.

Abstract

OBJECTIVE

To elucidate how indomethacin may slow the progression of osteoarthritis (OA).

METHODS

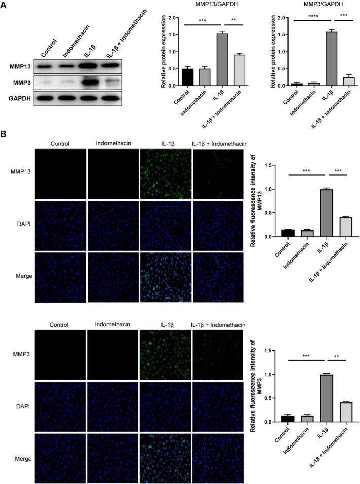
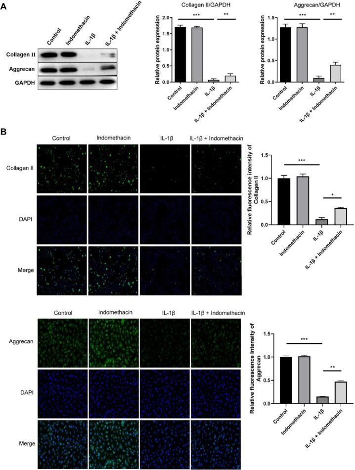
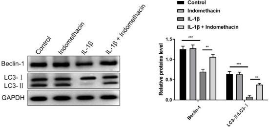
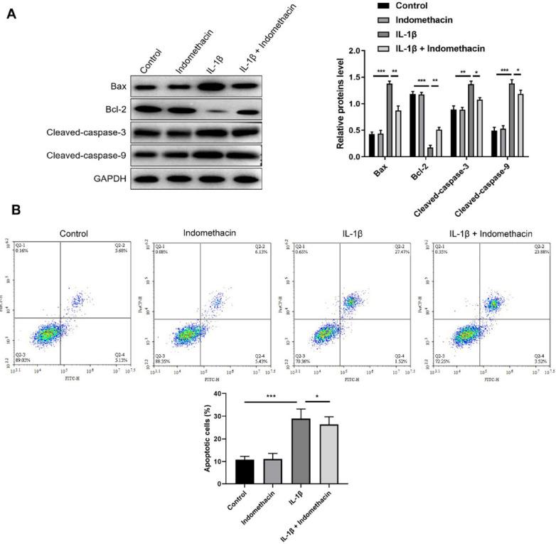
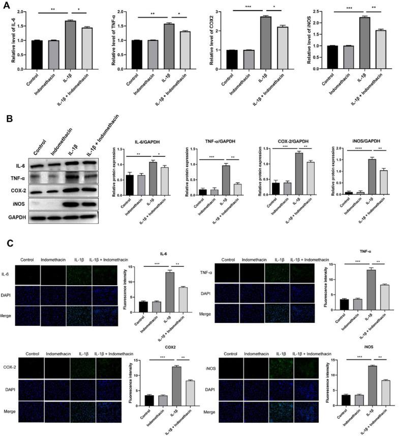
Chondrocytes were treated with IL-1β (10 ng/mL) for 12 hours to create an in vitro model of OA. Following this, 10 μM of indomethacin was added to the IL-1β-treated chondrocytes for an additional 4 hours to evaluate its effects on inflammation, anabolism, catabolism, apoptosis, and autophagy using ELISA, western blot, immunofluorescence and flow cytometry, respectively.

RESULTS

IL-1β significantly stimulated inflammatory responses, hampered anabolic processes, induced catabolic activity, accelerated apoptosis, and inhibited autophagy in chondrocytes, as well as activated the PI3K/AKT/mTOR signaling pathway. However, treatment with indomethacin reversed the effects of IL-1β stimulation on chondrocytes and simultaneously suppressed the activation of the PI3K/AKT/mTOR signaling pathway.

CONCLUSIONS

Our findings indicate the mechanism of action of indomethacin in mitigating OA progression, indicating that it can inactivate the PI3K/AKT/mTOR signaling pathway, thereby regulating inflammation, metabolism, apoptosis, and autophagy in chondrocytes, which attenuates the development of OA.

摘要

目的

阐明吲哚美辛如何减缓骨关节炎(OA)的进展。

方法

用白细胞介素 1β(10ng/ml)处理软骨细胞 12 小时,以建立 OA 的体外模型。然后,将 10μM 吲哚美辛添加到 IL-1β 处理的软骨细胞中 4 小时,以分别使用 ELISA、western blot、免疫荧光和流式细胞术评估其对炎症、合成代谢、分解代谢、细胞凋亡和自噬的影响。

结果

IL-1β 显著刺激炎症反应,阻碍合成代谢过程,诱导分解代谢活性,加速软骨细胞凋亡,抑制自噬,并激活 PI3K/AKT/mTOR 信号通路。然而,吲哚美辛治疗逆转了 IL-1β 刺激对软骨细胞的影响,同时抑制了 PI3K/AKT/mTOR 信号通路的激活。

结论

我们的研究结果表明吲哚美辛在减轻 OA 进展中的作用机制,表明它可以使 PI3K/AKT/mTOR 信号通路失活,从而调节软骨细胞中的炎症、代谢、细胞凋亡和自噬,从而减缓 OA 的发展。

https://cdn.ncbi.nlm.nih.gov/pmc/blobs/73bf/11609557/3c311e849b1f/JMNI-24-409-g001.jpg

文献AI研究员

20分钟写一篇综述,助力文献阅读效率提升50倍。

立即体验

用中文搜PubMed

大模型驱动的PubMed中文搜索引擎

马上搜索

文档翻译

学术文献翻译模型,支持多种主流文档格式。

立即体验