Suppr超能文献

淫羊藿苷通过调节 PI3K/AKT/mTOR 信号通路介导的软骨细胞自噬来缓解骨关节炎。

Icariin alleviates osteoarthritis by regulating autophagy of chondrocytes by mediating PI3K/AKT/mTOR signaling.

机构信息

Department of Orthopedics, Hospital of Traditional Chinese Medicine of Xiaoshan District, Hangzhou, Zhejiang, China.

Department of Orthopedics, The Second People's Hospital of Tonglu, Hangzhou, Zhejiang, China.

出版信息

Bioengineered. 2021 Dec;12(1):2984-2999. doi: 10.1080/21655979.2021.1943602.

Abstract

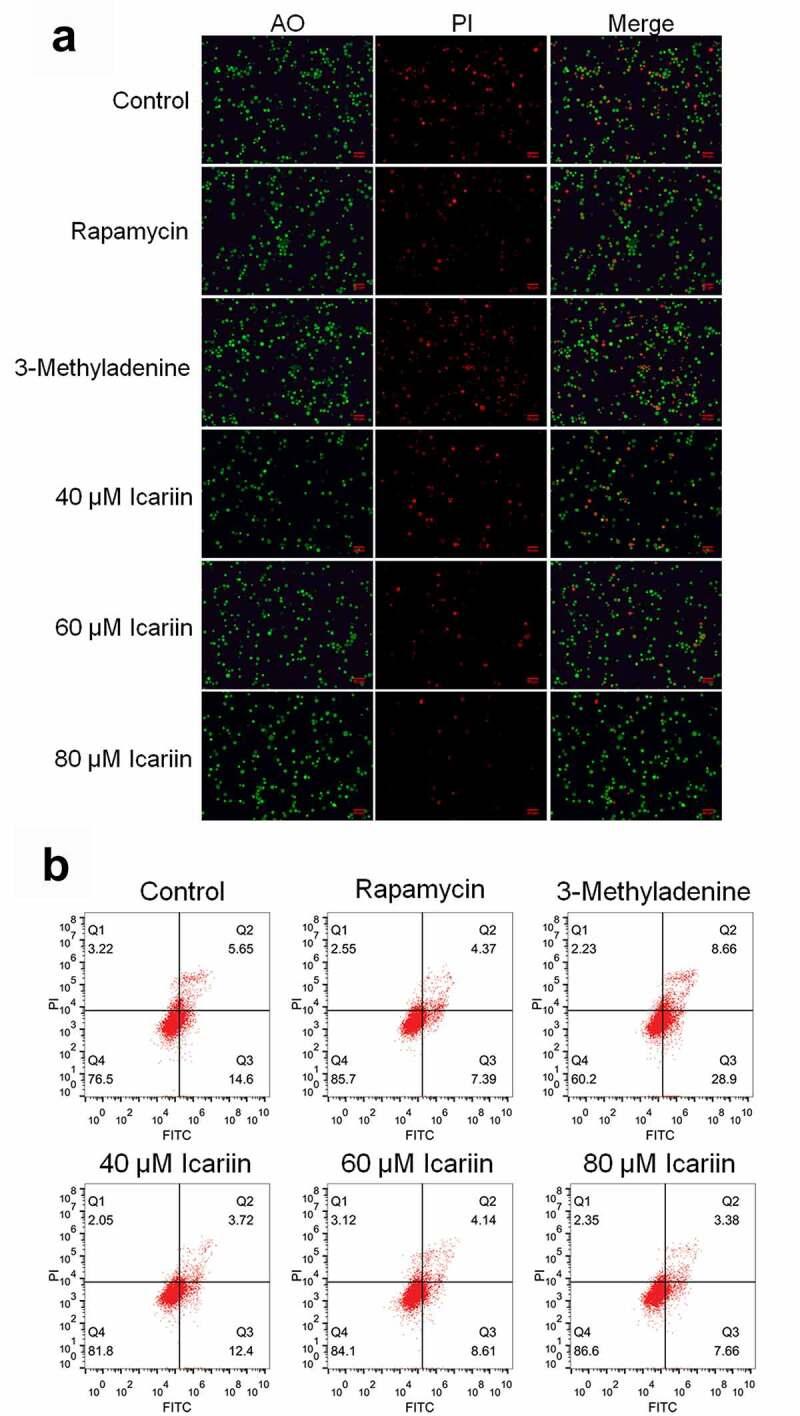
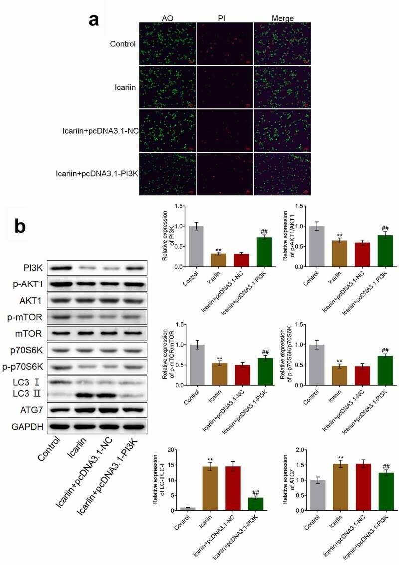
Osteoarthritis (OA) is a chronic degenerative disease that significantly impacts the quality of life of the elderly population. Recently, the pathogenesis of OA has been reported to involve autophagy in chondrocytes. Intriguingly, icariin, one of the main components of epimedium, exerts multiple pharmacological effects, including a protective effect against chondrocyte damage. Thus, we aimed to investigate the therapeutic effect of icariin on OA and its potential underlying mechanism by using a rat model of OA. After treatment with icariin or an autophagy activator (rapamycin) or inhibitor (3-methyladenine), OA chondrocyte viability was measured using the CCK-8 assay, apoptosis in the chondrocytes was evaluated using the acridine orange-propidium iodide assay and flow cytometry, and OA tissue pathological state was assessed using micro-CT scanning and safranin O staining. Furthermore, immunohistochemical staining was used to measure the expression level of Beclin-1 and immunofluorescence labeling was used to visualize LC3 expression, and western blotting was used to determine the expression levels of autophagy proteins and key proteins in the PI3K signaling pathway. The apoptotic rate of OA chondrocytes was markedly elevated by 3-methyladenine and suppressed by rapamycin and icariin; autophagy genes were drastically downregulated in the 3-methyladenine group and upregulated in the rapamycin and icariin groups; and the PI3K/AKT/mTOR signaling pathway was activated by 3-methyladenine and inhibited by rapamycin and icariin. Notably, following treatment with rapamycin and icariin, the severe pathological state in OA cartilage tissues was substantially alleviated, and this was accompanied by activated autophagy and inhibited PI3K signaling in the cartilage tissues. Taken together, these findings indicate that icariin alleviates OA by regulating the autophagy of chondrocytes by mediating PI3K/AKT/mTOR signaling.

摘要

骨关节炎(OA)是一种慢性退行性疾病,严重影响老年人群的生活质量。最近,有研究报道 OA 的发病机制涉及软骨细胞中的自噬。有趣的是,淫羊藿中的主要成分之一淫羊藿苷具有多种药理作用,包括对软骨细胞损伤的保护作用。因此,我们旨在使用 OA 大鼠模型研究淫羊藿苷对 OA 的治疗作用及其潜在的作用机制。用 CCK-8 法检测淫羊藿苷或自噬激活剂(雷帕霉素)或抑制剂(3-甲基腺嘌呤)处理后的 OA 软骨细胞活力,用吖啶橙-碘化丙啶法和流式细胞术评估软骨细胞凋亡,用 micro-CT 扫描和番红 O 染色评估 OA 组织病理状态。此外,采用免疫组化染色法检测 Beclin-1 表达水平,免疫荧光标记法观察 LC3 表达,Western blot 法检测自噬蛋白和 PI3K 信号通路关键蛋白的表达水平。3-甲基腺嘌呤显著增加 OA 软骨细胞的凋亡率,雷帕霉素和淫羊藿苷抑制凋亡率;3-甲基腺嘌呤组自噬基因明显下调,雷帕霉素和淫羊藿苷组上调;3-甲基腺嘌呤激活 PI3K/AKT/mTOR 信号通路,雷帕霉素和淫羊藿苷抑制 PI3K/AKT/mTOR 信号通路。值得注意的是,雷帕霉素和淫羊藿苷治疗后,OA 软骨组织的严重病理状态得到明显缓解,软骨组织中的自噬被激活,PI3K 信号被抑制。综上所述,这些发现表明淫羊藿苷通过调节 PI3K/AKT/mTOR 信号通路介导的软骨细胞自噬来缓解 OA。

https://cdn.ncbi.nlm.nih.gov/pmc/blobs/2f4c/8806900/6db8857e0783/KBIE_A_1943602_UF0001_OC.jpg

文献AI研究员

20分钟写一篇综述,助力文献阅读效率提升50倍。

立即体验

用中文搜PubMed

大模型驱动的PubMed中文搜索引擎

马上搜索

文档翻译

学术文献翻译模型,支持多种主流文档格式。

立即体验