Suppr超能文献

通过临床前和已获批的调节剂对G85E型囊性纤维化跨膜传导调节因子变体进行药理学挽救。

Pharmacological rescue of the G85E CFTR variant by preclinical and approved modulators.

作者信息

Tomati Valeria, Capurro Valeria, Pesce Emanuela, Pastorino Cristina, Sondo Elvira, Lena Mariateresa, Borrelli Anna, Cresta Federico, Pantano Stefano, Collini Francesca, Ripani Pietro, Terlizzi Vito, Fevola Cristina, Costa Stefano, Lucanto Maria Cristina, Zara Federico, Bandiera Tiziano, Bocciardi Renata, Castellani Carlo, Galietta Luis J V, Pedemonte Nicoletta

机构信息

UOC Genetica Medica, IRCCS Istituto Giannina Gaslini, Genova, Italy.

Department of Neurosciences, Rehabilitation, Ophthalmology, Genetics, Maternal and Child Health (DINOGMI), University of Genoa, Genova, Italy.

出版信息

Front Pharmacol. 2024 Nov 18;15:1494327. doi: 10.3389/fphar.2024.1494327. eCollection 2024.

Abstract

INTRODUCTION

Cystic Fibrosis (CF) is a genetic disease due to loss-of-function mutations of the CFTR channel. F508del is the most frequent mutation (70% of alleles in Italy), while other mutations have much lower frequency. Among them, G85E (0.4% frequency globally, 1.13% in Italy) emerges as a mutation characterized by a severe CFTR folding and trafficking defect.

METHODS

To investigate the pharmacological responsiveness of the G85E-CFTR variant, we performed a functional and biochemical characterization in heterologous expression systems and models based on patient-derived human nasal epithelial cells (HNEC).

RESULTS

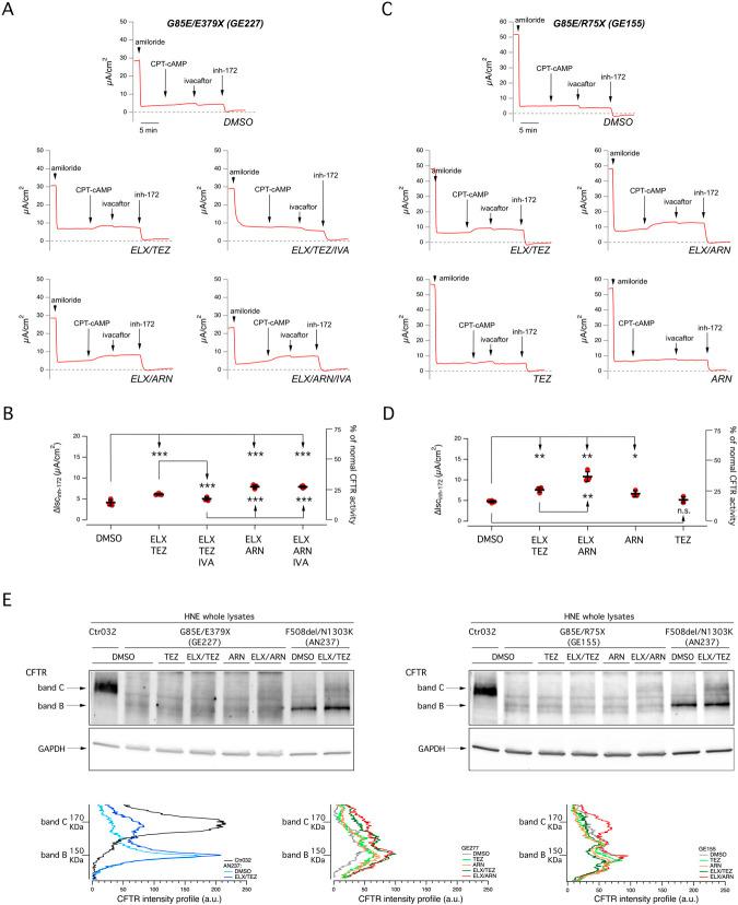
Our study demonstrated that treatment of primary airway cells with elexacaftor and tezacaftor causes a significant (although modest) rescue of CFTR function, that reaches 15%-25% of the activity measured in non-CF epithelia. A detrimental effect of chronic treatment with ivacaftor, further limiting G85E rescue, was also observed. A higher rescue of CFTR function, up to 25%-35% of the normal CFTR activity, with no evidence of negative effects upon chronic potentiator treatment, can be achieved by combining elexacaftor with ARN23765, a novel type 1 corrector endowed with very high potency. Importantly, dose-response relationships suggest that G85E might alter the binding of type 1 correctors, possibly affecting their affinity for the target.

DISCUSSION

In conclusion, our studies suggest that novel combinations of modulators, endowed with higher efficacy leading to increased rescue of G85E-CFTR, are needed to improve the clinical benefit in patients for this variant.

摘要

引言

囊性纤维化(CF)是一种由于CFTR通道功能丧失性突变导致的遗传性疾病。F508del是最常见的突变(在意大利占等位基因的70%),而其他突变的频率则低得多。其中,G85E(全球频率为0.4%,在意大利为1.13%)是一种以严重的CFTR折叠和转运缺陷为特征的突变。

方法

为了研究G85E-CFTR变体的药理反应性,我们在异源表达系统和基于患者来源的人鼻上皮细胞(HNEC)的模型中进行了功能和生化特性分析。

结果

我们的研究表明,用依列卡福和替扎卡福治疗原代气道细胞可使CFTR功能得到显著(尽管程度不大)的挽救,达到在非CF上皮细胞中测得活性的15%-25%。还观察到用依伐卡托进行慢性治疗有有害作用,进一步限制了G85E的挽救效果。将依列卡福与新型强效1型校正剂ARN23765联合使用,可使CFTR功能得到更高程度的挽救,达到正常CFTR活性的25%-35%,且没有证据表明慢性使用增效剂会产生负面影响。重要的是,剂量反应关系表明G85E可能会改变1型校正剂的结合,可能会影响它们对靶点的亲和力。

讨论

总之,我们的研究表明,需要新型的调节剂组合,其具有更高的疗效,能提高对G85E-CFTR的挽救效果,以改善该变体患者的临床获益。

https://cdn.ncbi.nlm.nih.gov/pmc/blobs/9bb4/11608983/e6aa4657b887/fphar-15-1494327-g001.jpg

文献AI研究员

20分钟写一篇综述,助力文献阅读效率提升50倍。

立即体验

用中文搜PubMed

大模型驱动的PubMed中文搜索引擎

马上搜索

文档翻译

学术文献翻译模型,支持多种主流文档格式。

立即体验