Suppr超能文献

肿瘤坏死因子-α抑制可减轻眼外伤中角膜缘干细胞损伤。

TNF-α Suppression Attenuates Limbal Stem Cell Damage in Ocular Injury.

作者信息

Zhou Chengxin, Lei Fengyang, Mittermaier Mirja, Dana Reza, Dohlman Claes H, Chodosh James, Paschalis Eleftherios I

机构信息

Department of Ophthalmology, Massachusetts Eye and Ear and Schepens Eye Research Institute, Harvard Medical School, Boston, MA.

Department of Ophthalmology, Boston Keratoprosthesis Laboratory, Massachusetts Eye and Ear, Harvard Medical School, Boston, MA.

出版信息

Cornea. 2024 Dec 3;44(6):762-771. doi: 10.1097/ICO.0000000000003738.

Abstract

PURPOSE

Ocular chemical injuries often cause uveal inflammation, upregulation of TNF-α at the limbus, and subsequent limbal stem cell (LSC) damage. In this study, we investigate the protective role of TNF-α suppression in LSC survival.

METHODS

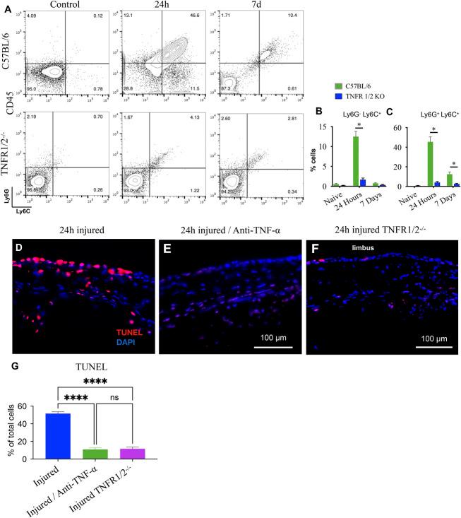
Corneal alkali injuries were performed using NaOH as previously described by our group. Anterior chamber pH elevation in the absence of corneal alkali exposure was achieved by cannulation. A CX3CR1 +/EGFP ::CCR2 +/RFP bone marrow chimera was used to study the role of innate immune cells in LSC damage, which was assessed by TUNEL assay, ABCB5, cytokeratin 12 and 13 staining, flow cytometry, in situ hybridization, and qPCR. Corneal neovascularization and conjunctivalization were evaluated by light microscopy. Intraperitoneal injection of 6.25 mg/kg infliximab was administered after irrigation. A TNFR1/2 knockout mouse was used to confirm the findings by a second method.

RESULTS

Systemic administration of 6.25 mg/kg infliximab suppressed uveal inflammation after anterior chamber pH elevation or corneal alkali injury and led to reduction of TNF-α secreting CCR2 + and CX3CR1 + monocytes in the basal limbal tissue. In turn, this led to LSC survival ( P < 0.01) and allowed reestablishment of K12 + epithelium ( P < 0.05) on the injured cornea. Moreover, it led to less corneal neovascularization, conjunctivalization, and scarring, as compared with untreated animals. The protective effect of TNF-α suppression was confirmed in TNFR1/2 knockout mice.

CONCLUSIONS

Prompt systemic administration of TNF-α inhibitor prevents LSC deficiency and facilitates corneal reepithelialization after alkali burn. TNF-α suppression may benefit the outcomes of other ocular injuries that cause LSC deficiency.

摘要

目的

眼部化学伤常导致葡萄膜炎、角膜缘肿瘤坏死因子-α(TNF-α)上调及随后的角膜缘干细胞(LSC)损伤。在本研究中,我们探讨抑制TNF-α对LSC存活的保护作用。

方法

如我们小组之前所述,用氢氧化钠进行角膜碱烧伤。通过插管在无前房角膜碱暴露的情况下实现前房pH值升高。使用CX3CR1 +/EGFP ::CCR2 +/RFP骨髓嵌合体研究天然免疫细胞在LSC损伤中的作用,通过TUNEL检测、ABCB5、细胞角蛋白12和13染色、流式细胞术、原位杂交和定量聚合酶链反应(qPCR)进行评估。通过光学显微镜评估角膜新生血管形成和结膜化。冲洗后腹腔注射6.25mg/kg英夫利昔单抗。使用TNFR1/2基因敲除小鼠通过第二种方法证实研究结果。

结果

全身给予6.25mg/kg英夫利昔单抗可抑制前房pH值升高或角膜碱烧伤后的葡萄膜炎,并导致角膜缘基底组织中分泌TNF-α的CCR2 +和CX3CR1 +单核细胞减少。进而,这导致LSC存活(P < 0.01),并使损伤角膜上的K12 +上皮得以重建(P < 0.05)。此外,与未治疗的动物相比,它导致更少的角膜新生血管形成、结膜化和瘢痕形成。在TNFR1/2基因敲除小鼠中证实了抑制TNF-α的保护作用。

结论

及时全身给予TNF-α抑制剂可预防碱烧伤后LSC缺乏,并促进角膜再上皮化。抑制TNF-α可能有益于其他导致LSC缺乏的眼部损伤的治疗效果。

https://cdn.ncbi.nlm.nih.gov/pmc/blobs/d4cb/12052064/273803f300e2/cornea-44-762-g001.jpg

文献AI研究员

20分钟写一篇综述,助力文献阅读效率提升50倍。

立即体验

用中文搜PubMed

大模型驱动的PubMed中文搜索引擎

马上搜索

文档翻译

学术文献翻译模型,支持多种主流文档格式。

立即体验