Suppr超能文献

加速生物衰老、健康行为及遗传易感性与中风及其亚型发病率的关系:一项前瞻性队列研究

Accelerated biological aging, healthy behaviors, and genetic susceptibility with incidence of stroke and its subtypes: A prospective cohort study.

作者信息

Zhang Xuening, Zhao Hao, Li Zilin, Liu Xinjie, Zhang Yurong, Yang Ning, Zhang Tongchao, Yang Xiaorong, Lu Ming

机构信息

Clinical Epidemiology Unit, Qilu Hospital of Shandong University, Jinan, Shandong, China.

Department of Epidemiology, School of Public Health, Qilu Hospital, Cheeloo College of Medicine, Shandong University, Jinan, Shandong, China.

出版信息

Aging Cell. 2025 Apr;24(4):e14427. doi: 10.1111/acel.14427. Epub 2024 Dec 4.

Abstract

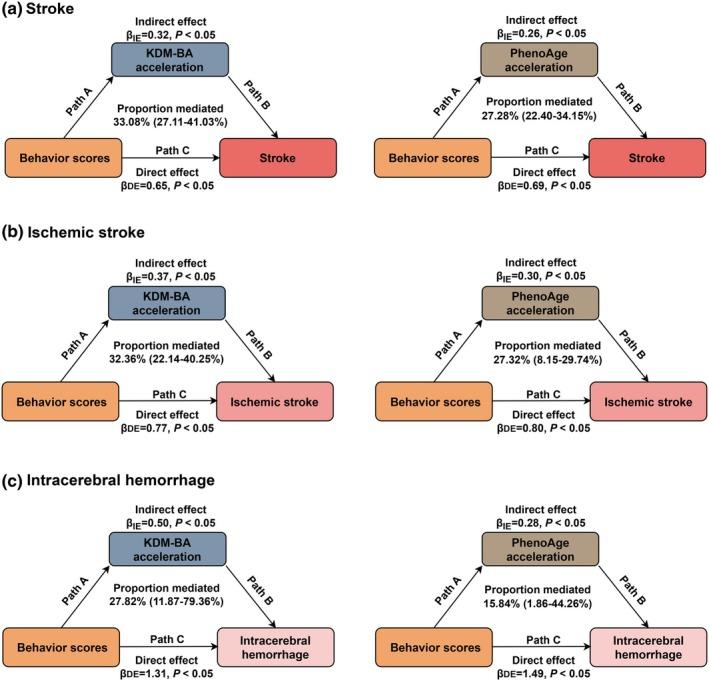
Stroke risk increases with chronological age, but the relationship with biological age (BA) acceleration is poorly understood. We aimed to examine the association between BA acceleration and incident stroke and its subtypes, explore the modifying effects on genetic susceptibility, and assess how BA acceleration mediates the effect of behavior score. We studied 253,932 UK Biobank participants and computed two BA measures (Klemera-Doubal Method [KDM], Phenotypic Age [PhenoAge]), with BA acceleration calculated by regressing BA on chronological age. The polygenic risk score (PRS) was derived from 87 genetic loci. The behaviors score was based on diet, physical activity, tobacco/nicotine, sleep, and BMI. During a median follow-up of 13.6 years, 5460 strokes, 4337 ischemic stroke (IS), 951 intracerebral hemorrhage (ICH), and 553 subarachnoid hemorrhage (SAH) cases were documented. Adjusting for confounding factors, each standard deviation increase in BA acceleration was associated with higher stroke risk: for KDM-BA acceleration, stroke (HR = 1.28, 95% CI = 1.25-1.32), IS (1.32, 1.28-1.36), ICH (1.15, 1.08-1.23), and SAH (1.16, 1.07-1.27); for PhenoAge acceleration, stroke (1.22, 1.19-1.25), IS (1.26, 1.22-1.29), ICH (1.08, 1.02-1.16), and SAH (1.08, 1.00-1.18). Compared to participants with the lowest PRS and BA acceleration, those with the highest PRS and BA acceleration had the highest stroke risk (KDM-BA acceleration: 2.19, 1.85-2.59; PhenoAge acceleration: 2.03, 1.69-2.42). Additionally, there was an additive interaction between KDM-BA acceleration and PRS. The mediation proportion of BA acceleration in associations of behaviors score with incident stroke and its subtypes ranged from 15.84% to 33.08%. BA acceleration may raise stroke risk, especially in those with high genetic risk. Maintaining healthy behaviors may help mitigate this risk.

摘要

中风风险随实际年龄增加而上升,但与生物学年龄(BA)加速之间的关系却鲜为人知。我们旨在研究BA加速与中风及其亚型的关联,探讨其对遗传易感性的修饰作用,并评估BA加速如何介导行为评分的影响。我们对253,932名英国生物银行参与者进行了研究,计算了两种BA测量值(克莱梅拉 - 杜巴尔方法[KDM]、表型年龄[PhenoAge]),通过将BA对实际年龄进行回归来计算BA加速。多基因风险评分(PRS)源自87个基因位点。行为评分基于饮食、身体活动、烟草/尼古丁、睡眠和体重指数。在中位随访13.6年期间,记录了5460例中风、4337例缺血性中风(IS)、951例脑出血(ICH)和553例蛛网膜下腔出血(SAH)病例。在调整混杂因素后,BA加速每增加一个标准差与更高的中风风险相关:对于KDM - BA加速,中风(风险比[HR] = 1.28,95%置信区间[CI] = 1.25 - 1.32)、IS(1.32,1.28 - 1.36)、ICH(1.15,1.08 - 1.23)和SAH(1.16,1.07 - 1.27);对于PhenoAge加速,中风(1.22,1.19 - 1.25)、IS(1.26,1.22 - 1.29)、ICH(1.08,1.02 - 1.16)和SAH(1.08,1.00 - 1.18)。与PRS和BA加速最低的参与者相比,PRS和BA加速最高的参与者中风风险最高(KDM - BA加速:2.19,1.85 - 2.59;PhenoAge加速:2.03,1.69 - 2.42)。此外,KDM - BA加速与PRS之间存在相加交互作用。BA加速在行为评分与中风及其亚型关联中的中介比例范围为15.84%至33.08%。BA加速可能会增加中风风险,尤其是在遗传风险高的人群中。保持健康行为可能有助于降低这种风险。

https://cdn.ncbi.nlm.nih.gov/pmc/blobs/e56c/11984664/62f10bf4e868/ACEL-24-e14427-g002.jpg

文献AI研究员

20分钟写一篇综述,助力文献阅读效率提升50倍。

立即体验

用中文搜PubMed

大模型驱动的PubMed中文搜索引擎

马上搜索

文档翻译

学术文献翻译模型,支持多种主流文档格式。

立即体验