Suppr超能文献

理解应激的神经编码以控制快感缺失。

Understanding the neural code of stress to control anhedonia.

作者信息

Xia Frances, Fascianelli Valeria, Vishwakarma Nina, Ghinger Frances Grace, Kwon Andrew, Gergues Mark M, Lalani Lahin K, Fusi Stefano, Kheirbek Mazen A

机构信息

Department of Psychiatry and Behavioral Sciences, University of California, San Francisco, San Francisco, CA, USA.

Center for Theoretical Neuroscience, Columbia University, New York, NY, USA.

出版信息

Nature. 2025 Jan;637(8046):654-662. doi: 10.1038/s41586-024-08241-y. Epub 2024 Dec 4.

Abstract

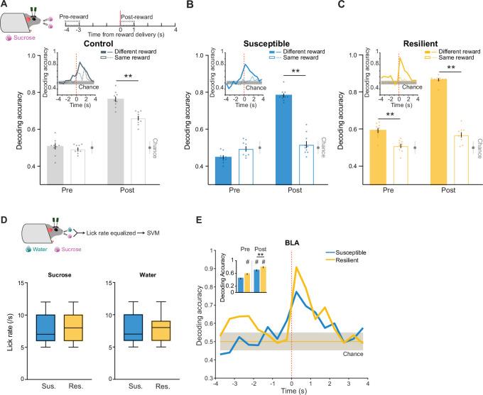
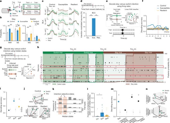
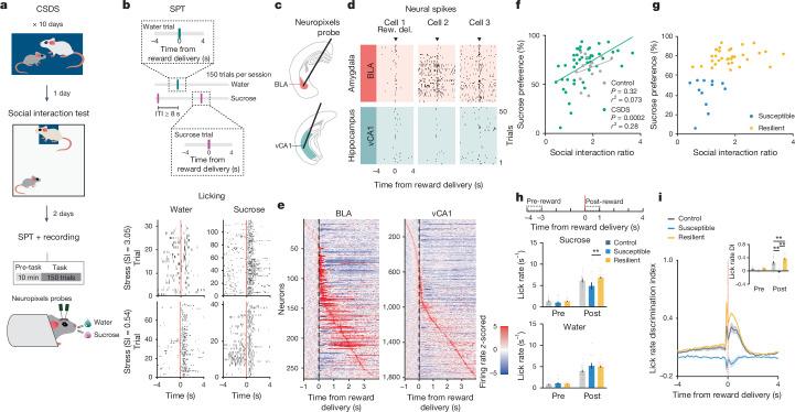
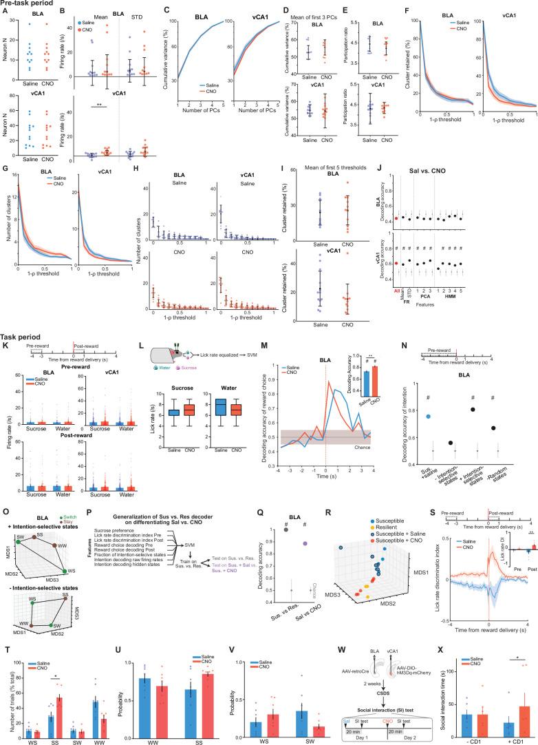
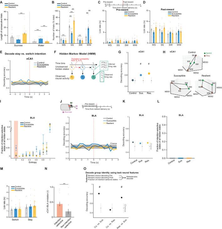
Anhedonia, the diminished drive to seek, value, and learn about rewards, is a core feature of major depressive disorder. The neural underpinnings of anhedonia and how this emotional state drives behaviour remain unclear. Here we investigated the neural code of anhedonia by taking advantage of the fact that when mice are exposed to traumatic social stress, susceptible animals become socially withdrawn and anhedonic, whereas others remain resilient. By performing high-density electrophysiology to record neural activity patterns in the basolateral amygdala (BLA) and ventral CA1 (vCA1), we identified neural signatures of susceptibility and resilience. When mice actively sought rewards, BLA activity in resilient mice showed robust discrimination between reward choices. By contrast, susceptible mice exhibited a rumination-like signature, in which BLA neurons encoded the intention to switch or stay on a previously chosen reward. Manipulation of vCA1 inputs to the BLA in susceptible mice rescued dysfunctional neural dynamics, amplified dynamics associated with resilience, and reversed anhedonic behaviour. Finally, when animals were at rest, the spontaneous BLA activity of susceptible mice showed a greater number of distinct neural population states. This spontaneous activity allowed us to decode group identity and to infer whether a mouse had a history of stress better than behavioural outcomes alone. This work reveals population-level neural dynamics that explain individual differences in responses to traumatic stress, and suggests that modulating vCA1-BLA inputs can enhance resilience by regulating these dynamics.

摘要

快感缺失,即寻求、重视和了解奖励的动力减弱,是重度抑郁症的一个核心特征。快感缺失的神经基础以及这种情绪状态如何驱动行为仍不清楚。在这里,我们利用这样一个事实来研究快感缺失的神经编码:当小鼠暴露于创伤性社会应激时,易感性动物会出现社交退缩和快感缺失,而其他动物则保持恢复力。通过进行高密度电生理学记录基底外侧杏仁核(BLA)和腹侧CA1(vCA1)的神经活动模式,我们确定了易感性和恢复力的神经特征。当小鼠积极寻求奖励时,恢复力强的小鼠的BLA活动在奖励选择之间表现出强烈的区分。相比之下,易感性小鼠表现出一种类似反刍的特征,其中BLA神经元编码切换或维持先前选择的奖励的意图。对易感性小鼠的vCA1输入到BLA进行操作可挽救功能失调的神经动力学,增强与恢复力相关的动力学,并逆转快感缺失行为。最后,当动物休息时,易感性小鼠的BLA自发活动显示出更多不同的神经群体状态。这种自发活动使我们能够解码群体身份,并比仅根据行为结果更准确地推断小鼠是否有应激史。这项工作揭示了解释对创伤性应激反应个体差异的群体水平神经动力学,并表明调节vCA1-BLA输入可以通过调节这些动力学来增强恢复力。

https://cdn.ncbi.nlm.nih.gov/pmc/blobs/7008/11735384/aae8422c0ed4/41586_2024_8241_Fig1_HTML.jpg

文献AI研究员

20分钟写一篇综述,助力文献阅读效率提升50倍。

立即体验

用中文搜PubMed

大模型驱动的PubMed中文搜索引擎

马上搜索

文档翻译

学术文献翻译模型,支持多种主流文档格式。

立即体验