Suppr超能文献

短期富含胆固醇的饮食和细菌细胞外基质因子有利于盲肠中 菌属生物膜的形成。 (注:原文中“spp.”前缺少具体菌属名称,翻译时按原文呈现)

A temporary cholesterol-rich diet and bacterial extracellular matrix factors favor spp. biofilm formation in the cecum.

作者信息

Cruz-Cruz Alonso, Schreeg Megan E, Gunn John S

机构信息

Center for Microbial Pathogenesis, Abigail Wexner Research Institute at Nationwide Children's Hospital, Columbus, Ohio, USA.

Department of Veterinary Biosciences, The Ohio State University, Columbus, Ohio, USA.

出版信息

mBio. 2025 Jan 8;16(1):e0324224. doi: 10.1128/mbio.03242-24. Epub 2024 Dec 5.

Abstract

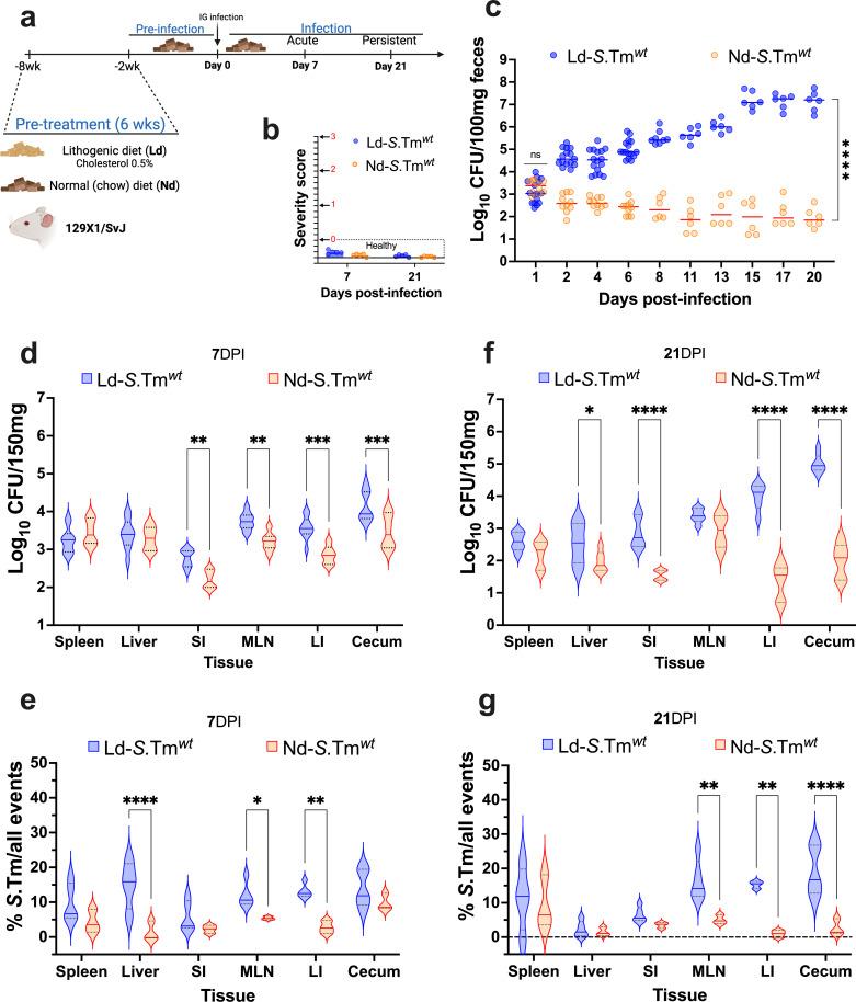
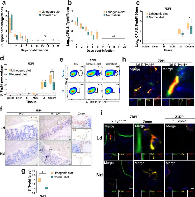
Asymptomatic chronic carriers occur in approximately 5% of humans infected with serovar Typhi (. Typhi) and represent a critical reservoir for bacterial dissemination. While chronic carriage primarily occurs in the gallbladder (GB) through biofilms on gallstones, additional anatomic sites have been suggested that could also harbor . Typhimurium, orally infected 129 × 1/SvJ mice were pre-treated with a cholesterol-rich diet as a gallstone model for chronic carriage. We observed . Typhimurium in feces and the cecum during early and persistent infection. Furthermore, bacterial biofilm-like aggregates were associated with the cecum epithelium at 7 and 21 days post-infection (DPI) in mice on a lithogenic diet (Ld) and correlated with an increase in cecal cholesterol at 21 DPI. 's extracellular matrix (ECM) was demonstrated as important in colonizing the cecum, as survival and aggregate formation significantly decreased when mice were infected with a quadruple ECM mutant strain. Gallbladder counts were low at 36 DPI while cecal were high, suggesting that gallbladder colonization was likely not responsible for the high cecal burden. All cecum phenotypes were significantly diminished in mice fed a normal diet (Nd). Finally, we examined the capability of . Typhi to colonize the cecum and showed . Typhi in feces and in aggregates in the cecum up to 7 DPI, with slightly higher counts in mice fed a Ld compared to Nd. Our findings suggest that the cecum, particularly under cholesterol-rich conditions, serves as an adaptative niche for spp. aggregates/biofilms and is a putative site for long-term infection.IMPORTANCETyphoid fever is a systemic infectious disease triggered by the gastrointestinal dissemination of Typhi and Paratyphi in humans. Three to five percent of infected individuals become chronic carriers, a state in which gallstone biofilm formation facilitates spread of the bacteria in feces. Notably, surgical removal of the gallbladder (GB) in some chronic carriers (22%) does not guarantee the elimination of the bacteria, and the rationale for this remains poorly understood. This study is significant as it explores other tissues associated with the chronic carrier state. It highlights not only a cholesterol-rich diet as an important etiological factor for colonization but also identifies the cecum as a crucial tissue promoting fecal shedding. Additionally, we determined that biofilm matrix components of are key factors contributing to these effects. A greater understanding of these mechanisms will allow the formulation of new therapeutic strategies specifically targeted at preventing typhoid fever dissemination from chronic carriers.

摘要

无症状慢性携带者约占感染伤寒血清型(伤寒杆菌)的人群的5%,是细菌传播的重要储存宿主。虽然慢性携带主要通过胆结石上的生物膜在胆囊中发生,但也有研究表明其他解剖部位也可能携带鼠伤寒杆菌。为建立慢性携带的胆结石模型,对经口感染鼠伤寒杆菌的129×1/SvJ小鼠给予富含胆固醇的饮食进行预处理。在早期和持续感染期间,我们在粪便和盲肠中检测到了鼠伤寒杆菌。此外,在致石饮食(Ld)喂养的小鼠中,感染后7天和21天(DPI),细菌生物膜样聚集体与盲肠上皮相关,并且在21 DPI时与盲肠胆固醇增加相关。鼠伤寒杆菌的细胞外基质(ECM)被证明在定殖于盲肠中起重要作用,因为当小鼠感染四重ECM突变株时,其存活率和聚集体形成显著降低。在36 DPI时胆囊中的细菌数量较低,而盲肠中的细菌数量较高,这表明胆囊定殖可能不是导致盲肠高细菌负荷的原因。在喂食正常饮食(Nd)的小鼠中,所有盲肠表型均显著减弱。最后,我们检测了伤寒杆菌定殖于盲肠的能力,结果显示在7 DPI之前,粪便和盲肠聚集体中均能检测到伤寒杆菌,与喂食Nd的小鼠相比,喂食Ld的小鼠中的细菌数量略高。我们的研究结果表明,盲肠,特别是在富含胆固醇的条件下,是鼠伤寒杆菌聚集体/生物膜的适应性生态位,是长期感染的假定部位。

重要性

伤寒热是一种由伤寒杆菌和副伤寒杆菌在胃肠道传播引发的全身性传染病。3%至5%的感染者会成为慢性携带者,在这种状态下,胆结石生物膜的形成促进了细菌在粪便中的传播。值得注意的是,在一些慢性携带者(22%)中,手术切除胆囊并不能保证消除细菌,其原因仍知之甚少。本研究具有重要意义,因为它探索了与慢性携带状态相关的其他组织。它不仅强调了富含胆固醇的饮食是细菌定殖的重要病因,还确定了盲肠是促进粪便排菌的关键组织。此外,我们确定了鼠伤寒杆菌的生物膜基质成分是导致这些影响的关键因素。对这些机制的更深入理解将有助于制定专门针对预防伤寒热从慢性携带者传播的新治疗策略。

https://cdn.ncbi.nlm.nih.gov/pmc/blobs/cddb/11708031/41413cb29f7f/mbio.03242-24.f001.jpg

文献AI研究员

20分钟写一篇综述,助力文献阅读效率提升50倍。

立即体验

用中文搜PubMed

大模型驱动的PubMed中文搜索引擎

马上搜索

文档翻译

学术文献翻译模型,支持多种主流文档格式。

立即体验