Suppr超能文献

氧化还原依赖性嘌呤降解引发出生后心脏再生潜能的丧失。

Redox-dependent purine degradation triggers postnatal loss of cardiac regeneration potential.

作者信息

Saito Yuichi, Sugiura Yuki, Sakaguchi Akane, Sada Tai, Nishiyama Chihiro, Maeda Rae, Kaneko Mari, Kiyonari Hiroshi, Kimura Wataru

机构信息

Laboratory for Heart Regeneration, RIKEN Center for Biosystems Dynamics Research, 2-2-3 Minatojima-minamimachi, Chuo-ku, Kobe, Hyogo, 650-0047, Japan.

Multiomics Platform, Center for Cancer Immunotherapy and Immunobiology, Kyoto University Graduate School of Medicine, Kyoto, 606-8501, Japan; Human Biology Microbiome Quantum Research Center (WPI-Bio2Q), Keio University School of Medicine, Tokyo, Japan.

出版信息

Redox Biol. 2025 Feb;79:103442. doi: 10.1016/j.redox.2024.103442. Epub 2024 Nov 25.

Abstract

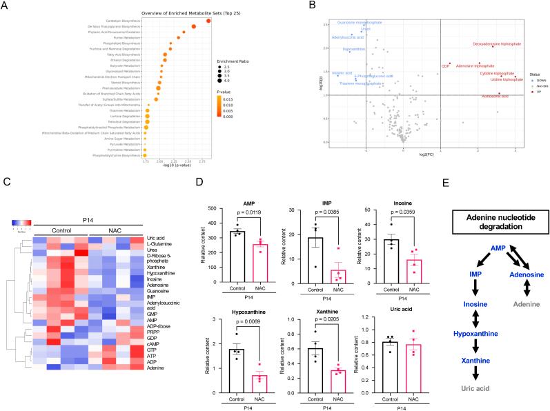
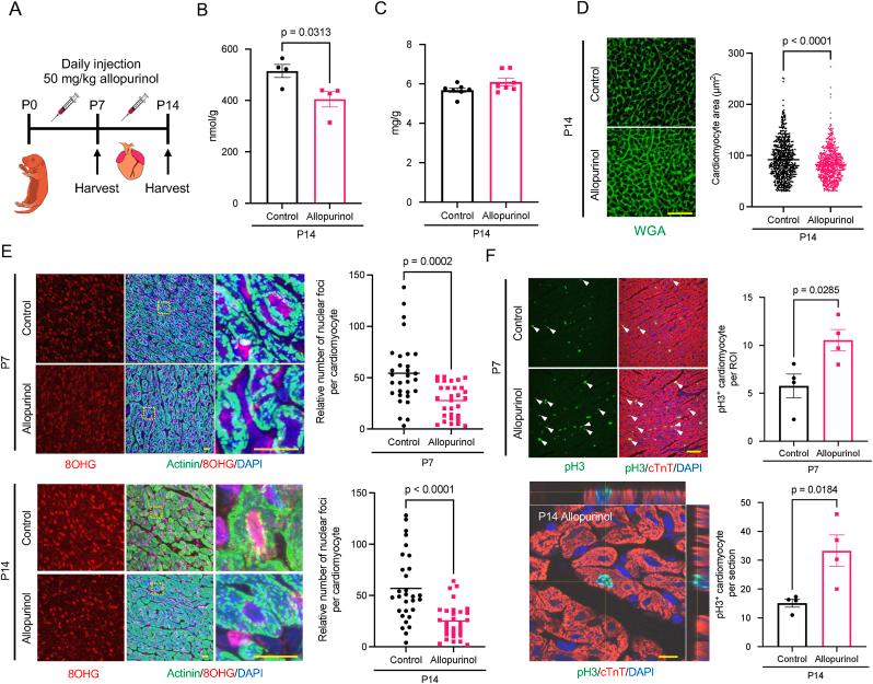
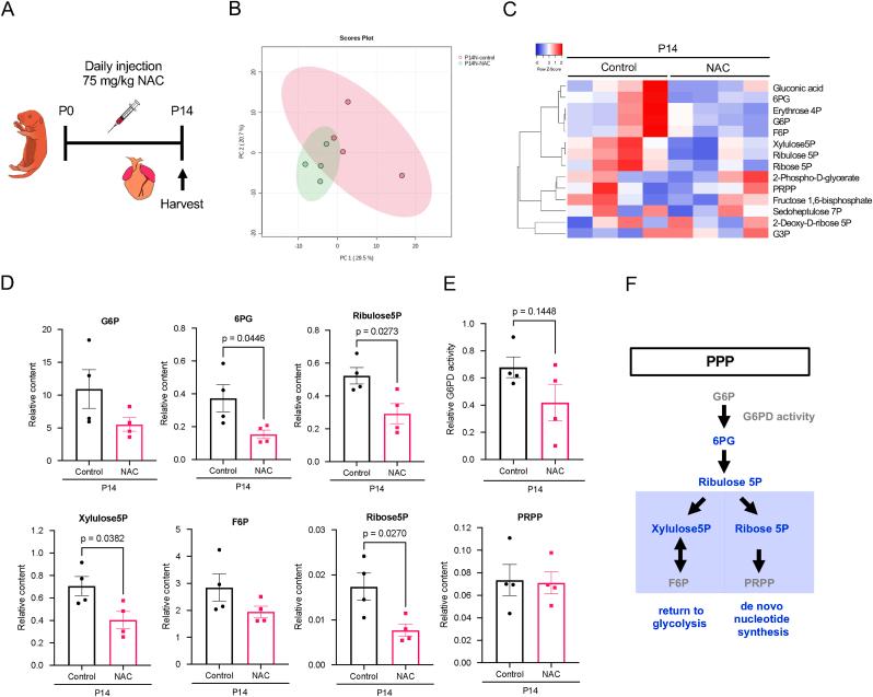
Postnatal cardiomyocyte cell cycle withdrawal is a critical step wherein the mammalian heart loses regenerative potential after birth. Here, we conducted interspecies multi-omic comparisons between the mouse heart and that of the opossum, which have different postnatal time-windows for cardiomyocyte cell cycle withdrawal. Xanthine metabolism was activated in both postnatal hearts in parallel with cardiomyocyte cell cycle arrest. The pentose phosphate pathway (PPP) which produces NADPH was found to decrease simultaneously. Postnatal myocardial tissues became oxidized accordingly, and administration of antioxidants to neonatal mice altered the PPP and suppressed the postnatal activation of cardiac xanthine metabolism. These results suggest a redox-driven postnatal switch from purine synthesis to degradation in the heart. Importantly, inhibition of xanthine metabolism in the postnatal heart extended postnatal duration of cardiomyocyte proliferation and maintained postnatal heart regeneration potential in mice. These findings highlight a novel role of xanthine metabolism as a redox-dependent metabolic regulator of cardiac regeneration potential.

摘要

出生后心肌细胞的细胞周期退出是一个关键步骤,在此过程中,哺乳动物的心脏在出生后失去再生潜力。在这里,我们对小鼠心脏和负鼠心脏进行了种间多组学比较,它们在出生后心肌细胞周期退出的时间窗口不同。黄嘌呤代谢在两个出生后的心脏中均被激活,同时伴随着心肌细胞周期停滞。发现产生NADPH的磷酸戊糖途径(PPP)同时减少。出生后的心肌组织相应地发生氧化,并且给新生小鼠施用抗氧化剂会改变PPP并抑制心脏黄嘌呤代谢的出生后激活。这些结果表明,心脏中存在由氧化还原驱动的出生后从嘌呤合成到降解的转变。重要的是,抑制出生后心脏中的黄嘌呤代谢可延长心肌细胞增殖的出生后持续时间,并维持小鼠出生后心脏的再生潜力。这些发现突出了黄嘌呤代谢作为心脏再生潜力的氧化还原依赖性代谢调节剂的新作用。

https://cdn.ncbi.nlm.nih.gov/pmc/blobs/951f/11664147/5f31f181ad15/ga1.jpg

文献AI研究员

20分钟写一篇综述,助力文献阅读效率提升50倍。

立即体验

用中文搜PubMed

大模型驱动的PubMed中文搜索引擎

马上搜索

文档翻译

学术文献翻译模型,支持多种主流文档格式。

立即体验