Suppr超能文献

一种用于可逆控制成年组织中转基因表达的多功能体内平台。

A versatile in vivo platform for reversible control of transgene expression in adult tissues.

作者信息

Taguchi Jumpei, Yamada Yosuke, Ohta Sho, Nakasuka Fumie, Yamamoto Takuya, Ozawa Manabu, Yamada Yasuhiro

机构信息

Core Laboratory for Developing Advanced Animal Models, Center for Experimental Medicine and Systems Biology, Institute of Medical Science, The University of Tokyo, Minato-ku, Tokyo 108-8639, Japan.

Department of Molecular Pathology, Graduate School of Medicine and Faculty of Medicine, The University of Tokyo, Bunkyo-ku, Tokyo 113-0033, Japan.

出版信息

Stem Cell Reports. 2025 Jan 14;20(1):102373. doi: 10.1016/j.stemcr.2024.11.003. Epub 2024 Dec 5.

Abstract

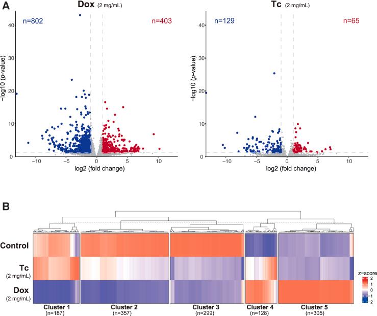
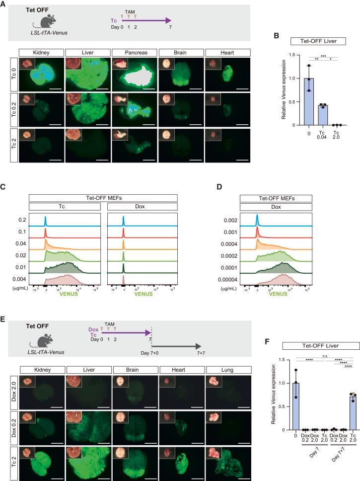
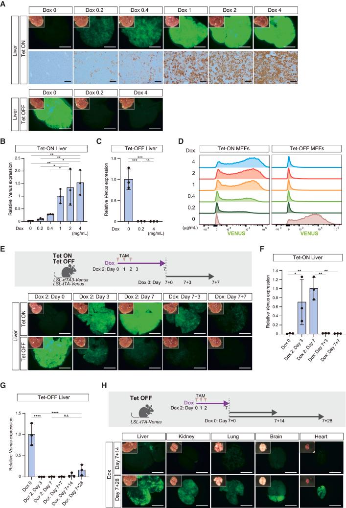
Temporal control of transgenes has advanced biomedical interventions, including in vivo reprogramming, often utilizing the doxycycline (Dox)-mediated Tet-ON system. Here, we developed the Dox-mediated Tet-ON or complementary Tet-OFF counterpart to thoroughly investigate spatial and temporal transgene regulation in adult tissues, revealing inherent limitations and unexpected capabilities of each system. In stark contrast with the Tet-ON system, which was effective only in particular tissues and cell types, primarily epithelial cells, the Tet-OFF system proved capable of gene induction across diverse cell types. Despite the drawback of the Tet-OFF system in inducibility and tunability identified in our study, we demonstrated that use of tetracycline (Tc) effectively addresses these issues, possibly through its pharmacologic properties. Our data suggest that the Tc-mediated Tet-OFF system not only enables more versatile control of transgene expression but also offers a more biocompatible alternative for in vivo applications such as tissue regeneration and organismal rejuvenation.

摘要

转基因的时间控制推动了生物医学干预,包括体内重编程,这通常利用强力霉素(Dox)介导的Tet-ON系统。在这里,我们开发了Dox介导的Tet-ON或互补的Tet-OFF对应系统,以全面研究成年组织中转基因的空间和时间调控,揭示每个系统的固有局限性和意外能力。与仅在特定组织和细胞类型(主要是上皮细胞)中有效的Tet-ON系统形成鲜明对比的是,Tet-OFF系统被证明能够在多种细胞类型中诱导基因表达。尽管我们的研究发现Tet-OFF系统在诱导性和可调性方面存在缺点,但我们证明使用四环素(Tc)可以有效解决这些问题,这可能是通过其药理特性实现的。我们的数据表明,Tc介导的Tet-OFF系统不仅能够对转基因表达进行更通用的控制,还为组织再生和机体年轻化等体内应用提供了一种更具生物相容性的替代方案。

https://cdn.ncbi.nlm.nih.gov/pmc/blobs/b9d8/11784451/f7cf33dfb7bf/fx1.jpg

文献AI研究员

20分钟写一篇综述,助力文献阅读效率提升50倍。

立即体验

用中文搜PubMed

大模型驱动的PubMed中文搜索引擎

马上搜索

文档翻译

学术文献翻译模型,支持多种主流文档格式。

立即体验