Suppr超能文献

重编程以恢复年轻的表观遗传信息并恢复视力。

Reprogramming to recover youthful epigenetic information and restore vision.

机构信息

Department of Genetics, Blavatnik Institute, Paul F. Glenn Center for Biology of Aging Research, Harvard Medical School, Boston, MA, USA.

Department of Neurology, Boston Children's Hospital, Harvard Medical School, Boston, MA, USA.

出版信息

Nature. 2020 Dec;588(7836):124-129. doi: 10.1038/s41586-020-2975-4. Epub 2020 Dec 2.

Abstract

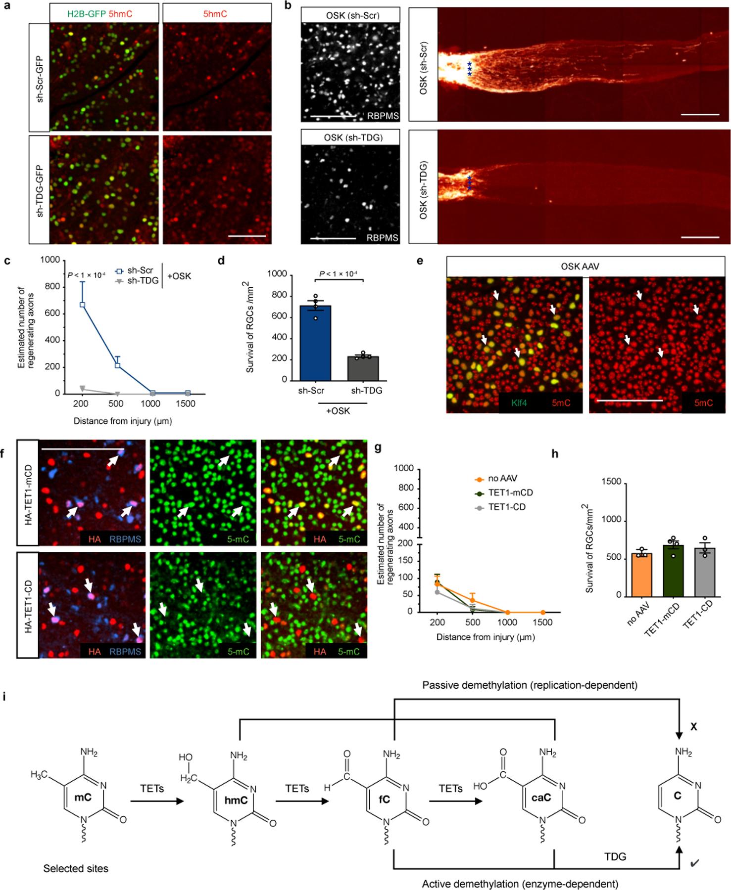
Ageing is a degenerative process that leads to tissue dysfunction and death. A proposed cause of ageing is the accumulation of epigenetic noise that disrupts gene expression patterns, leading to decreases in tissue function and regenerative capacity. Changes to DNA methylation patterns over time form the basis of ageing clocks, but whether older individuals retain the information needed to restore these patterns-and, if so, whether this could improve tissue function-is not known. Over time, the central nervous system (CNS) loses function and regenerative capacity. Using the eye as a model CNS tissue, here we show that ectopic expression of Oct4 (also known as Pou5f1), Sox2 and Klf4 genes (OSK) in mouse retinal ganglion cells restores youthful DNA methylation patterns and transcriptomes, promotes axon regeneration after injury, and reverses vision loss in a mouse model of glaucoma and in aged mice. The beneficial effects of OSK-induced reprogramming in axon regeneration and vision require the DNA demethylases TET1 and TET2. These data indicate that mammalian tissues retain a record of youthful epigenetic information-encoded in part by DNA methylation-that can be accessed to improve tissue function and promote regeneration in vivo.

摘要

衰老是一种退行性过程,导致组织功能障碍和死亡。衰老的一个已知原因是表观遗传噪声的积累,这种噪声会破坏基因表达模式,导致组织功能和再生能力下降。随着时间的推移,DNA 甲基化模式的变化构成了衰老时钟的基础,但老年人是否保留了恢复这些模式所需的信息,以及如果有,这是否可以改善组织功能,目前尚不清楚。随着时间的推移,中枢神经系统 (CNS) 会失去功能和再生能力。在这里,我们使用眼睛作为中枢神经系统组织的模型,表明在小鼠视网膜神经节细胞中异位表达 Oct4(也称为 Pou5f1)、Sox2 和 Klf4 基因 (OSK) 可以恢复年轻的 DNA 甲基化模式和转录组,促进损伤后的轴突再生,并逆转青光眼小鼠模型和老年小鼠的视力丧失。OSK 诱导的重编程在轴突再生和视力方面的有益效果需要 DNA 去甲基酶 TET1 和 TET2。这些数据表明,哺乳动物组织保留了年轻的表观遗传信息记录-部分由 DNA 甲基化编码-可以被访问以改善组织功能并促进体内再生。

https://cdn.ncbi.nlm.nih.gov/pmc/blobs/a2d4/7752134/dedb6156da9a/nihms-1640389-f0005.jpg

文献AI研究员

20分钟写一篇综述,助力文献阅读效率提升50倍。

立即体验

用中文搜PubMed

大模型驱动的PubMed中文搜索引擎

马上搜索

文档翻译

学术文献翻译模型,支持多种主流文档格式。

立即体验