Suppr超能文献

消极情绪分化促进认知重评:来自脑电图振荡和相位-振幅耦合的证据

Negative Emotion Differentiation Promotes Cognitive Reappraisal: Evidence From Electroencephalogram Oscillations and Phase-Amplitude Coupling.

作者信息

Wang Yali, Shangguan Chenyu, Li Sijin, Zhang Wenhai

机构信息

School of Marxism, Zhejiang University of Finance and Economics, Hangzhou, China.

College of Education Science and Technology, Nanjing University of Posts and Telecommunications, Nanjing, China.

出版信息

Hum Brain Mapp. 2024 Dec 1;45(17):e70092. doi: 10.1002/hbm.70092.

Abstract

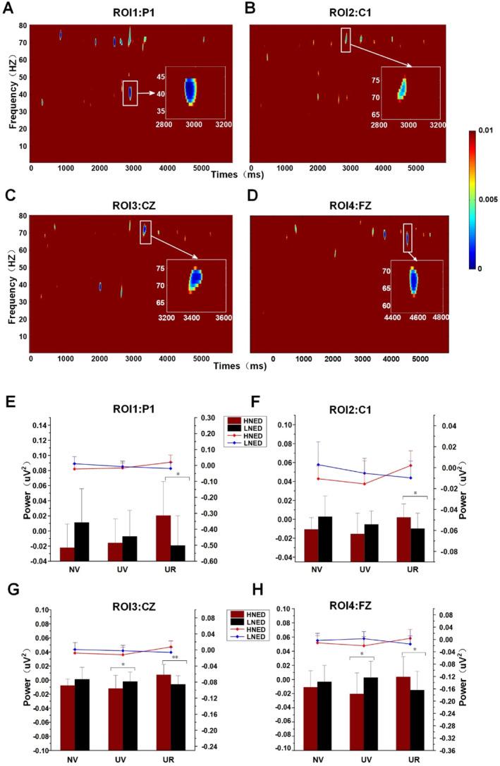
Cognitive reappraisal, an effective emotion regulation strategy, is influenced by various individual factors. Although previous studies have established a link between negative emotion differentiation (NED) and cognitive reappraisal, the underlying neural mechanisms remain largely unknown. Using electroencephalography, this study investigates the influence and neural basis of NED in cognitive reappraisal by integrating aspects of event-related potentials, neural oscillation rhythms, and cross-frequency coupling. The findings revealed that individuals with high NED demonstrated a significant decrease in parietal late positive potential amplitudes during cognitive reappraisal, suggesting enhanced cognitive reappraisal abilities. Moreover, high NED individuals displayed increased γ synchronization, parietal α-γ coupling, and frontal θ-γ coupling when reappraising negative emotions than those with low emotion differentiation ability. Machine learning analysis of these neural indicators highlighted the superior classification and predictive accuracy of multimodal indicators for NED as opposed to unimodal indicators. Overall, this multimodal evidence provides a comprehensive interpretation of the neurophysiological mechanisms through which NED influences cognitive reappraisal and provides preliminary empirical support for personalized cognitive reappraisal interventions to alleviate emotional problems.

摘要

认知重评是一种有效的情绪调节策略,受多种个体因素影响。尽管先前的研究已在消极情绪分化(NED)与认知重评之间建立了联系,但其潜在的神经机制仍 largely 未知。本研究采用脑电图技术,通过整合事件相关电位、神经振荡节律和跨频耦合等方面,探究 NED 在认知重评中的影响及神经基础。研究结果显示,高 NED 个体在认知重评过程中顶叶晚期正电位幅值显著降低,表明其认知重评能力增强。此外,与低情绪分化能力个体相比,高 NED 个体在重新评估负面情绪时表现出更高的γ同步性、顶叶α-γ耦合以及额叶θ-γ耦合。对这些神经指标的机器学习分析突出了多模态指标相对于单模态指标在 NED 分类和预测准确性方面的优越性。总体而言,这一多模态证据全面解释了 NED 影响认知重评的神经生理机制,并为缓解情绪问题的个性化认知重评干预提供了初步实证支持。

https://cdn.ncbi.nlm.nih.gov/pmc/blobs/f6bf/11626486/caaafdcb7aba/HBM-45-e70092-g002.jpg

文献AI研究员

20分钟写一篇综述,助力文献阅读效率提升50倍。

立即体验

用中文搜PubMed

大模型驱动的PubMed中文搜索引擎

马上搜索

文档翻译

学术文献翻译模型,支持多种主流文档格式。

立即体验