Suppr超能文献

多组学分析揭示了定植和后续感染过程中微生物-宿主相互作用的指示特征。

Multi-omics analysis reveals indicator features of microbe-host interactions during colonization and subsequent infection.

作者信息

Zhang Huan, Song Daoyuan, Luo Qiulin, Yu Jiangkun, Wei Yingpu, Chen Di, Wu Guangjuan, Zhang Zhi, Li Zhao, Jiang Hongchao, Gan Jingquan, Deng Deyao, Li Hui, Yuan Wenli

机构信息

Department of Clinical Laboratory, The Affiliated Hospital of Yunnan University (The Second People's Hospital of Yunnan Province), Kunming, China.

Department of Neurology, The Affiliated Hospital of Yunnan University (The Second People's Hospital of Yunnan Province), Kunming, China.

出版信息

Front Microbiol. 2024 Nov 27;15:1476429. doi: 10.3389/fmicb.2024.1476429. eCollection 2024.

Abstract

INTRODUCTION

gastrointestinal (GI) colonization is crucial for the onset of invasive disease. This research encompassed 31 patients diagnosed with spp. bloodstream infections during their admission to a university hospital in China.

METHODS

We explored risk factors associated with GI colonization and ensuing translocated infection. Animal models were established via gavage with clinical isolates of to induce GI tract colonization and subsequent kidney translocation infection. Our analysis is focused on 16S rRNA gene sequencing, metabolomics of colon contents, and transcriptomics of colon tissues, examining the intestinal barrier, inflammatory responses, and immune cell infiltration.

RESULTS

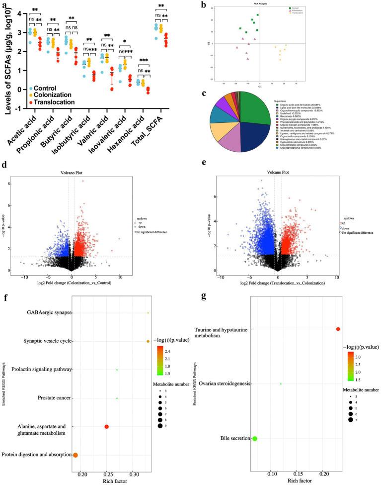
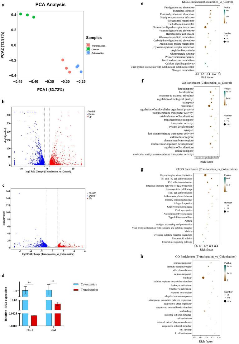
This study observed that down-regulation of programmed cell death 1 (PD-1) in colon tissues is likely linked to the progression from colonization to translocated infection. Notably, reductions in abundance and Short-chain fatty acids (SCFA) levels, coupled with increases in and D-erythro-imidazolylglycerol phosphate, were indicator features during the advancement to translocated invasive infection in hosts with rectal colonization by and lower serum protein levels.

CONCLUSION

Given the similarity in intestinal bacterial communities and metabolome profiles, antifungal treatment may not be necessary for patients with nonpathogenic colonization. The reduced expression of PD-1 in colon tissues may contribute to the transition from colonized to subsequent translocated infection. The indicator features of decreased Dubosiella abundance and SCFA levels, coupled with increased Mucispirillum and D-erythro-imidazolylglycerol phosphate, are likely linked to the development of translocated invasive infection in hosts colonized rectally by with lower serum protein levels.

IMPORTANCE

invasive infections pose a significant challenge to contemporary medicine, with mortality rates from such fungal infections remaining high despite antifungal treatment. Gastrointestinal colonization by potential pathogens is a critical precursor to the development of translocated infections. Consequently, there is an increasing demand to identify clinical risk factors, multi-omics profiles, and key indicators to prevent the progression to translocated invasive infections in patients colonized rectally by .

摘要

引言

胃肠道(GI)定植对于侵袭性疾病的发生至关重要。本研究纳入了31例在中国一家大学医院住院期间被诊断为 菌血症的患者。

方法

我们探究了与 胃肠道定植及随后的移位感染相关的危险因素。通过灌喂 的临床分离株建立动物模型,以诱导胃肠道定植及随后的肾脏移位感染。我们的分析集中于16S rRNA基因测序、结肠内容物的代谢组学以及结肠组织的转录组学,研究肠道屏障、炎症反应和免疫细胞浸润。

结果

本研究观察到结肠组织中程序性细胞死亡1(PD - 1)的下调可能与从 定植到移位感染的进展有关。值得注意的是,在直肠被 定植且血清蛋白水平较低的宿主中,向移位侵袭性感染进展过程中的指标特征包括 丰度和短链脂肪酸(SCFA)水平降低,以及 和磷酸D - 赤藓糖咪唑甘油增加。

结论

鉴于肠道细菌群落和代谢组学特征的相似性,对于非致病性 定植的患者可能无需进行抗真菌治疗。结肠组织中PD - 1表达降低可能促成从定植 到随后的移位感染的转变。 丰度和SCFA水平降低,以及 和磷酸D - 赤藓糖咪唑甘油增加的指标特征可能与直肠被 定植且血清蛋白水平较低的宿主中移位侵袭性感染的发展有关。

重要性

侵袭性感染对当代医学构成重大挑战,尽管进行了抗真菌治疗,此类真菌感染的死亡率仍然很高。潜在病原体引起的胃肠道定植是移位感染发生的关键先兆。因此,越来越需要确定临床危险因素、多组学特征和关键指标,以防止直肠被 定植的患者进展为移位侵袭性感染。

https://cdn.ncbi.nlm.nih.gov/pmc/blobs/c219/11632224/fa1c06ceae72/fmicb-15-1476429-g001.jpg

文献AI研究员

20分钟写一篇综述,助力文献阅读效率提升50倍。

立即体验

用中文搜PubMed

大模型驱动的PubMed中文搜索引擎

马上搜索

文档翻译

学术文献翻译模型,支持多种主流文档格式。

立即体验