Suppr超能文献

白色念珠菌分离株 529L 和 CHN1 稳定定殖于小鼠胃肠道。

Candida albicans Isolates 529L and CHN1 Exhibit Stable Colonization of the Murine Gastrointestinal Tract.

机构信息

Department of Molecular Microbiology and Immunology, Brown Universitygrid.40263.33, Providence, Rhode Island, USA.

Department of Microbial Pathogenesis, Yale School of Medicine, New Haven, Connecticut, USA.

出版信息

mBio. 2021 Dec 21;12(6):e0287821. doi: 10.1128/mBio.02878-21. Epub 2021 Nov 2.

Abstract

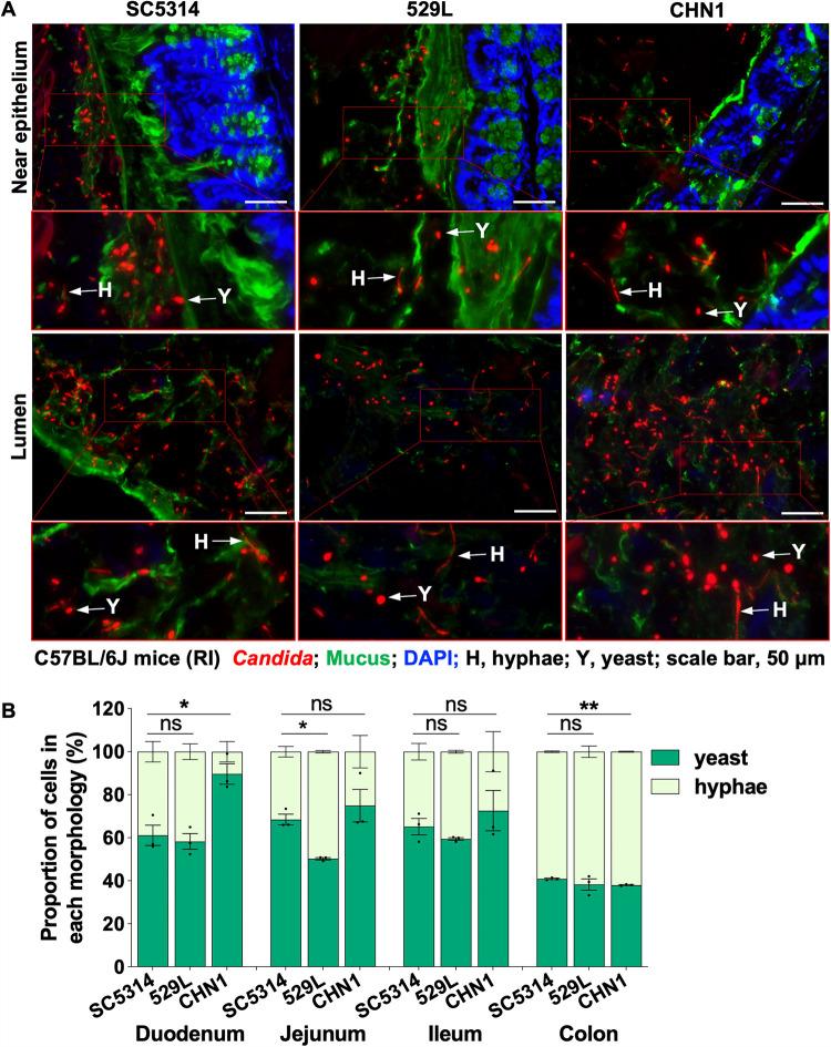
Candida albicans is a pathobiont that colonizes multiple niches in the body including the gastrointestinal (GI) tract but is also responsible for both mucosal and systemic infections. Despite its prevalence as a human commensal, the murine GI tract is generally refractory to colonization with the C. albicans reference isolate SC5314. Here, we identify two C. albicans isolates, 529L and CHN1, that stably colonize the murine GI tract in three different animal facilities under conditions where SC5314 is lost from this niche. Analysis of the bacterial microbiota did not show notable differences among mice colonized with the three C. albicans strains. We compared the genotypes and phenotypes of these three strains and identified thousands of single nucleotide polymorphisms (SNPs) and multiple phenotypic differences, including their ability to grow and filament in response to nutritional cues. Despite striking filamentation differences under laboratory conditions, however, analysis of cell morphology in the GI tract revealed that the three isolates exhibited similar filamentation properties in this niche. Notably, we found that SC5314 is more sensitive to the antimicrobial peptide CRAMP, and the use of CRAMP-deficient mice modestly increased the ability of SC5314 to colonize the GI tract relative to CHN1 and 529L. These studies provide new insights into how strain-specific differences impact C. albicans traits in the host and advance CHN1 and 529L as relevant strains to study C. albicans pathobiology in its natural host niche. Understanding how fungi colonize the GI tract is increasingly recognized as highly relevant to human health. The animal models used to study Candida albicans commensalism commonly rely on altering the host microbiome (via antibiotic treatment or defined diets) to establish successful GI colonization by the C. albicans reference isolate SC5314. Here, we characterize two C. albicans isolates that can colonize the murine GI tract without antibiotic treatment and can therefore be used as tools for studying fungal commensalism. Importantly, experiments were replicated in three different animal facilities and utilized three different mouse strains. Differential colonization between fungal isolates was not associated with alterations in the bacterial microbiome but rather with distinct responses to CRAMP, a host antimicrobial peptide. This work emphasizes the importance of C. albicans intraspecies variation as well as host antimicrobial defense mechanisms in defining the outcome of commensal interactions.

摘要

白色念珠菌是一种生存在人体多个部位的共生菌,包括胃肠道(GI),但也是黏膜和全身感染的罪魁祸首。尽管它作为人类共生菌很常见,但鼠类胃肠道通常不易被白色念珠菌参考分离株 SC5314 定植。在这里,我们鉴定了两种白色念珠菌分离株 529L 和 CHN1,它们在三种不同的动物设施中稳定定植于鼠类胃肠道,而 SC5314 在该生态位中丢失。对细菌微生物组的分析并未显示出用这三种白色念珠菌菌株定植的小鼠之间有明显差异。我们比较了这三种菌株的基因型和表型,并鉴定出数千个单核苷酸多态性(SNP)和多个表型差异,包括它们对营养线索生长和丝状的能力。然而,尽管在实验室条件下观察到明显的丝状差异,但对胃肠道细胞形态的分析表明,这三种分离株在该生态位中表现出相似的丝状特性。值得注意的是,我们发现 SC5314 对抗菌肽 CRAMP 更敏感,而使用 CRAMP 缺陷型小鼠适度增加了 SC5314 定植于胃肠道的能力,使其相对于 CHN1 和 529L 更为显著。这些研究为菌株特异性差异如何影响宿主中的白色念珠菌特性提供了新的见解,并推进了 CHN1 和 529L 作为研究白色念珠菌在其自然宿主生态位中发病机制的相关菌株。了解真菌如何定植胃肠道越来越被认为与人类健康密切相关。用于研究白色念珠菌共生的动物模型通常依赖于改变宿主微生物组(通过抗生素治疗或特定饮食)来成功定植白色念珠菌参考分离株 SC5314。在这里,我们描述了两种可以在不使用抗生素治疗的情况下定植于鼠类胃肠道的白色念珠菌分离株,因此可以作为研究真菌共生的工具。重要的是,实验在三个不同的动物设施中重复进行,并使用了三种不同的小鼠品系。真菌分离株之间的差异定植与细菌微生物组的改变无关,而是与宿主抗菌肽 CRAMP 的不同反应有关。这项工作强调了白色念珠菌种内变异以及宿主抗菌防御机制在确定共生相互作用结果方面的重要性。

https://cdn.ncbi.nlm.nih.gov/pmc/blobs/2463/8561340/46f498a60ed4/mbio.02878-21-f001.jpg

文献AI研究员

20分钟写一篇综述,助力文献阅读效率提升50倍。

立即体验

用中文搜PubMed

大模型驱动的PubMed中文搜索引擎

马上搜索

文档翻译

学术文献翻译模型,支持多种主流文档格式。

立即体验