Suppr超能文献

通过多倍体白色念珠菌细胞的基因组不稳定性来适应膳食糖 D-塔格糖。

Adaptation to the dietary sugar D-tagatose via genome instability in polyploid Candida albicans cells.

机构信息

Department of Molecular Microbiology and Immunology, Brown University, Providence, RI 02912, USA.

出版信息

G3 (Bethesda). 2021 Jul 14;11(7). doi: 10.1093/g3journal/jkab110.

Abstract

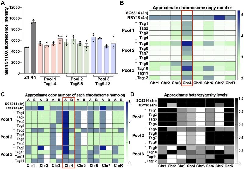
The opportunistic fungal pathogen Candida albicans undergoes an unusual parasexual cycle wherein diploid cells mate to form tetraploid cells that can generate genetically diverse progeny via a nonmeiotic program of chromosome loss. The genetic diversity afforded by parasex impacts clinically relevant features including drug resistance and virulence, and yet the factors influencing genome instability in C. albicans are not well defined. To understand how environmental cues impact genome instability, we monitored ploidy change following tetraploid cell growth in a panel of different carbon sources. We found that growth in one carbon source, D-tagatose, led to high levels of genomic instability and chromosome loss in tetraploid cells. This sugar is a stereoisomer of L-sorbose which was previously shown to promote karyotypic changes in C. albicans. However, while expression of the SOU1 gene enabled utilization of L-sorbose, overexpression of this gene did not promote growth in D-tagatose, indicating differences in assimilation of the two sugars. In addition, genome sequencing of multiple progenies recovered from D-tagatose cultures revealed increased relative copy numbers of chromosome 4, suggestive of chromosome-level regulation of D-tagatose metabolism. Together, these studies identify a novel environmental cue that induces genome instability in C. albicans, and further implicate chromosomal changes in supporting metabolic adaptation in this species.

摘要

机会性真菌病原体白念珠菌经历了一种不寻常的准性生殖周期,其中二倍体细胞交配形成四倍体细胞,通过非减数分裂的染色体丢失程序可以产生遗传上多样化的后代。准性生殖赋予的遗传多样性影响与临床相关的特征,包括耐药性和毒力,然而影响白念珠菌基因组不稳定性的因素尚未明确。为了了解环境线索如何影响基因组不稳定性,我们在一系列不同碳源中监测四倍体细胞生长后的倍性变化。我们发现,在一种碳源 D-塔格糖中生长会导致四倍体细胞中高水平的基因组不稳定性和染色体丢失。这种糖是 L-山梨糖的立体异构体,先前已显示其可促进白念珠菌的核型变化。然而,尽管 SOU1 基因的表达使 L-山梨糖得以利用,但该基因的过表达并未促进 D-塔格糖的生长,表明这两种糖的同化存在差异。此外,从 D-塔格糖培养物中回收的多个后代的基因组测序显示,染色体 4 的相对拷贝数增加,提示 D-塔格糖代谢存在染色体水平的调控。总之,这些研究确定了一种新的环境线索,它可诱导白念珠菌的基因组不稳定性,并进一步表明染色体变化支持该物种的代谢适应。

https://cdn.ncbi.nlm.nih.gov/pmc/blobs/6b67/8495922/1d1512844fde/jkab110f1.jpg

文献AI研究员

20分钟写一篇综述,助力文献阅读效率提升50倍。

立即体验

用中文搜PubMed

大模型驱动的PubMed中文搜索引擎

马上搜索

文档翻译

学术文献翻译模型,支持多种主流文档格式。

立即体验