Suppr超能文献

生物信息学揭示GFPT1在乳腺浸润性癌中的作用:对肿瘤预后、免疫调节及治疗应用的意义

Bioinformatics insights into the role of GFPT1 in breast invasive carcinoma: implications for tumor prognosis, immune modulation, and therapeutic applications.

作者信息

Liang Jianghui, Deng Xiaolian, Zhang Yingyi, Fei Tianchi, Ouyang Muzi, Yu Chengjie, Xiang Yang, Jia Dongwei, Duan Fangfang

机构信息

Shenzhen Key Laboratory for Systems Medicine in Inflammatory Diseases, School of Medicine, Shenzhen Campus of Sun Yat-Sen University, Sun Yat-Sen University, Shenzhen, China.

Department of Pharmacology, School of Medicine, Shenzhen Campus of Sun Yat-sen University, Shenzhen, China.

出版信息

Front Genet. 2024 Nov 22;15:1482929. doi: 10.3389/fgene.2024.1482929. eCollection 2024.

Abstract

BACKGROUND

Metabolic reprogramming is a hallmark of cancer, including alterations in the hexosamine biosynthesis pathway (HBP). Glutamine-fructose-6-phosphate transaminase 1 (GFPT1) is the key regulatory enzyme in the HBP; however, its role in invasive breast carcinoma remains underexplored.

METHODS

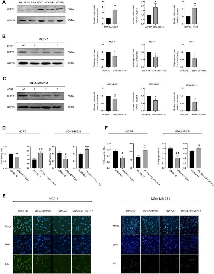
This study utilized integrated data from The Cancer Genome Atlas (TCGA) to assess GFPT1 expression in breast cancer (BRCA) patients. Functional enrichment and mutational landscape analyses were performed, along with chemosensitivity predictions. experiments were conducted by silencing GFPT1 in malignant breast epithelial cells to evaluate changes in proliferation, migration, and apoptosis.

RESULTS

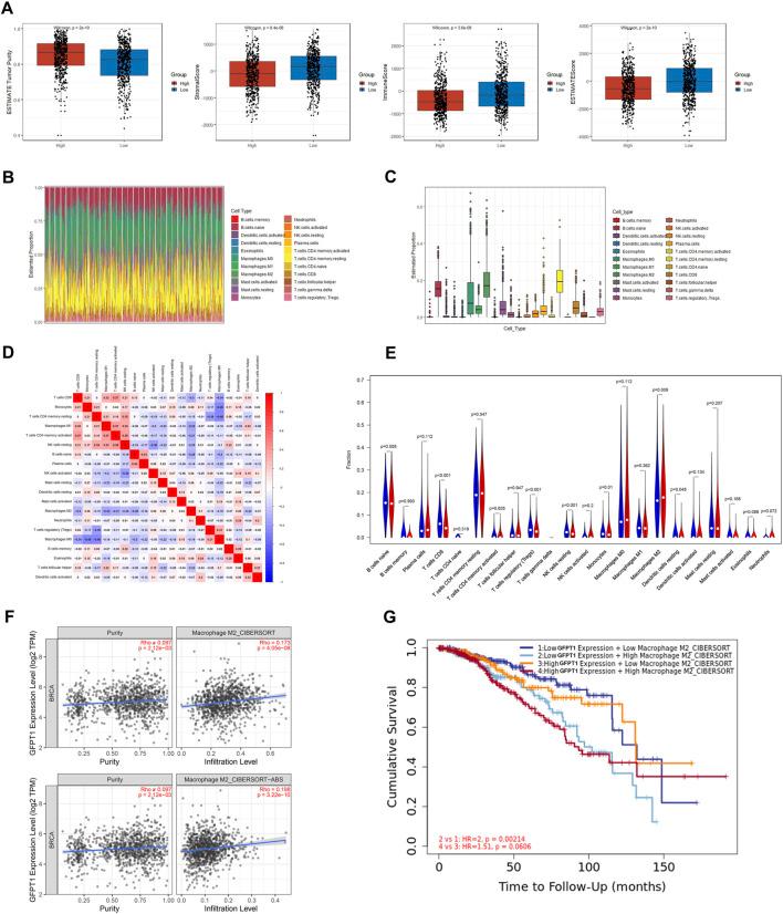
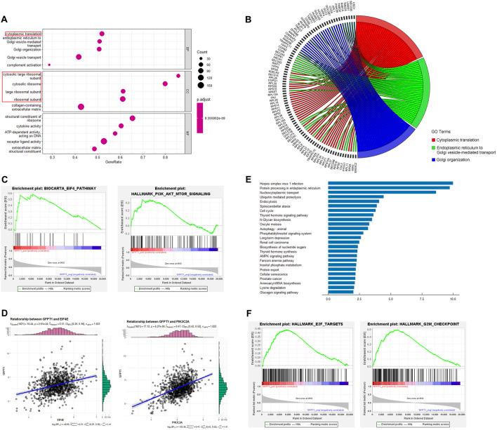
Elevated GFPT1 expression was linked to advanced-stage breast cancer and identified as an independent prognostic marker for overall survival (OS). High GFPT1 levels were associated with increased cytoplasmic translation, activation of oncogenic pathways, and infiltration of M2 macrophages. The GFPT1-High group also showed a higher mutational burden, with frequent TP53 mutations. Chemosensitivity analysis revealed increased IC50 values for chemotherapy drugs in this group. GFPT1 silencing led to reduced cell proliferation and migration, along with enhanced apoptosis.

CONCLUSION

These findings indicate that GFPT1 is a novel prognostic biomarker and a predictive indicator of chemotherapy response in invasive breast carcinoma. GFPT1 influences mRNA translation, cell cycle regulation, and M2 macrophage infiltration, thereby promoting cancer cell proliferation and metastasis.

摘要

背景

代谢重编程是癌症的一个标志,包括己糖胺生物合成途径(HBP)的改变。谷氨酰胺-果糖-6-磷酸转氨酶1(GFPT1)是HBP中的关键调节酶;然而,其在浸润性乳腺癌中的作用仍未得到充分研究。

方法

本研究利用来自癌症基因组图谱(TCGA)的综合数据评估GFPT1在乳腺癌(BRCA)患者中的表达。进行了功能富集和突变图谱分析,以及化疗敏感性预测。通过在恶性乳腺上皮细胞中沉默GFPT1来进行实验,以评估增殖、迁移和凋亡的变化。

结果

GFPT1表达升高与晚期乳腺癌相关,并被确定为总生存期(OS)的独立预后标志物。高GFPT1水平与细胞质翻译增加、致癌途径激活和M2巨噬细胞浸润有关。GFPT1高表达组也显示出更高的突变负担,TP53突变频繁。化疗敏感性分析显示该组化疗药物的半数抑制浓度(IC50)值增加。GFPT1沉默导致细胞增殖和迁移减少,同时凋亡增强。

结论

这些发现表明,GFPT1是浸润性乳腺癌中的一种新型预后生物标志物和化疗反应的预测指标。GFPT1影响mRNA翻译、细胞周期调控和M2巨噬细胞浸润,从而促进癌细胞增殖和转移。

https://cdn.ncbi.nlm.nih.gov/pmc/blobs/9d40/11633769/93fdc6754b17/fgene-15-1482929-g001.jpg

文献AI研究员

20分钟写一篇综述,助力文献阅读效率提升50倍。

立即体验

用中文搜PubMed

大模型驱动的PubMed中文搜索引擎

马上搜索

文档翻译

学术文献翻译模型,支持多种主流文档格式。

立即体验