Suppr超能文献

动态O-连接的N-乙酰葡糖胺化通过调节p53稳定性来协调依托泊苷触发的肿瘤细胞焦亡。

Dynamic O-GlcNAcylation coordinates etoposide-triggered tumor cell pyroptosis by regulating p53 stability.

作者信息

Wang Jing, Wang Yida, Xiao Huan, Yang Wanyi, Zuo Weibo, You Ziming, Wu Chuanfang, Bao Jinku

机构信息

Key Laboratory of Bio-Resource and Eco-Environment of Ministry of Education, College of Life Science, Sichuan University, Chengdu, China.

Key Laboratory of Bio-Resource and Eco-Environment of Ministry of Education, College of Life Science, Sichuan University, Chengdu, China.

出版信息

J Biol Chem. 2025 Jan;301(1):108050. doi: 10.1016/j.jbc.2024.108050. Epub 2024 Dec 10.

Abstract

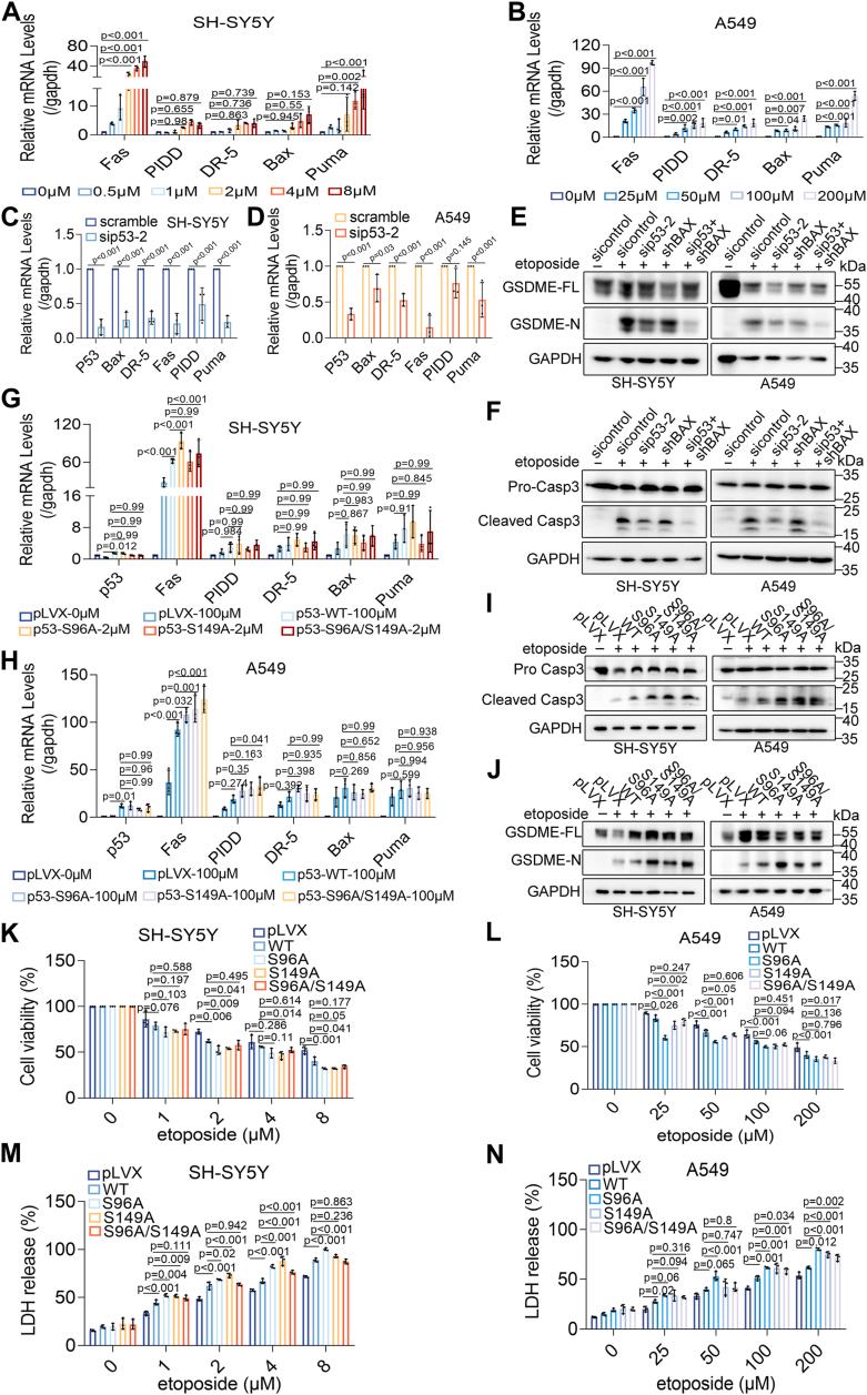
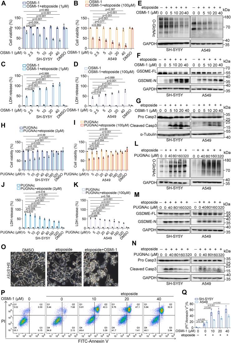
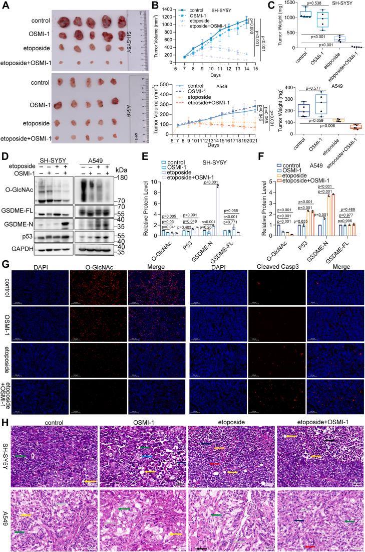
O-GlcNAcylation, a modification of nucleocytoplasmic proteins in mammals, plays a critical role in various cellular processes. However, the interplay and their underlying mechanisms in chemotherapy-induced tumor regression between O-GlcNAcylation and pyroptosis, a form of programmed cell death associated with innate immunity, remains unclear. Here, we observed that during the etoposide-induced pyroptosis of SH-SY5Y and A549 cells, overall O-GlcNAcylation levels are substantially reduced. Pharmacological inhibition or genetic manipulation of O-GlcNAcylation, such as OGT inhibition or OGA overexpression, sensitized these cells to etoposide-induced pyroptosis both in vitro and in vivo. Mechanistically, mutations at S96 and S149 residues attenuated p53 O-GlcNAcylation, weakening its interaction with MDM2, reducing p53 ubiquitination, and increasing protein stability. These results suggest that S96 may be a putative O-GlcNAcylation site. Therefore, p53 target genes-Fas, DR-5, Puma, and PIDD-were transcriptionally upregulated, leading to activation of the caspase-3-GSDME axis and promoting etoposide-induced pyroptosis in various tumor cells. This study demonstrates a previously uncharacterized association between O-GlcNAcylation and chemotherapy-induced pyroptosis, offering potential therapeutic interventions for pyroptosis-related diseases.

摘要

O-连接的N-乙酰葡糖胺化(O-GlcNAcylation)是哺乳动物细胞核质蛋白的一种修饰,在各种细胞过程中发挥关键作用。然而,O-GlcNAcylation与细胞焦亡(一种与先天免疫相关的程序性细胞死亡形式)在化疗诱导的肿瘤消退中的相互作用及其潜在机制仍不清楚。在此,我们观察到在依托泊苷诱导的SH-SY5Y和A549细胞焦亡过程中,整体O-GlcNAcylation水平大幅降低。对O-GlcNAcylation进行药理抑制或基因操作,如OGT抑制或OGA过表达,在体外和体内均使这些细胞对依托泊苷诱导的细胞焦亡敏感。从机制上讲,S96和S149残基的突变减弱了p53的O-GlcNAcylation,削弱了其与MDM2的相互作用,减少了p53的泛素化,并增加了蛋白质稳定性。这些结果表明S96可能是一个假定的O-GlcNAcylation位点。因此,p53靶基因Fas、DR-5、Puma和PIDD在转录水平上上调,导致caspase-3-GSDME轴的激活,并促进各种肿瘤细胞中依托泊苷诱导的细胞焦亡。本研究揭示了O-GlcNAcylation与化疗诱导的细胞焦亡之间以前未被描述的关联,为细胞焦亡相关疾病提供了潜在的治疗干预措施。

https://cdn.ncbi.nlm.nih.gov/pmc/blobs/4bd0/11761933/1087c194dabe/gr2.jpg

文献AI研究员

20分钟写一篇综述,助力文献阅读效率提升50倍。

立即体验

用中文搜PubMed

大模型驱动的PubMed中文搜索引擎

马上搜索

文档翻译

学术文献翻译模型,支持多种主流文档格式。

立即体验