Suppr超能文献

O-GlcNAc 修饰 GSDMD 可减轻 LPS 诱导的内皮细胞焦亡。

O-GlcNAc modification of GSDMD attenuates LPS-induced endothelial cells pyroptosis.

机构信息

Department of Cardiology, The Third Xiangya Hospital of Central South University, Changsha, China.

Research Center for Life Science and Human Health, Binjiang Institute of Zhejiang University, Hangzhou, Zhejiang, China.

出版信息

Inflamm Res. 2024 Jan;73(1):5-17. doi: 10.1007/s00011-023-01812-1. Epub 2023 Nov 14.

Abstract

OBJECTIVE

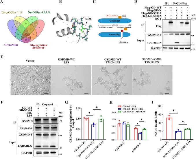
Increased O-linked β-N-acetylglucosamine (O-GlcNAc) stimulation has been reported to protect against sepsis associated mortality and cardiovascular derangement. Previous studies, including our own research, have indicated that gasdermin-D(GSDMD)-mediated endothelial cells pyroptosis contributes to sepsis-associated endothelial injury. This study explored the functions and mechanisms of O-GlcNAc modification on lipopolysaccharide (LPS)-induced pyroptosis and its effects on the function of GSDMD.

METHODS

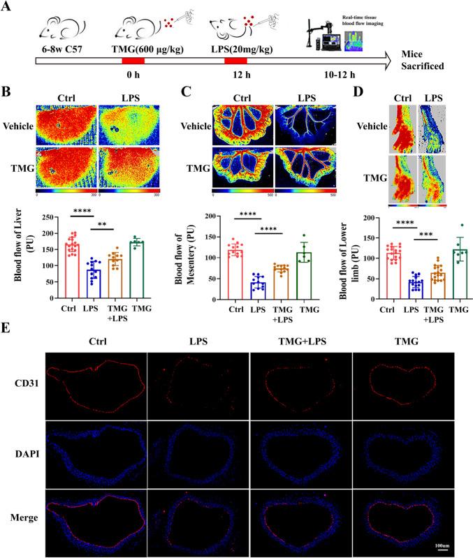
A LPS-induced septic mouse model administrated with O-GlcNAcase (OGA) inhibitor thiamet-G (TMG) was used to assess the effects of O-GlcNAcylation on sepsis-associated vascular dysfunction and pyroptosis. We conducted experiments on human umbilical vein endothelial cells (HUVECs) by challenging them with LPS and TMG to investigate the impact of O-GlcNAcylation on endothelial cell pyroptosis and implications of GSDMD. Additionally, we identified potential O-GlcNAcylation sites in GSDMD by utilizing four public O-GlcNAcylation site prediction database, and these sites were ultimately established through gene mutation.

RESULTS

Septic mice with increased O-GlcNAc stimulation exhibited reduced endothelial injury, GSDMD cleavage (a marker of pyroptosis). O-GlcNAc modification of GSDMD mitigates LPS-induced pyroptosis in endothelial cells by preventing its interaction with caspase-11 (a human homologous of caspases-4/5). We also identified GSDMD Serine 338 (S338) as a novel site of O-GlcNAc modification, leading to decreased association with caspases-4 in HEK293T cells.

CONCLUSIONS

Our findings identified a novel post-translational modification of GSDMD and elucidated the O-GlcNAcylation of GSDMD inhibits LPS-induced endothelial injury, suggesting that O-GlcNAc modification-based treatments could serve as potential interventions for sepsis-associated vascular endothelial injury.

摘要

目的

已有研究报道,O -linked β-N-乙酰氨基葡萄糖(O-GlcNAc)的增加刺激可预防与败血症相关的死亡率和心血管紊乱。包括我们自己的研究在内的先前研究表明,gasdermin-D(GSDMD)介导的内皮细胞细胞焦亡有助于与败血症相关的内皮损伤。本研究探讨了 O-GlcNAc 修饰对脂多糖(LPS)诱导的细胞焦亡的功能和机制,及其对 GSDMD 功能的影响。

方法

使用 LPS 诱导的败血症小鼠模型,给予 O-GlcNAcase(OGA)抑制剂噻唑烷-G(TMG),评估 O-GlcNAcylation 对败血症相关血管功能障碍和细胞焦亡的影响。我们通过 LPS 和 TMG 刺激人脐静脉内皮细胞(HUVECs)进行实验,研究 O-GlcNAcylation 对内皮细胞细胞焦亡的影响和 GSDMD 的意义。此外,我们利用四个公共的 O-GlcNAcylation 位点预测数据库,鉴定 GSDMD 中的潜在 O-GlcNAcylation 位点,并通过基因突变最终建立这些位点。

结果

增加 O-GlcNAc 刺激的败血症小鼠表现出减轻的内皮损伤和 GSDMD 切割(细胞焦亡的标志物)。GSDMD 的 O-GlcNAc 修饰通过防止其与半胱天冬酶-11(半胱天冬酶-4/5 的人类同源物)相互作用,减轻内皮细胞中 LPS 诱导的细胞焦亡。我们还鉴定出 GSDMD 丝氨酸 338(S338)为 O-GlcNAc 修饰的新位点,导致与 HEK293T 细胞中的半胱天冬酶-4 的结合减少。

结论

我们的研究结果确定了 GSDMD 的一种新的翻译后修饰,并阐明了 GSDMD 的 O-GlcNAcylation 抑制 LPS 诱导的内皮损伤,表明基于 O-GlcNAc 修饰的治疗可能成为与败血症相关的血管内皮损伤的潜在干预措施。

https://cdn.ncbi.nlm.nih.gov/pmc/blobs/b60e/10776498/ecf09b95d918/11_2023_1812_Fig1_HTML.jpg

文献AI研究员

20分钟写一篇综述,助力文献阅读效率提升50倍。

立即体验

用中文搜PubMed

大模型驱动的PubMed中文搜索引擎

马上搜索

文档翻译

学术文献翻译模型,支持多种主流文档格式。

立即体验