Suppr超能文献

在分期匹配的结直肠癌中鉴定独特的免疫基因组基因特征

Identification of a distinctive immunogenomic gene signature in stage-matched colorectal cancer.

作者信息

Ahluwalia Pankaj, Mondal Ashis K, Vashisht Ashutosh, Singh Harmanpreet, Alptekin Ahmet, Ballur Kalyani, Omar Nivin, Ahluwalia Meenakshi, Jones Kimya, Barrett Amanda, Kota Vamsi, Kolhe Ravindra

机构信息

Department of Pathology, Medical College of Georgia at Augusta University, 1120 15th Street, Augusta, GA, 30912, BF-207, USA.

Georgia Cancer Center at Augusta University, Augusta, GA, 30912, USA.

出版信息

J Cancer Res Clin Oncol. 2024 Dec 14;151(1):9. doi: 10.1007/s00432-024-06034-4.

Abstract

BACKGROUND

Colorectal cancer (CRC) remains one of the leading causes of cancer-related mortality worldwide. Despite advances in diagnosis and treatment, including surgery, chemotherapy, and immunotherapy, accurate clinical markers are still lacking. The development of prognostic and predictive indicators, particularly in the context of personalized medicine, could significantly improve CRC patient management.

METHOD

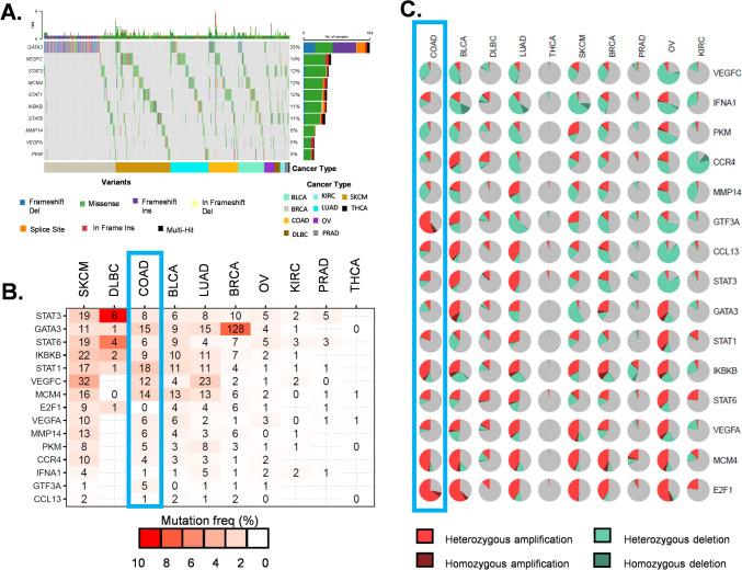
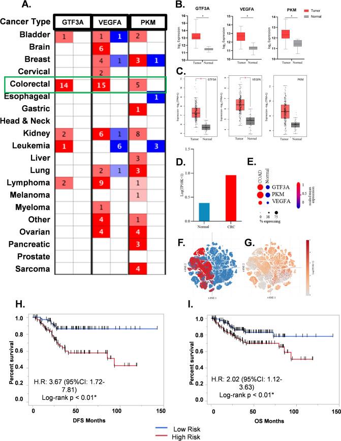
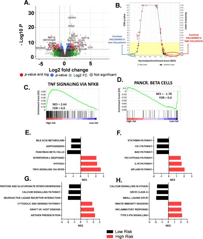
In this retrospective study, we used FFPE blocks of tissue samples from CRC patients at Augusta University (AU) to quantify a custom 15-gene panel. To differentiate the tumor and adjacent normal regions (NAT), H&E staining was utilized. For the quantification of transcripts, we used the NanoString nCounter platform. Kaplan-Meier and Log-rank tests were used to perform survival analyses. Several independent datasets were explored to validate the gene signature. Orthogonal analyses included single-cell profiling, differential gene expression, immune cell deconvolution, neoantigen prediction, and biological pathway assessment.

RESULTS

A 3-gene signature (GTF3A, PKM, and VEGFA) was found to be associated with overall survival in the AU cohort (HR = 2.26, 95% CI 1.05-4.84, p = 0.02, 93 patients), TCGA cohort (HR = 1.57, 95% CI 1.05-2.35, p < 0.02, 435 patients) and four other GEO datasets. Independent single-cell analysis identified relatively higher expression of the 3-gene signature in the tumor region. Differential analysis revealed dysregulated tissue inflammation, immune dysfunction, and neoantigen load of cell cycle processes among high-risk patients compared to low-risk patients.

CONCLUSION

We developed a 3-gene signature with the potential for prognostic and predictive clinical assessment of CRC patients. This gene-based stratification offers a cost-effective approach to personalized cancer management. Further research using similar methods could identify therapy-specific gene signatures to strengthen the development of personalized medicine for CRC patients.

摘要

背景

结直肠癌(CRC)仍是全球癌症相关死亡的主要原因之一。尽管在诊断和治疗方面取得了进展,包括手术、化疗和免疫疗法,但仍缺乏准确的临床标志物。预后和预测指标的开发,特别是在个性化医疗的背景下,可显著改善CRC患者的管理。

方法

在这项回顾性研究中,我们使用奥古斯塔大学(AU)CRC患者的福尔马林固定石蜡包埋(FFPE)组织样本块来定量定制的15基因panel。为区分肿瘤和相邻正常区域(NAT),采用苏木精-伊红(H&E)染色。对于转录本定量,我们使用NanoString nCounter平台。采用Kaplan-Meier和对数秩检验进行生存分析。探索了几个独立数据集以验证基因特征。正交分析包括单细胞分析、差异基因表达、免疫细胞反卷积、新抗原预测和生物学通路评估。

结果

发现一个3基因特征(GTF3A、PKM和VEGFA)与AU队列(风险比[HR]=2.26,95%置信区间[CI]1.05 - 4.84,p = 0.02,93例患者)、癌症基因组图谱(TCGA)队列(HR = 1.57,95% CI 1.05 - 2.35,p < 0.02,435例患者)以及其他四个基因表达综合数据库(GEO)数据集的总生存期相关。独立的单细胞分析确定肿瘤区域中3基因特征的表达相对较高。差异分析显示,与低风险患者相比,高风险患者的组织炎症失调、免疫功能障碍和细胞周期过程的新抗原负荷。

结论

我们开发了一种3基因特征,具有对CRC患者进行预后和预测临床评估的潜力。这种基于基因的分层为个性化癌症管理提供了一种经济有效的方法。使用类似方法的进一步研究可能会识别出针对特定治疗的基因特征,以加强CRC患者个性化医疗的发展。

https://cdn.ncbi.nlm.nih.gov/pmc/blobs/820d/11646222/94f31f33632a/432_2024_6034_Fig1_HTML.jpg

文献AI研究员

20分钟写一篇综述,助力文献阅读效率提升50倍。

立即体验

用中文搜PubMed

大模型驱动的PubMed中文搜索引擎

马上搜索

文档翻译

学术文献翻译模型,支持多种主流文档格式。

立即体验